• 文献检索
  • 文档翻译
  • 深度研究
  • 学术资讯
  • Suppr Zotero 插件Zotero 插件
  • 邀请有礼
  • 套餐&价格
  • 历史记录
应用&插件
Suppr Zotero 插件Zotero 插件浏览器插件Mac 客户端Windows 客户端微信小程序
定价
高级版会员购买积分包购买API积分包
服务
文献检索文档翻译深度研究API 文档MCP 服务
关于我们
关于 Suppr公司介绍联系我们用户协议隐私条款
关注我们

Suppr 超能文献

核心技术专利:CN118964589B侵权必究
粤ICP备2023148730 号-1Suppr @ 2026

文献检索

告别复杂PubMed语法,用中文像聊天一样搜索,搜遍4000万医学文献。AI智能推荐,让科研检索更轻松。

立即免费搜索

文件翻译

保留排版,准确专业,支持PDF/Word/PPT等文件格式,支持 12+语言互译。

免费翻译文档

深度研究

AI帮你快速写综述,25分钟生成高质量综述,智能提取关键信息,辅助科研写作。

立即免费体验

电针通过调节大鼠Esr1/TAK1-JNK/p38信号通路减轻肝脏缺血再灌注损伤

Electroacupuncture Attenuates Hepatic Ischemia-Reperfusion Injury by Modulating the Esr1/TAK1-JNK/p38 Signaling Pathway in Rats.

作者信息

Fan Xiaofang, Guo Wei, Yang Xiaodan, Zhang Hao, Fink Bruno, Hu Lingyu, Wang Xiaoguang

机构信息

Faculty of Graduate Studies, Zhejiang Chinese Medical University, Hangzhou 310053, Zhejiang, China.

Department of Surgery, The Second Affiliated Hospital of Jiaxing University, Jiaxing 314000, Zhejiang, China.

出版信息

Mediators Inflamm. 2025 Aug 30;2025:4932970. doi: 10.1155/mi/4932970. eCollection 2025.

DOI:10.1155/mi/4932970
PMID:40918406
原文链接:https://pmc.ncbi.nlm.nih.gov/articles/PMC12413952/
Abstract

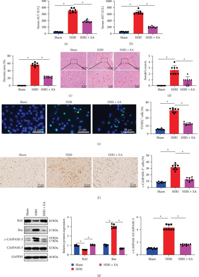
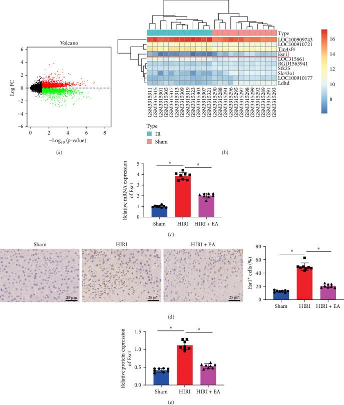
Electroacupuncture (EA) has demonstrated protective effects against hepatic ischemia-reperfusion injury (HIRI) in rat models. This study aimed to explore the underlying molecular mechanisms by which EA exerts its protective effects against HIRI. Gene expression microarray data from the Gene Expression Omnibus (GEO) database were analyzed to identify genes associated with HIRI, followed by differential expression analysis. Our results revealed that EA treatment significantly reduced serum alanine aminotransferase (ALT) and aspartate aminotransferase (AST) levels, as well as myeloperoxidase (MPO) activity in liver tissues. Histological analysis indicated decreased necrotic areas and apoptosis in EA-treated liver tissues. Molecular assessments demonstrated that EA downregulated Esr1 expression and inhibited the activation of the TAK1-JNK/p38 signaling pathway, thereby reducing hepatocyte apoptosis and inflammatory responses. These findings suggest that EA serves as a potent therapeutic approach to alleviate HIRI by targeting the Esr1/TAK1-JNK/p38 signaling pathway.

摘要

电针(EA)已在大鼠模型中显示出对肝缺血再灌注损伤(HIRI)的保护作用。本研究旨在探讨EA对HIRI发挥保护作用的潜在分子机制。分析了来自基因表达综合数据库(GEO)的基因表达微阵列数据,以鉴定与HIRI相关的基因,随后进行差异表达分析。我们的结果显示,EA治疗显著降低了血清丙氨酸转氨酶(ALT)和天冬氨酸转氨酶(AST)水平,以及肝组织中的髓过氧化物酶(MPO)活性。组织学分析表明,EA治疗的肝组织坏死面积和细胞凋亡减少。分子评估表明,EA下调Esr1表达并抑制TAK1-JNK/p38信号通路的激活,从而减少肝细胞凋亡和炎症反应。这些发现表明,EA通过靶向Esr1/TAK1-JNK/p38信号通路,是减轻HIRI的一种有效治疗方法。

https://cdn.ncbi.nlm.nih.gov/pmc/blobs/03dc/12413952/4419cfbf2015/MI2025-4932970.007.jpg
https://cdn.ncbi.nlm.nih.gov/pmc/blobs/03dc/12413952/0408f52bb622/MI2025-4932970.001.jpg
https://cdn.ncbi.nlm.nih.gov/pmc/blobs/03dc/12413952/4c3fade9e994/MI2025-4932970.002.jpg
https://cdn.ncbi.nlm.nih.gov/pmc/blobs/03dc/12413952/3317473bdddb/MI2025-4932970.003.jpg
https://cdn.ncbi.nlm.nih.gov/pmc/blobs/03dc/12413952/1a6a1ae0fa98/MI2025-4932970.004.jpg
https://cdn.ncbi.nlm.nih.gov/pmc/blobs/03dc/12413952/f9463fb24f38/MI2025-4932970.005.jpg
https://cdn.ncbi.nlm.nih.gov/pmc/blobs/03dc/12413952/058530706e13/MI2025-4932970.006.jpg
https://cdn.ncbi.nlm.nih.gov/pmc/blobs/03dc/12413952/4419cfbf2015/MI2025-4932970.007.jpg
https://cdn.ncbi.nlm.nih.gov/pmc/blobs/03dc/12413952/0408f52bb622/MI2025-4932970.001.jpg
https://cdn.ncbi.nlm.nih.gov/pmc/blobs/03dc/12413952/4c3fade9e994/MI2025-4932970.002.jpg
https://cdn.ncbi.nlm.nih.gov/pmc/blobs/03dc/12413952/3317473bdddb/MI2025-4932970.003.jpg
https://cdn.ncbi.nlm.nih.gov/pmc/blobs/03dc/12413952/1a6a1ae0fa98/MI2025-4932970.004.jpg
https://cdn.ncbi.nlm.nih.gov/pmc/blobs/03dc/12413952/f9463fb24f38/MI2025-4932970.005.jpg
https://cdn.ncbi.nlm.nih.gov/pmc/blobs/03dc/12413952/058530706e13/MI2025-4932970.006.jpg
https://cdn.ncbi.nlm.nih.gov/pmc/blobs/03dc/12413952/4419cfbf2015/MI2025-4932970.007.jpg

相似文献

1
Electroacupuncture Attenuates Hepatic Ischemia-Reperfusion Injury by Modulating the Esr1/TAK1-JNK/p38 Signaling Pathway in Rats.电针通过调节大鼠Esr1/TAK1-JNK/p38信号通路减轻肝脏缺血再灌注损伤
Mediators Inflamm. 2025 Aug 30;2025:4932970. doi: 10.1155/mi/4932970. eCollection 2025.
2
Regulator of G-protein signaling 14 protects the liver from ischemia-reperfusion injury by suppressing TGF-β-activated kinase 1 activation.G 蛋白信号调节因子 14 通过抑制 TGF-β 激活激酶 1 的激活来保护肝脏免受缺血再灌注损伤。
Hepatology. 2022 Feb;75(2):338-352. doi: 10.1002/hep.32133. Epub 2021 Dec 6.
3
[Effect of electroacupuncture on expression in blood-brain barrier in rats with cerebral ischemia-reperfusion injury by regulating HIF-1α/VEGF/MMP-9 signaling pathway].[电针通过调控HIF-1α/VEGF/MMP-9信号通路对脑缺血再灌注损伤大鼠血脑屏障表达的影响]
Zhen Ci Yan Jiu. 2025 Jun 25;50(6):613-623. doi: 10.13702/j.1000-0607.20241047.
4
GRINA alleviates hepatic ischemia‒reperfusion injury-induced apoptosis and ER-phagy by enhancing HRD1-mediated ATF6 ubiquitination.GRINA通过增强HRD1介导的ATF6泛素化来减轻肝缺血再灌注损伤诱导的细胞凋亡和内质网自噬。
J Hepatol. 2025 Jan 22. doi: 10.1016/j.jhep.2025.01.012.
5
The interaction between COX-2 and endoplasmic reticulum stress is involved in liver ischemia-reperfusion injury in mice.COX-2与内质网应激之间的相互作用参与了小鼠肝脏缺血再灌注损伤。
Mol Biol Rep. 2025 Jul 15;52(1):710. doi: 10.1007/s11033-025-10814-7.
6
Aloperine Attenuates Hepatic Ischemia/Reperfusion-Induced Liver Injury via STAT-3 Signaling in a Murine Model.在小鼠模型中,高苦参碱通过STAT-3信号通路减轻肝缺血/再灌注诱导的肝损伤。
J Pharmacol Exp Ther. 2024 Sep 18;391(1):51-63. doi: 10.1124/jpet.123.001992.
7
SRT1720 Treatments Hepatic Ischemia Reperfusion Injury by Regulation of NF-κB Signaling Pathways and Reduce Cell Apoptosis: From Network Pharmacology to Experimental Validation.SRT1720通过调节NF-κB信号通路治疗肝缺血再灌注损伤并减少细胞凋亡:从网络药理学到实验验证
Curr Top Med Chem. 2025;25(13):1613-1627. doi: 10.2174/0115680266322450241212070042.
8
Circadian control of hepatic ischemia/reperfusion injury via HSD17B13-mediated autophagy in hepatocytes.通过肝细胞中HSD17B13介导的自噬对肝缺血/再灌注损伤进行昼夜节律控制。
J Hepatol. 2025 Mar 4. doi: 10.1016/j.jhep.2025.02.029.
9
Electroacupuncture Inhibits Ferroptosis by Modulating Iron Metabolism and Oxidative Stress to Alleviate Cerebral Ischemia-Reperfusion Injury.电针通过调节铁代谢和氧化应激抑制铁死亡以减轻脑缺血再灌注损伤。
J Mol Neurosci. 2025 May 3;75(2):63. doi: 10.1007/s12031-025-02355-2.
10
[Effect of electroacupuncture on cGAS/STING/NLRP3 pathway of the cerebral cortex in rats with cerebral ischemia reperfusion injury].[电针对脑缺血再灌注损伤大鼠大脑皮质cGAS/STING/NLRP3通路的影响]
Zhen Ci Yan Jiu. 2025 Jul 25;50(7):773-781. doi: 10.13702/j.1000-0607.20240762.

本文引用的文献

1
Gene-modified pig-to-human liver xenotransplantation.基因编辑猪到人的肝脏异种移植。
Nature. 2025 May;641(8064):1029-1036. doi: 10.1038/s41586-025-08799-1. Epub 2025 Mar 26.
2
ANGPTL4 induces Kupffer cell M2 polarization to mitigate acute rejection in liver transplantation.血管生成素样蛋白4诱导库普弗细胞M2极化以减轻肝移植中的急性排斥反应。
Sci Rep. 2025 Jan 6;15(1):986. doi: 10.1038/s41598-024-81832-x.
3
Current status and perspective on molecular targets and therapeutic intervention strategy in hepatic ischemia-reperfusion injury.
肝缺血再灌注损伤中分子靶点及治疗干预策略的现状和展望。
Clin Mol Hepatol. 2024 Oct;30(4):585-619. doi: 10.3350/cmh.2024.0222. Epub 2024 Jul 1.
4
PPM1G regulates hepatic ischemia/reperfusion injury through STING-mediated inflammatory pathways in macrophages.PPM1G 通过巨噬细胞中的 STING 介导的炎症途径调节肝缺血/再灌注损伤。
Immun Inflamm Dis. 2024 Feb;12(2):e1189. doi: 10.1002/iid3.1189.
5
HSP110 aggravates ischemia-reperfusion injury after liver transplantation by promoting NF-κB pathway.热休克蛋白 110 通过促进 NF-κB 通路加重肝移植后的缺血再灌注损伤。
Hepatobiliary Pancreat Dis Int. 2024 Aug;23(4):344-352. doi: 10.1016/j.hbpd.2023.08.012. Epub 2023 Aug 22.
6
TRIM37 exacerbates hepatic ischemia/reperfusion injury by facilitating IKKγ translocation.TRIM37 通过促进 IKKγ 易位加剧肝缺血/再灌注损伤。
Mol Med. 2023 May 8;29(1):62. doi: 10.1186/s10020-023-00653-2.
7
DUSP9 alleviates hepatic ischemia/reperfusion injury by restraining both mitogen-activated protein kinase and IKK in an apoptosis signal-regulating kinase 1-dependent manner.DUSP9 通过依赖于凋亡信号调节激酶 1 的方式来抑制丝裂原活化蛋白激酶和 IKK,从而减轻肝缺血/再灌注损伤。
Acta Biochim Biophys Sin (Shanghai). 2022 Dec 25;54(12):1811-1821. doi: 10.3724/abbs.2022183.
8
Histopathological, immunohistochemical and biochemical evaluation of electroacupuncture treatment of nervus radialis and nervus ulnaris injuries in rabbits.电针治疗兔桡神经和尺神经损伤的组织病理学、免疫组织化学及生物化学评价
Pol J Vet Sci. 2022 Dec;25(4):511-524. doi: 10.24425/pjvs.2022.142039.
9
Guidelines for Perioperative Care for Liver Surgery: Enhanced Recovery After Surgery (ERAS) Society Recommendations 2022.肝脏手术围手术期护理指南:加速康复外科(ERAS)协会 2022 年推荐意见。
World J Surg. 2023 Jan;47(1):11-34. doi: 10.1007/s00268-022-06732-5. Epub 2022 Oct 30.
10
Effects of electroacupuncture on liver function in mice with chronic alcoholic liver injury: visual display by fluorescence imaging.电针对慢性酒精性肝损伤小鼠肝功能的影响:荧光成像视觉展示
Acupunct Med. 2023 Aug;41(4):215-223. doi: 10.1177/09645284221125248. Epub 2022 Oct 20.