Nie Xin, Sun Yan, van Dijk David P J, Deng Min, Brecheisen Ralph, Wang Zhaoqi, Xia Qingxin, Olde Damink Steven M W, Rensen Sander S
Department of Radiation Oncology, The Affiliated Cancer Hospital of Zhengzhou University & Henan Cancer Hospital, Zhengzhou, China.
Department of Surgery, NUTRIM School of Nutrition and Translational Research in Metabolism, Maastricht University, Maastricht, the Netherlands.
J Cachexia Sarcopenia Muscle. 2025 Oct;16(5):e70063. doi: 10.1002/jcsm.70063.
Body composition alterations such as skeletal muscle (SM) loss in cancer patients are associated with poor survival. In turn, immune cell-driven pathways have been linked to muscle wasting. We aimed to investigate the relationship between body composition, tumour-infiltrating lymphocytes and survival in patients with advanced lung cancer.
We studied 200 patients with advanced lung cancer receiving immunotherapy (n = 81) or non-immunotherapy regimens (n = 119). Body composition including SM index (SMI) at baseline and longitudinal changes were assessed using computed tomography (CT) scans at the third lumbar vertebra. Associations between body composition parameters and overall survival (OS) were evaluated using Cox regression analysis. The median value of SMI, stratified by sex, was used as the cut-off to define groups with high and low baseline SMI. Stable SMI was defined by any increase or < 2% decrease per 100 days; loss of SMI was defined by ≥ 2% decrease per 100 days. Logistic regression analysis was applied to investigate the association between SMI and peripheral circulating immune cells. Tumour-infiltrating lymphocytes were identified by immunohistochemistry, and their relationship with SMI was evaluated.
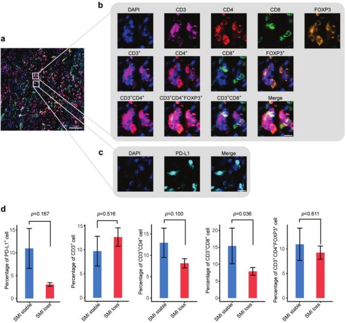
SMI loss was associated with shorter OS (whole cohort: HR = 2.314, 95% CI = 1.388-3.858, p = 0.001; immunotherapy cohort: HR = 3.028, 95% CI = 1.113-8.236, p = 0.03; non-immunotherapy cohort: HR = 2.298, 95% CI = 1.191-4.435, p = 0.013). Low baseline SMI was associated with higher CD3 T cell abundance (OR = 1.240, 95% CI = 1.080-1.424, p = 0.002) but lower CD3 CD8 T cell abundance (OR = 0.862, 95% CI = 0.762-0.974, p = 0.018) in peripheral blood. Subsequent SMI loss during treatment was also significantly associated with higher CD3 T cell counts (OR = 3.414, 95% CI = 1.301-8.961, p = 0.013) and lower CD3 CD8 T cell abundance (OR = 0.666, 95% CI = 0.459-0.968, p = 0.033). Patients with stable SMI had a higher number of CD8 tumour-infiltrating lymphocytes than patients with SMI loss (15.4% vs. 7.9%, p = 0.036).
SM loss is an independent predictor for survival in patients with advanced lung cancer and is associated with reduced peripheral and tumour-infiltrating cytotoxic T cell abundance. An inadequate antitumour immune response may contribute to metabolic tissue wasting in cancer.
癌症患者的身体成分改变,如骨骼肌(SM)丢失,与生存率低相关。反过来,免疫细胞驱动的通路与肌肉消耗有关。我们旨在研究晚期肺癌患者的身体成分、肿瘤浸润淋巴细胞与生存率之间的关系。
我们研究了200例接受免疫治疗(n = 81)或非免疫治疗方案(n = 119)的晚期肺癌患者。使用第三腰椎的计算机断层扫描(CT)评估包括基线时的SM指数(SMI)和纵向变化在内的身体成分。使用Cox回归分析评估身体成分参数与总生存期(OS)之间的关联。按性别分层的SMI中位数用作定义高和低基线SMI组的临界值。稳定的SMI定义为每100天增加或减少<2%;SMI丢失定义为每100天减少≥2%。应用逻辑回归分析研究SMI与外周循环免疫细胞之间的关联。通过免疫组织化学鉴定肿瘤浸润淋巴细胞,并评估它们与SMI的关系。
SMI丢失与较短的OS相关(整个队列:HR = 2.314,95%CI = 1.388 - 3.858,p = 0.001;免疫治疗队列:HR = 3.028,95%CI = 1.113 - 8.236,p = 0.03;非免疫治疗队列:HR = 2.298,95%CI = 1.191 - 4.435,p = 0.013)。低基线SMI与外周血中较高的CD3 T细胞丰度相关(OR = 1.240,95%CI = 1.080 - 1.424,p = 0.002),但CD3 CD8 T细胞丰度较低(OR = 0.862,95%CI = 0.762 - 0.974,p = 0.018)。治疗期间随后的SMI丢失也与较高的CD3 T细胞计数(OR = 3.414,95%CI = 1.301 - 8.961,p = 0.013)和较低的CD3 CD8 T细胞丰度(OR = 0.666,95%CI = 0.459 - 0.968,p = 0.033)显著相关。SMI稳定的患者比SMI丢失的患者有更多的CD8肿瘤浸润淋巴细胞(15.4%对7.9%,p = 0.036)。
SM丢失是晚期肺癌患者生存的独立预测因素,并且与外周和肿瘤浸润的细胞毒性T细胞丰度降低相关。抗肿瘤免疫反应不足可能导致癌症患者的代谢性组织消耗。