Eichwald Tuany, Ahmadi Maryam, Matos Andre Martel, Nikpoor Amin Reza, Roversi Karine, Balood Mohammad, Obuekwe Fendi, Nilsen Marci L, Ruffin Ayana T, Pinheiro Gabryella, Brabenec Laura, Rafei Moutih, Vermeer Paola, Bruno Tullia C, Scheff Nicole N, Talbot Sebastien
Department of Biomedical and Molecular Sciences, Queen's University. Kingston, Canada.
Department of Physiology and Pharmacology, Karolinska Institutet. Solna, Sweden.
Res Sq. 2025 Sep 3:rs.3.rs-7389517. doi: 10.21203/rs.3.rs-7389517/v1.
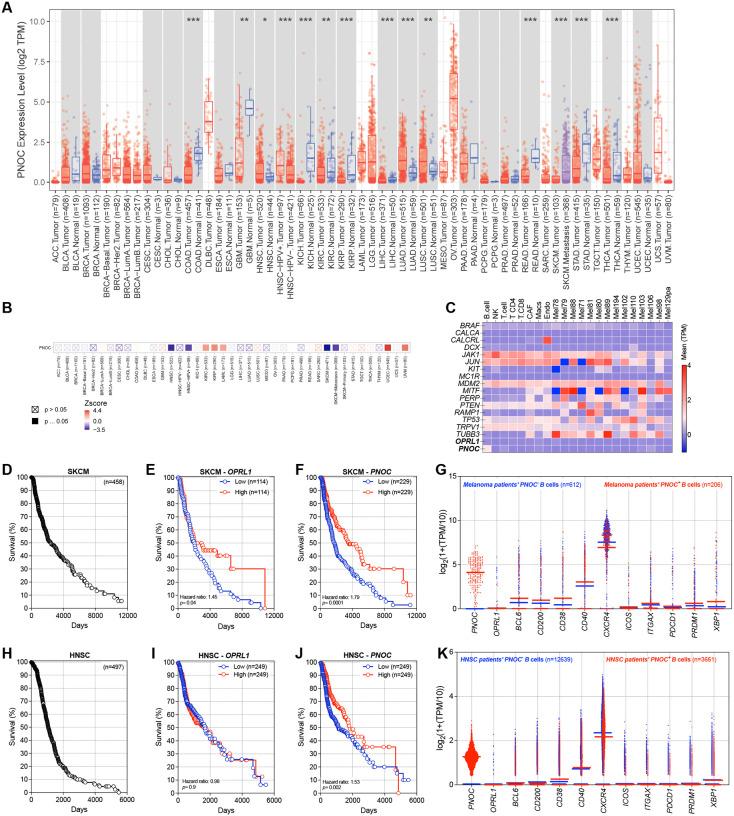
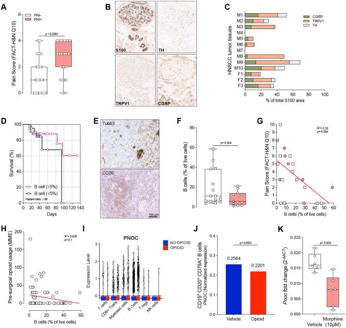
Nociceptor neurons, which transmit pain signals, also regulate immunity by releasing immunomodulatory neuropeptides. In head and neck squamous cell carcinoma (HNSCC) and melanoma, our research has shown that tumor-innervating nociceptors modulate anti-tumor immunity through the release of calcitonin gene-related peptide (CGRP) and its interaction with receptor activity-modifying protein 1 (RAMP1). A retrospective analysis of clinical charts from HNSCC patients revealed that higher pain levels correlated with increased opioid use, perineural invasion, and decreased B-cell infiltration-factors associated with poorer survival outcomes. single-cell RNA sequencing demonstrated that opioid use in HNSCC patients downregulates nociceptin/orphanin FQ (N/OFQ), an endogenous ligand for opioid receptor-like-1 (OPRL1). We identified B cells as the primary source of N/OFQ and observed that high expression of either or correlates with better survival in both melanoma and HNSCC. In a mouse model of oral squamous cell carcinoma (oSCC), we found that nociceptor neurons in tongue tumors overexpress and exhibit severe mechanical pain hypersensitivity. Compared to healthy tissue, oSCC tumors have dense infiltration of nociceptor fibers and N/OFQ-expressing B cells. Pharmacological blockade of reduced HNSCC-induced mechanical pain. In a melanoma mouse model, tumor-innervating neurons also overexpressed , and similar overexpression was observed when DRG neurons were co-cultured with B16F10 cells. Activating OPRL1 reduced tumor size, enhanced cytotoxic T-cell infiltration, and relieved cancer-induced thermal hypersensitivity. In contrast, depleting CD19 B cells or blocking OPRL1 led to increased tumor growth, reduced CD8 T-cell infiltration and cytotoxic potential, exacerbated pain, and elevated CGRP levels. Moreover, we discovered that Ramp1 B cells express , but this expression is suppressed by CGRP. Blocking RAMP1 reduced tumor growth and promoted B-cell expression. Overall, these findings suggest that targeting the N/OFQ and RAMP1 pathways could bolster anti-tumor immunity while simultaneously alleviating cancer-induced pain.
传递疼痛信号的伤害感受器神经元还通过释放免疫调节神经肽来调节免疫。在头颈部鳞状细胞癌(HNSCC)和黑色素瘤中,我们的研究表明,支配肿瘤的伤害感受器通过释放降钙素基因相关肽(CGRP)及其与受体活性修饰蛋白1(RAMP1)的相互作用来调节抗肿瘤免疫。对HNSCC患者临床病历的回顾性分析显示,较高的疼痛水平与阿片类药物使用增加、神经周围侵犯以及B细胞浸润减少相关,而这些因素与较差的生存结果有关。单细胞RNA测序表明,HNSCC患者使用阿片类药物会下调痛敏肽/孤啡肽FQ(N/OFQ),这是一种类阿片受体-1(OPRL1)的内源性配体。我们确定B细胞是N/OFQ的主要来源,并观察到N/OFQ或RAMP1的高表达与黑色素瘤和HNSCC的较好生存相关。在口腔鳞状细胞癌(oSCC)小鼠模型中,我们发现舌部肿瘤中的伤害感受器神经元过度表达N/OFQ并表现出严重的机械性疼痛超敏反应。与健康组织相比,oSCC肿瘤有密集的伤害感受器纤维和表达N/OFQ的B细胞浸润。对N/OFQ的药理学阻断减轻了HNSCC引起的机械性疼痛。在黑色素瘤小鼠模型中,支配肿瘤的神经元也过度表达N/OFQ,当背根神经节(DRG)神经元与B16F10细胞共培养时也观察到类似的过度表达。激活OPRL1可减小肿瘤大小,增强细胞毒性T细胞浸润,并缓解癌症引起的热超敏反应。相反,耗尽CD19 B细胞或阻断OPRL1会导致肿瘤生长增加、CD8 T细胞浸润和细胞毒性潜力降低、疼痛加剧以及CGRP水平升高。此外,我们发现Ramp1 B细胞表达N/OFQ,但这种表达会被CGRP抑制。阻断RAMP1可减少肿瘤生长并促进B细胞N/OFQ表达。总体而言,这些发现表明,靶向N/OFQ和RAMP1途径可以增强抗肿瘤免疫,同时减轻癌症引起的疼痛。