Suppr超能文献

氨基酸限制会损害人子宫内膜基质细胞的蜕膜化,而脯氨酸补充可挽救这一情况。

Amino Acid Restriction Impairs Human Endometrial Stromal Cell Decidualization and Is Rescued by Proline Supplementation.

作者信息

Jang Chloe, Iosef Cristiana, Renaud Stephen J, Han Victor K M

机构信息

Department of Biochemistry, Western University, London, Canada.

Department of Anatomy and Cell Biology, Western University, London, Canada.

出版信息

J Cell Mol Med. 2025 Sep;29(18):e70821. doi: 10.1111/jcmm.70821.

Abstract

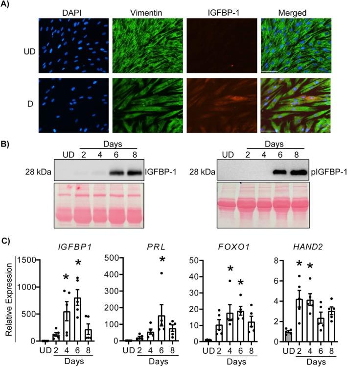
Decidualization is a critical process for successful pregnancy. It is characterised by the transformation of endometrial stromal cells into decidual cells that support embryo implantation and placental development. Maternal amino acid deficiency is linked to impaired decidualization, which can lead to pregnancy complications such as miscarriage, preeclampsia and fetal growth restriction. Halofuginone (HF), a synthetic alkaloid, induces nutritional stress by triggering the amino acid starvation response. This study investigated the effects of HF-induced nutritional stress and amino acid supplementation on decidualization of human endometrial stromal cells (HESCs). Exposure of HESCs to decidualization agents caused distinct morphological changes and expression of insulin-like growth factor binding protein-1 (IGFBP-1), indicative of successful decidualization. Treatment of HESCs with HF or leucine-deprived media inhibited the expression of key decidualization markers. Interestingly, supplementation with proline, but not leucine, rescued the inhibitory effects of HF on decidualization of HESCs. HF inhibited the expression of genes encoding growth factors crucial for decidualization, highlighting their sensitivity to amino acid availability, and disrupted transforming growth factor β-SMAD signalling, which was restored by proline supplementation. These findings highlight the essential role of amino acids, particularly proline, for proper decidualization and suggest potential therapeutic strategies for improved reproductive health.

摘要

蜕膜化是成功妊娠的关键过程。其特征在于子宫内膜基质细胞转化为支持胚胎着床和胎盘发育的蜕膜细胞。母体氨基酸缺乏与蜕膜化受损有关,这可能导致诸如流产、先兆子痫和胎儿生长受限等妊娠并发症。常山酮(HF)是一种合成生物碱,通过触发氨基酸饥饿反应诱导营养应激。本研究调查了HF诱导的营养应激和氨基酸补充对人子宫内膜基质细胞(HESC)蜕膜化的影响。将HESC暴露于蜕膜化剂会引起明显的形态变化和胰岛素样生长因子结合蛋白-1(IGFBP-1)的表达,这表明蜕膜化成功。用HF或亮氨酸缺乏的培养基处理HESC会抑制关键蜕膜化标志物的表达。有趣的是,补充脯氨酸而非亮氨酸可挽救HF对HESC蜕膜化的抑制作用。HF抑制了对蜕膜化至关重要的生长因子编码基因的表达,突出了它们对氨基酸可用性的敏感性,并破坏了转化生长因子β-SMAD信号通路,脯氨酸补充可恢复该信号通路。这些发现突出了氨基酸尤其是脯氨酸对正常蜕膜化的重要作用,并提出了改善生殖健康的潜在治疗策略。

https://cdn.ncbi.nlm.nih.gov/pmc/blobs/5d5d/12439679/556c33987696/JCMM-29-e70821-g003.jpg

相似文献

2
Diet-induced obesity impairs endometrial stromal cell decidualization: a potential role for impaired autophagy.
Hum Reprod. 2016 Jun;31(6):1315-26. doi: 10.1093/humrep/dew048. Epub 2016 Apr 6.
4
TFAP2A-mediated downregulation of UBE2C is crucial for endometrial decidualization and embryo implantation.
Cell Signal. 2025 Nov;135:112016. doi: 10.1016/j.cellsig.2025.112016. Epub 2025 Jul 21.
5
Acyl-CoA long-chain synthetase 1 (ACSL1) protects the endometrium from excess palmitic acid stress during decidualization.
Cell Signal. 2024 Dec;124:111438. doi: 10.1016/j.cellsig.2024.111438. Epub 2024 Sep 27.
8
DEHP and its metabolite MEHP exposure impairs endometrial decidualization during early pregnancy via up-regulation of Mtmr6.
Reprod Toxicol. 2025 Sep;136:108976. doi: 10.1016/j.reprotox.2025.108976. Epub 2025 Jun 18.

本文引用的文献

1
Increased proline intake during gestation alleviates obesity-related impaired fetal development and placental function in gilts.
Anim Nutr. 2024 Nov 30;20:355-365. doi: 10.1016/j.aninu.2024.10.007. eCollection 2025 Mar.
3
Proteomic and metabolomic analysis of plasma for pain at different labor stages.
Talanta. 2025 Jan 1;282:126905. doi: 10.1016/j.talanta.2024.126905. Epub 2024 Sep 19.
4
Amino Acids during Pregnancy and Offspring Cardiovascular-Kidney-Metabolic Health.
Nutrients. 2024 Apr 24;16(9):1263. doi: 10.3390/nu16091263.
5
Targeted metabolomics profiling in pregnancy associated with vitamin D deficiency.
BMC Pregnancy Childbirth. 2024 Apr 20;24(1):295. doi: 10.1186/s12884-024-06454-7.
7
SRplot: A free online platform for data visualization and graphing.
PLoS One. 2023 Nov 9;18(11):e0294236. doi: 10.1371/journal.pone.0294236. eCollection 2023.
8
Non-Targeted Metabolomic Study of Fetal Growth Restriction.
Metabolites. 2023 Jun 17;13(6):761. doi: 10.3390/metabo13060761.
9
Immunomodulatory role of decidual prolactin on the human fetal membranes and placenta.
Front Immunol. 2023 Jun 9;14:1212736. doi: 10.3389/fimmu.2023.1212736. eCollection 2023.
10
Angiogenic signaling pathways and anti-angiogenic therapy for cancer.
Signal Transduct Target Ther. 2023 May 11;8(1):198. doi: 10.1038/s41392-023-01460-1.

文献AI研究员

20分钟写一篇综述,助力文献阅读效率提升50倍。

立即体验

用中文搜PubMed

大模型驱动的PubMed中文搜索引擎

马上搜索

文档翻译

学术文献翻译模型,支持多种主流文档格式。

立即体验