Suppr超能文献

在脑膜炎小鼠模型中,边界相关巨噬细胞的药物性耗竭会使疾病恶化。

Pharmacologic depletion of border-associated macrophages worsens disease in a mouse model of meningitis.

作者信息

Dyckhoff-Shen Susanne, Masouris Ilias, Pfister Hans-Walter, Völk Stefanie, Hammerschmidt Sven, Klein Matthias, Koedel Uwe

机构信息

Department of Neurology, LMU University Hospital, LMU Munich, Munich, Germany.

Department of Molecular Genetics and Infection Biology, Interfaculty Institute for Genetics and Functional Genomics, University of Greifswald, Greifswald, Germany.

出版信息

Acta Neuropathol Commun. 2025 Sep 23;13(1):191. doi: 10.1186/s40478-025-02126-5.

Abstract

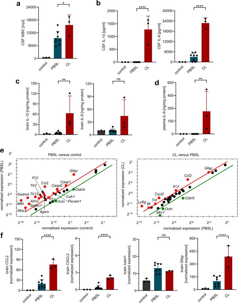
Pneumococcal infection of the leptomeninges triggers a strong inflammatory response, contributing to tissue damage and adverse outcome in meningitis. While border-associated macrophages (BAM) are thought to initiate immune responses against pathogens, their exact role in pneumococcal meningitis (PM) - especially at later stages - remains unclear. This study examined the impact of BAM depletion on disease progression. Mice received intracisternal injections of clodronate liposomes (CL) to deplete BAM, followed three days later by intracisternal infection with Streptococcus pneumoniae. At 18 h post-infection, CL-treated mice exhibited clinical signs similar to controls treated with phosphate-buffered saline liposomes (PBSL). However, CL-treated mice had lower cerebrospinal fluid leukocyte counts, increased expression of brain immune mediators, and elevated plasma levels of neuronal damage (NEFL) and astrocyte activation (S100B) markers. Over a 42-h observation period - during which ceftriaxone therapy was started 18 h post-infection - CL-treated mice showed significantly worse outcomes: 9 of 12 reached termination criteria versus 1 of 9 PBSL-treated mice. This correlated with more severe neuropathology, higher bacterial loads, and persistent inflammation. Notably, infection with a pneumolysin-deficient mutant conferred strong protection against disease aggravation caused by macrophage depletion, whereas caspase-1 inhibition - despite its known immunosuppressive effects in experimental PM - did not. These findings underscore a critical immunoregulatory role for BAM in PM, particularly in resolving rather than initiating inflammation. Their absence exacerbates disease severity, mainly due to increased bacterial proliferation and elevated levels of bacterial toxins.

摘要

软脑膜的肺炎球菌感染会引发强烈的炎症反应,导致脑膜炎中的组织损伤和不良后果。虽然边界相关巨噬细胞(BAM)被认为会启动针对病原体的免疫反应,但其在肺炎球菌性脑膜炎(PM)中的确切作用——尤其是在疾病后期——仍不清楚。本研究检测了BAM耗竭对疾病进展的影响。小鼠接受脑池内注射氯膦酸脂质体(CL)以耗竭BAM,三天后再进行脑池内肺炎链球菌感染。感染后18小时,接受CL治疗的小鼠表现出与接受磷酸盐缓冲盐脂质体(PBSL)治疗的对照组相似的临床症状。然而,接受CL治疗的小鼠脑脊液白细胞计数较低,脑免疫介质的表达增加,血浆中神经元损伤(NEFL)和星形胶质细胞活化(S100B)标志物水平升高。在42小时的观察期内——感染后18小时开始头孢曲松治疗——接受CL治疗的小鼠预后明显更差:12只中有9只达到终止标准,而接受PBSL治疗的9只小鼠中有1只。这与更严重的神经病理学、更高的细菌载量和持续的炎症相关。值得注意的是,用缺乏肺炎溶血素的突变体感染可对巨噬细胞耗竭引起的疾病加重提供强大的保护作用,而抑制半胱天冬酶-1——尽管其在实验性PM中具有已知的免疫抑制作用——却不能。这些发现强调了BAM在PM中关键的免疫调节作用,特别是在解决而非启动炎症方面。它们的缺失会加剧疾病严重程度,主要是由于细菌增殖增加和细菌毒素水平升高。

https://cdn.ncbi.nlm.nih.gov/pmc/blobs/7bd7/12455799/cc8baeb79630/40478_2025_2126_Fig1_HTML.jpg

文献AI研究员

20分钟写一篇综述,助力文献阅读效率提升50倍。

立即体验

用中文搜PubMed

大模型驱动的PubMed中文搜索引擎

马上搜索

文档翻译

学术文献翻译模型,支持多种主流文档格式。

立即体验