• 文献检索
  • 文档翻译
  • 深度研究
  • 学术资讯
  • Suppr Zotero 插件Zotero 插件
  • 邀请有礼
  • 套餐&价格
  • 历史记录
应用&插件
Suppr Zotero 插件Zotero 插件浏览器插件Mac 客户端Windows 客户端微信小程序
定价
高级版会员购买积分包购买API积分包
服务
文献检索文档翻译深度研究API 文档MCP 服务
关于我们
关于 Suppr公司介绍联系我们用户协议隐私条款
关注我们

Suppr 超能文献

核心技术专利:CN118964589B侵权必究
粤ICP备2023148730 号-1Suppr @ 2026

文献检索

告别复杂PubMed语法,用中文像聊天一样搜索,搜遍4000万医学文献。AI智能推荐,让科研检索更轻松。

立即免费搜索

文件翻译

保留排版,准确专业,支持PDF/Word/PPT等文件格式,支持 12+语言互译。

免费翻译文档

深度研究

AI帮你快速写综述,25分钟生成高质量综述,智能提取关键信息,辅助科研写作。

立即免费体验

尿液中的碳酸酐酶3蛋白:一种监测动脉粥样硬化性肾动脉狭窄的潜在生物标志物。

The carbonic anhydrase 3 protein in urine: a potential biomarker to monitor atherosclerotic renal artery stenosis.

作者信息

Li Xiufeng, Liu Na, Liu Tianci, Liang Guowei, Shao Changgang, Ma Teng, Zhang Man

机构信息

Aerospace Center Hospital, Department of Clinical Laboratory, Beijing, China.

Peking University Ninth School of Clinical Medicine, Beijing, China.

出版信息

BMC Nephrol. 2025 Sep 26;26(1):530. doi: 10.1186/s12882-025-04457-w.

DOI:10.1186/s12882-025-04457-w
PMID:41013375
原文链接:https://pmc.ncbi.nlm.nih.gov/articles/PMC12465833/
Abstract

BACKGROUND

Atherosclerotic renal artery stenosis (ARAS) represents the predominant etiology of renal artery stenosis. Current diagnostic modalities—including renal arteriography, Doppler ultrasonography (DUS), computed tomography angiography (CTA), and magnetic resonance angiography (MRA)—are limited by invasiveness or technical constraints. The development of noninvasive biomarkers for ARAS detection is therefore clinically imperative. We hypothesize that ischemic renal injury in ARAS induces pathological alterations that generate unique urinary protein signatures.

METHODS

A total of ​138 subjects​ were enrolled and ​randomly divided into the discovery cohort and the validation cohort. Urinary proteins from the discovery cohort were profiled using ​data-independent acquisition mass spectrometry (DIA-MS)​​ to identify differentially expressed proteins. Candidate biomarkers were subsequently validated in the validation cohort via ​quantitative ELISA. Diagnostic performance was assessed by ​receiver operating characteristic (ROC) curve analysis, and associations between target protein levels and clinical parameters were evaluated using ​Spearman correlation​.

RESULTS

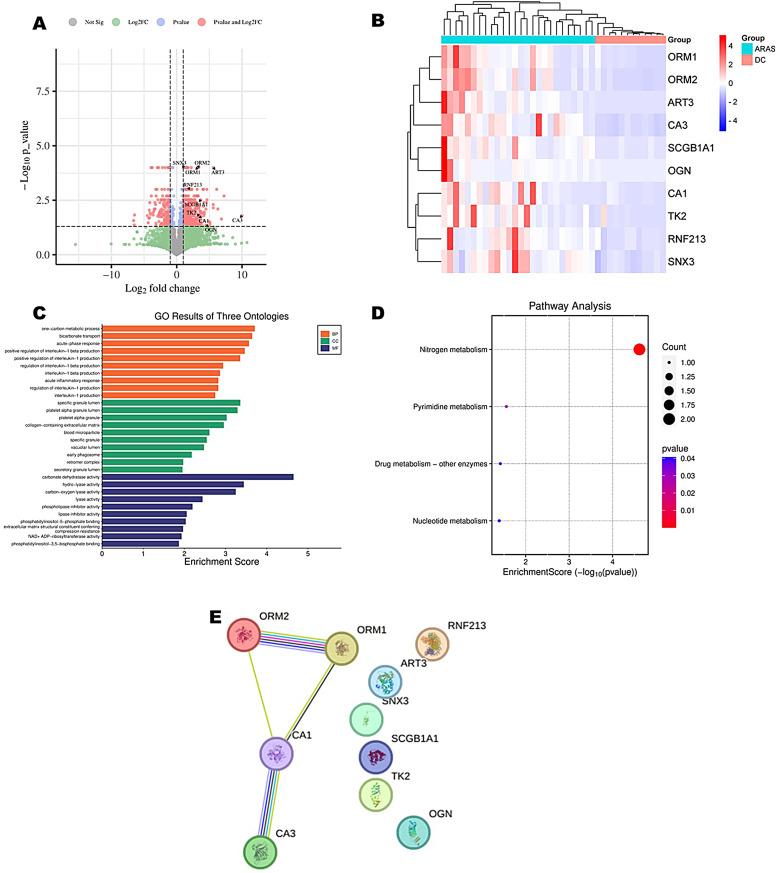
As a result of DIA-MS indicated in the discovery cohort, 485 up-regulated urinary proteins and 177 down-regulated urinary proteins were identified in ARAS patients compared to disease controls. The top three proteins CA3, ORM2, and ART3 in AUC were selected as the potential urinary markers for further validation in the validation cohort. The uCA3/Cr level was significantly higher in both ARAS and disease controls than in healthy controls, and the uCA3/Cr level in patients with ARAS was significantly higher than in disease controls. There was no statistical difference in the uCA3/Cr level in subgroups with different severity of ARAS. Taking healthy controls as control values, the ROC area of uCA3/Cr was 0.9649(95%CI: 0.9200-1.000). We evaluated the area under the uCA3/Cr curve with the values of the disease control group as the control, the areas of ROC were 0.7391(95%CI: 0.6154–0.8628). Correlation analysis demonstrated that there was a strong positive correlation between uCA3/Cr concentration and urinary a1-microglobulin(a1MG) in ARAS and disease controls.

CONCLUSION

CA3 in urine may be related to renal interstitial injury, it could be used as a non-invasive biomarker for ARAS. However, large cohort studies and mechanistic investigations are required for further validation.

SUPPLEMENTARY INFORMATION

The online version contains supplementary material available at 10.1186/s12882-025-04457-w.

摘要

背景

动脉粥样硬化性肾动脉狭窄(ARAS)是肾动脉狭窄的主要病因。目前的诊断方法,包括肾动脉造影、多普勒超声检查(DUS)、计算机断层血管造影(CTA)和磁共振血管造影(MRA),都受到侵入性或技术限制。因此,开发用于ARAS检测的非侵入性生物标志物在临床上势在必行。我们假设ARAS中的缺血性肾损伤会引起病理改变,从而产生独特的尿蛋白特征。

方法

共纳入138名受试者,并随机分为发现队列和验证队列。使用数据非依赖采集质谱法(DIA-MS)对发现队列中的尿蛋白进行分析,以鉴定差异表达的蛋白质。随后通过定量ELISA在验证队列中对候选生物标志物进行验证。通过受试者操作特征(ROC)曲线分析评估诊断性能,并使用Spearman相关性评估目标蛋白水平与临床参数之间的关联。

结果

发现队列中DIA-MS的结果显示,与疾病对照组相比,ARAS患者中鉴定出485种上调的尿蛋白和177种下调的尿蛋白。选择AUC中排名前三的蛋白质CA3、ORM2和ART3作为潜在的尿标志物,在验证队列中进行进一步验证。ARAS组和疾病对照组的尿CA3/Cr水平均显著高于健康对照组,且ARAS患者的尿CA3/Cr水平显著高于疾病对照组。不同ARAS严重程度亚组的尿CA3/Cr水平无统计学差异。以健康对照组为对照值,尿CA3/Cr的ROC曲线下面积为0.9649(95%CI:0.9200-1.000)。以疾病对照组的值为对照评估尿CA3/Cr曲线下面积,ROC曲线下面积为0.7391(95%CI:0.6154-0.8628)。相关性分析表明,ARAS组和疾病对照组中尿CA3/Cr浓度与尿α1-微球蛋白(α1MG)之间存在强正相关。

结论

尿CA3可能与肾间质损伤有关,可作为ARAS的非侵入性生物标志物。然而,需要进一步的大样本队列研究和机制研究来进行验证。

补充信息

在线版本包含可在10.1186/s12882-025-04457-w上获取的补充材料。

https://cdn.ncbi.nlm.nih.gov/pmc/blobs/4641/12465833/cda9b170a2b8/12882_2025_4457_Fig4_HTML.jpg
https://cdn.ncbi.nlm.nih.gov/pmc/blobs/4641/12465833/1c2b0cbdffbf/12882_2025_4457_Fig1_HTML.jpg
https://cdn.ncbi.nlm.nih.gov/pmc/blobs/4641/12465833/678c3858c4d1/12882_2025_4457_Fig2_HTML.jpg
https://cdn.ncbi.nlm.nih.gov/pmc/blobs/4641/12465833/81d4e6d5ec25/12882_2025_4457_Fig3_HTML.jpg
https://cdn.ncbi.nlm.nih.gov/pmc/blobs/4641/12465833/cda9b170a2b8/12882_2025_4457_Fig4_HTML.jpg
https://cdn.ncbi.nlm.nih.gov/pmc/blobs/4641/12465833/1c2b0cbdffbf/12882_2025_4457_Fig1_HTML.jpg
https://cdn.ncbi.nlm.nih.gov/pmc/blobs/4641/12465833/678c3858c4d1/12882_2025_4457_Fig2_HTML.jpg
https://cdn.ncbi.nlm.nih.gov/pmc/blobs/4641/12465833/81d4e6d5ec25/12882_2025_4457_Fig3_HTML.jpg
https://cdn.ncbi.nlm.nih.gov/pmc/blobs/4641/12465833/cda9b170a2b8/12882_2025_4457_Fig4_HTML.jpg

相似文献

1
The carbonic anhydrase 3 protein in urine: a potential biomarker to monitor atherosclerotic renal artery stenosis.尿液中的碳酸酐酶3蛋白:一种监测动脉粥样硬化性肾动脉狭窄的潜在生物标志物。
BMC Nephrol. 2025 Sep 26;26(1):530. doi: 10.1186/s12882-025-04457-w.
2
Protective Effect of α-Carbonic Anhydrase CAH3 Against Photoinhibition and Thermal Inactivation of Photosystem II in Membrane Preparations as Compared with α-Carbonic Anhydrase CA4.与α-碳酸酐酶CA4相比,α-碳酸酐酶CAH3对膜制剂中光系统II的光抑制和热失活的保护作用。
Biochemistry (Mosc). 2025 Jul;90(7):860-872. doi: 10.1134/S0006297925601133.
3
Green Synthesis of Sulfonamide Derivatives as Human Carbonic Anhydrase Isoforms I, II, IX, XII Inhibitors and Antioxidants: Comprehensive Insights From Biological Evaluation and In-Depth In Silico Analysis.
J Biochem Mol Toxicol. 2025 Sep;39(9):e70497. doi: 10.1002/jbt.70497.
4
Characteristics of Successful Percutaneous Transluminal Renal Angioplasty Cases with Severely Impaired Kidney Function Caused by Bilateral Atherosclerotic Stenosis: A Case Series.双侧动脉粥样硬化狭窄致肾功能严重受损患者成功进行经皮腔内肾血管成形术的病例特征:病例系列报道
Nephron. 2025;149(3):160-165. doi: 10.1159/000542416. Epub 2024 Nov 1.
5
Balloon angioplasty, with and without stenting, versus medical therapy for hypertensive patients with renal artery stenosis.对于患有肾动脉狭窄的高血压患者,球囊血管成形术(无论是否置入支架)与药物治疗的比较。
Cochrane Database Syst Rev. 2014;2014(12):CD002944. doi: 10.1002/14651858.CD002944.pub2. Epub 2014 Dec 5.
6
Off-target binding of the histone deacetylase inhibitor vorinostat to carbonic anhydrase II and IX.组蛋白去乙酰化酶抑制剂伏立诺他对碳酸酐酶II和IX的脱靶结合
Acta Crystallogr F Struct Biol Commun. 2025 Sep 1;81(Pt 9):388-397. doi: 10.1107/S2053230X25007447. Epub 2025 Aug 26.
7
A novel class of phenylpyrazolone-sulphonamides rigid synthetic anticancer molecules selectively inhibit the isoform IX of carbonic anhydrases guided by molecular docking and orbital analyses.一类新型的苯并吡唑酮-磺胺类刚性合成抗癌分子,通过分子对接和轨道分析,选择性抑制碳酸酐酶同工酶 IX。
J Biomol Struct Dyn. 2023;41(24):15243-15261. doi: 10.1080/07391102.2023.2188957. Epub 2023 Mar 13.
8
Radial artery intima-media thickening is a sensitive marker of atherosclerosis and coronary artery stenosis, a lesson from a 6-year study of a spontaneous monkey model.桡动脉内膜中层增厚是动脉粥样硬化和冠状动脉狭窄的敏感标志物,这是对自发猴模型进行6年研究得出的结论。
Mol Cell Biochem. 2025 May 24. doi: 10.1007/s11010-025-05315-x.
9
Evaluation of Lipoprotein(a) as a Prognostic Marker of Extracoronary Atherosclerotic Vascular Disease Progression.脂蛋白(a)作为冠状动脉外动脉粥样硬化性血管疾病进展的预后标志物的评估
Circulation. 2025 Jul 28. doi: 10.1161/CIRCULATIONAHA.124.073579.
10
Carbonic anhydrase IX promotes acute lung injury and mortality in females during metabolic acidosis and pneumonia.碳酸酐酶IX在代谢性酸中毒和肺炎期间会加重雌性动物的急性肺损伤并导致死亡。
Am J Physiol Lung Cell Mol Physiol. 2025 Aug 1;329(2):L266-L281. doi: 10.1152/ajplung.00331.2024. Epub 2025 Jul 7.

本文引用的文献

1
Genetic imputation of kidney transcriptome, proteome and multi-omics illuminates new blood pressure and hypertension targets.遗传推断肾脏转录组、蛋白质组和多组学揭示了新的血压和高血压靶点。
Nat Commun. 2024 Mar 19;15(1):2359. doi: 10.1038/s41467-024-46132-y.
2
Magnetic Resonance Imaging in Atherosclerotic Renal Artery Stenosis: The Update and Future Directions from Interventional Perspective.磁共振成像在动脉粥样硬化性肾动脉狭窄中的应用:从介入角度看最新进展与未来方向
Kidney Dis (Basel). 2023 Oct 30;10(1):23-31. doi: 10.1159/000534499. eCollection 2024 Feb.
3
The citrate transporter SLC13A5 as a therapeutic target for kidney disease: evidence from Mendelian randomization to inform drug development.
柠檬酸转运蛋白SLC13A5作为肾脏疾病的治疗靶点:来自孟德尔随机化的证据为药物开发提供信息
BMC Med. 2023 Dec 18;21(1):504. doi: 10.1186/s12916-023-03227-5.
4
Prediction of coronary artery disease using urinary proteomics.利用尿液蛋白质组学预测冠状动脉疾病
Eur J Prev Cardiol. 2023 Oct 10;30(14):1537-1546. doi: 10.1093/eurjpc/zwad087.
5
Changes to Urinary Proteome in High-Fat-Diet Mice.高脂肪饮食诱导的小鼠尿蛋白质组变化。
Biomolecules. 2022 Oct 26;12(11):1569. doi: 10.3390/biom12111569.
6
KEGG for taxonomy-based analysis of pathways and genomes.KEGG 用于基于分类的途径和基因组分析。
Nucleic Acids Res. 2023 Jan 6;51(D1):D587-D592. doi: 10.1093/nar/gkac963.
7
Pathogenic mechanisms and therapeutic promise of phytochemicals and nanocarriers based drug delivery against radiotherapy-induced neurotoxic manifestations.植物化学物质和基于纳米载体的药物递送对抗放射治疗诱导的神经毒性表现的致病机制和治疗前景。
Drug Deliv. 2022 Dec;29(1):1492-1511. doi: 10.1080/10717544.2022.2064562.
8
Atherosclerotic Renal Artery Stenosis: A Review.动脉粥样硬化性肾动脉狭窄:综述
Aorta (Stamford). 2021 Jun;9(3):95-99. doi: 10.1055/s-0041-1730004. Epub 2021 Oct 12.
9
clusterProfiler 4.0: A universal enrichment tool for interpreting omics data.clusterProfiler 4.0:用于解释组学数据的通用富集工具。
Innovation (Camb). 2021 Jul 1;2(3):100141. doi: 10.1016/j.xinn.2021.100141. eCollection 2021 Aug 28.
10
An Outline of Renal Artery Stenosis Pathophysiology-A Narrative Review.肾动脉狭窄病理生理学概述——一篇叙述性综述
Life (Basel). 2021 Mar 7;11(3):208. doi: 10.3390/life11030208.