
想象一下这个场景:7月的一个闷热午后,你打开手机查看天气,屏幕显示气温32℃。你心想:“还行,没到35℃的高温线,不用太担心。”然而,当你推开门的一瞬间,潮湿的热浪像棉被一样裹住全身,没走几步你就开始心跳加速、头晕目眩。明明“没达标”,为什么感觉快要中暑了?
问题不在你的身体,而在保护你的那个“系统”——它可能太“老”了。
随着全球气温预计到2100年将显著上升,极端高温正成为我们不得不面对的常态。为了应对这一威胁,各国政府都依赖“高温健康预警系统”(Heat Health Warning Systems,简称 HHWS)。这些系统确实功不可没:例如,费城在1995年至1998年间因预警系统挽救了117条生命;法国在2003年惨痛的教训后建立了新系统,据估算在2006年的热浪中抢回了4400条人命。
但是,一项最新的系统性综述研究向我们揭示了一个残酷的现实:大多数现有的预警系统仍在沿用“一刀切”的粗放模式,而这种模式正在留下巨大的安全盲区。
目前,绝大多数国家和地区的高温预警逻辑非常简单:看温度计。只要最高气温超过了某个设定的阈值(比如35℃或38℃),预警就会触发。这种机制确实简单、低成本,也易于向公众广播,但它忽略了一个核心问题:“天气热”不等于“你会生病”,而“气温不高”也不代表“绝对安全”。
传统的预警系统往往不仅存在“部分健康因素缺失”,甚至是“完全缺失”健康考量。它们过度依赖气温与全因死亡率(总死亡人数)的历史关系,却很少考虑到那些让你“生不如死”的具体发病风险。
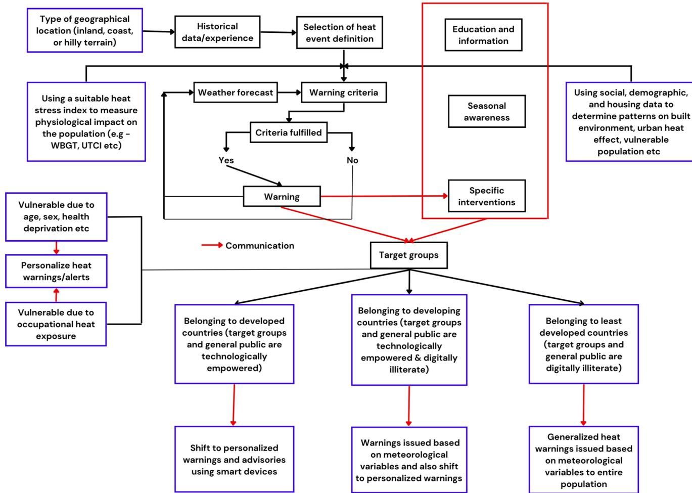
这就好比医生只看你的体温来判断你是否健康,却完全不量血压、不看心率一样粗糙。如图[1]所示,这是目前全球通用的传统HHWS运作流程图:
图[1]
从图[1]我们可以看到,这套系统的核心逻辑是围绕“气象阈值”构建的。虽然流程中包含了一个补救机制——即在气温未达标时,如果发现热相关病例上升也会报警,但这往往意味着健康损害已经发生,具有明显的滞后性。这种主要依赖气温“硬指标”的模式导致了一个尴尬的局面:在韩国首尔的一项研究发现,当气温在30℃到33℃之间时,虽然尚未触发更高级别的警报(通常设在33℃或35℃),但因热射病送医和急诊的人数其实已经显著增加了。也就是说,在系统告诉你“还没事”的时候,很多人其实已经倒下了。
另一个巨大的盲区在于建筑环境。现在的天气预报测的是百叶箱里的空气温度,但它不知道你住在哪里。
你住在通风良好的海边别墅,还是住在顶层西晒、没有空调的老旧公寓?这两种环境下的体感温度可能天差地别。研究表明,城市规划、建筑朝向、房屋通风状况都会极大地改变一个人的实际热暴露水平。然而,目前的系统几乎完全忽略了室内温度这一关键指标——而在热浪来袭时,许多脆弱人群(如独居老人)恰恰是长时间待在室内的。如果预警系统只盯着室外的百叶箱,却对数以万计“蒸笼”般的室内环境视而不见,那么它的保护效力无疑是大打折扣的。
既然只看温度不够,那什么样的预警才更靠谱?科学家的答案是:必须要看“热压力指数”(Heat Stress Index)。
你一定有过这样的体验:桑拿天里,哪怕气温只有30℃,只要空气湿度大、风速小,那种“喘不过气”的窒息感比干燥的35℃更让人难受。这是因为高湿度阻碍了汗液蒸发,锁住了身体的散热通道。
因此,未来的预警系统正在呼吁引入更复杂的计算公式,比如湿球黑球温度(WBGT)或体感温度。这些指标将湿度、风速、太阳辐射(有没有被阳光直射)统统计算在内,能更真实地反映人体实际承受的热压力。研究发现,在一些地区,基于这些综合指标发出的预警,比单纯看最高气温能更准确地预测急诊室里何时会人满为患。
传统的预警系统就像村口的大喇叭,对着所有人喊同样的话。但现实是,同样的热浪,对一个在烈日下搬砖的建筑工人,和一个坐在空调房里的白领,意味着完全不同的风险。
为什么有些人哪怕在树荫下也会中暑,而有些人却能在高温下安然无恙?最新的综述研究为我们梳理了影响高温预警效果的复杂网络。
如图[2]所示,一个完善的高温健康预警体系,其实受制于多维度的因素:
图[2]
从图[2]中我们可以清晰地看到,决定你是否安全的,除了左上角的气象变量(如湿球温度、气团),还包括你的个人因素(如核心体温、心率、衣着)、社会经济状况(如贫困程度、能否获得医疗服务)、建筑环境(如是否有城市热岛效应、房屋通风情况)以及地理位置。这是一个环环相扣的系统,任何一个环节的短板都可能成为压垮健康的最后一根稻草。例如,对于低收入群体来说,即便收到了高温预警,贫困导致的“无空调可开”或“为了生计不得不户外工作”,也会让预警失效。
鉴于人与人之间的差异如此巨大,学界正在推动从“传统预警”向“智能预警(Smart HHWS)”的转变。这种转变的核心在于个性化。
未来的预警不应该只是一条通用的短信,而应该是一个贴身的健康顾问。这就需要利用现代科技——智能穿戴设备、手机APP和GPS定位技术。
如图[3]所示,个性化预警系统的工作原理就像是一个精密的各种数据“处理器”:
图[3]
从图[3]的流程中可以看到,系统首先会收集三大类信息:
当手机或穿戴设备收集到这些数据后,会进行实时处理,最终给出一份为你量身定制的建议——比如“你现在的运动强度过大,请立刻停止并补水”,或者“你所在位置热压力过高,请寻找避难场所”。像ClimApp和Heat Shield这样的先锋项目,已经开始尝试为特定的高危人群(如户外工作者或老人)提供这种精准服务。
虽然“私人订制”听起来很美好,但在现实中,我们必须面对数字鸿沟——并不是每个人都买得起智能手表,也不是每位老人都玩得转智能手机。因此,未来的预警系统不能只追求高科技,而必须是一套能够兼顾不同人群的“组合拳”。
最新的研究提出了一套改进后的综合框架,它不再试图用一种方案解决所有问题,而是根据目标人群的技术水平进行分流。
如图[4]所示,这套改进后的框架展示了更为精细的运作逻辑:
图[4]
从图[4]中我们可以解读出这套新系统的核心智慧:
这套框架承认了世界的参差,既利用了高科技的精准,又保留了传统手段的覆盖面,是目前最具可行性的改良方案。
升级系统还有一个重要原因,就是为了对抗“预警疲劳”(Warning Fatigue)。
如果一个系统动不动就拉响警报,但你出门觉得“其实也没那么热”,久而久之,你就会像对待“狼来了”的孩子一样,对警报视而不见。研究发现,频繁且不准确的预警会导致公众脱敏,认为高温是“正常现象”,从而放松警惕。
通过引入湿度、风速等指标,并结合个性化数据,新一代系统的目标就是“少而精”——只在风险真正逼近临界点时打扰你。只有当你觉得“这条预警真的很准”时,你才会真正去执行那些救命的建议。
本文由超能文献“资讯AI智能体”基于4000万篇Pubmed文献自主选题与撰写,并经AI核查及编辑团队二次人工审校。内容仅供学术交流参考,不代表任何医学建议。
分享

2024年12月,一名1型糖尿病患者接受了经过CRISPR编辑的供体胰岛细胞移植。六个月后,这些细胞依然在他手臂肌肉里稳定工作,无需任何免疫抑制药物。这是细胞治疗领域的分水岭时刻。

一项顶刊Meta分析揭示了体细胞疗法在慢性腰痛治疗中的真实获益与风险,量化了其减痛效果和功能改善,并初步验证了安全性。

一项中美研究发现,中老年人代谢问题(胰岛素抵抗)与身体衰弱程度叠加,会使心血管疾病风险飙升15倍,中风风险更是高达21倍。研究引入“代谢衰弱指数”(TyGFI),强调综合关注代谢健康和身体强健的重要性,建议通过饮食控制和力量训练来预防“脆皮中年”。


一项顶刊研究颠覆传统观念:逆转糖尿病前期,高蛋白饮食效果竟不如“均衡吃饭”。PREVIEW研究发现,适量蛋白、适量碳水的“稳健派”在3年内逆转率更高,且与体重减轻无关。文章强调回归常识,适量碳水、适量蛋白、注重膳食纤维与长期坚持的重要性。