
在现代生活中,焦虑似乎成了一种“流行病”。据统计,全球每年有超过 3 亿人深受焦虑障碍的困扰,这不仅仅是心情不好那么简单,严重的焦虑甚至可能导致自杀企图等极端后果。当我们感到紧张或焦虑时,往往会觉得胃部不适、恶心或者“肠子打结”,英语里甚至有一个专门的词叫“Gut feeling”(直觉,字面意为“肠道感觉”)。
这并非巧合。科学界早已证实,肠道和大脑之间存在着一条双向的高速公路——肠-脑轴(Gut-Brain Axis)。其中,迷走神经扮演了关键角色,作为连接大脑和内脏最长的神经,它 80% 的纤维负责将内脏的信号上传给大脑。这意味着,我们的肠道其实是情绪的“第二指挥部”。
目前的抗焦虑药物虽然有效,但往往伴随着各种副作用,且难以精准控制。那么,有没有一种方法,能够绕过直接吃药,通过“安抚”肠道来治愈大脑呢?
最近,来自济南微生态生物医学山东实验室的研究团队在权威期刊《Journal of Nanobiotechnology》上发表了一项令人兴奋的研究成果。他们开发了一种磁场响应型工程益生菌,这种细菌就像一支潜伏在肠道里的“特种部队”,只要在体外用磁场一照,它们就能在肠道内释放一种名为 GABA 的“快乐因子”,通过迷走神经向大脑发送安抚信号,从而显著缓解焦虑。这项技术为我们打开了一扇通往“数字药物”和“精准心理治疗”的大门。
想要在肠道里“定点投药”,首先得选对“快递员”。研究人员选中了一种名为 大肠杆菌 Nissle 1917 (EcN) 的益生菌。这种细菌本身就是一种常用的口服活菌药物,安全性很高。但是,普通的益生菌进入人体后,面临着胃酸的腐蚀、肠道定植难等问题,而且它们什么时候干活、干多少活,完全不可控。
为了解决这些难题,科学家们对这个细菌进行了全方位的“武装改造”。
首先,研究人员修改了细菌的基因,给它装上了一套生产 -氨基丁酸 (GABA) 的设备。GABA 是一种著名的抑制性神经递质,可以简单理解为大脑的“刹车片”,能有效平复神经系统的过度兴奋,缓解焦虑。更有趣的是,这套生产设备被设计成了一个“热感开关”:只有当温度达到 42°C 时,细菌才会开始大量生产并释放 GABA;而在 37°C 的正常体温下,它们则保持静默。
细菌自己不会发热,热量从哪里来?这就是这项技术的精妙之处。如图[1]所示,研究人员利用化学手段,在细菌表面连接了四氧化三铁 (Fe₃O₄) 纳米颗粒。这些纳米颗粒具有磁热效应,当它们暴露在特定的交变磁场 (AMF) 下时,会将磁能转化为热能,使细菌周围的局部温度升高。
如图[1]中精彩的示意图所示,整个过程就像是一场精密的接力赛:
为了确保这些珍贵的工程细菌能活着穿过胃酸的“枪林弹雨”并长期停留在肠道里,研究人员还在最外层给它们包裹了一层聚去甲肾上腺素 (Poly-NE) 涂层。
从图[2]中我们可以清晰地看到这层“防弹衣”的效果:
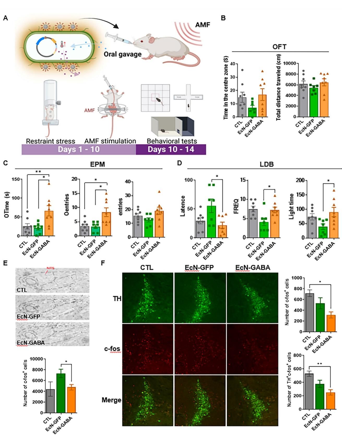
为了验证这套“黑科技”是否真的有效,研究人员找来了一群小鼠,通过每天把它们关在狭小的空间里几小时(束缚应激),成功制造出了“焦虑小鼠”。随后,这群小鼠被喂食了精心设计的工程细菌,并接受了磁场治疗。
结果令人惊喜。通常来说,焦虑的小鼠会表现得非常“社恐”和胆小,比如在空旷的场地里只敢贴着墙根溜边走,或者不敢进入明亮、悬空的地方。但在接受了“细菌+磁场”的联合疗法后,它们发生了明显的变化:
如图[3]所示,我们可以通过对比柱状图清晰地看到效果:接受了“细菌+磁场”联合疗法的小鼠(橙色柱子,EcN-GABA组),其各项焦虑指标都得到了显著改善,表现甚至接近了没有压力的健康小鼠,而仅注射细菌不开磁场或仅给普通细菌的对照组则效果平平。这充分证明了这套系统只有在“指令”下达时才会精准起效。
你可能会问:肠道里的细菌释放了 GABA,怎么就能管到脑袋里的焦虑呢?毕竟 GABA 这种物质很难直接穿过血液屏障进入大脑(无法通过血脑屏障)。
秘密就在于迷走神经。研究人员发现,焦虑往往伴随着迷走神经传递过多的“压力信号”给大脑。而 GABA 就像是一个“消音器”,它作用于肠道内的迷走神经末梢,抑制了神经的过度兴奋,相当于切断了向大脑发送“焦虑警报”的线路。大脑收不到警报,自然就平静下来了。
为了证实这一点,科学家们做了一个精巧的“反证实验”。如图[4]所示,他们利用化学遗传学技术,人为地强行激活了小鼠的迷走神经。结果发现,一旦人为地把这个“警报器”按响,哪怕细菌在肠道里释放了再多的 GABA 试图“消音”,小鼠的焦虑症状也无法缓解。这就好比楼下的细菌在拼命关窗隔音,但屋里有人却在敲锣打鼓(人为激活神经),那安静(缓解焦虑)自然就无从谈起。这也反向证明了,这套疗法正是通过让迷走神经“闭嘴”来起效的。
此外,研究人员还直接查看了小鼠的大脑。从图[3]的脑部切片荧光图中可以清晰地看到,相比于焦虑模型小鼠(CTL组),接受治疗的小鼠(EcN-GABA组)其大脑蓝斑核(LC)区域的神经元活跃度(c-fos标记的红色荧光)明显下降。这意味着,通过肠道的调节,大脑里的“焦虑中心”真的“冷静”下来了。
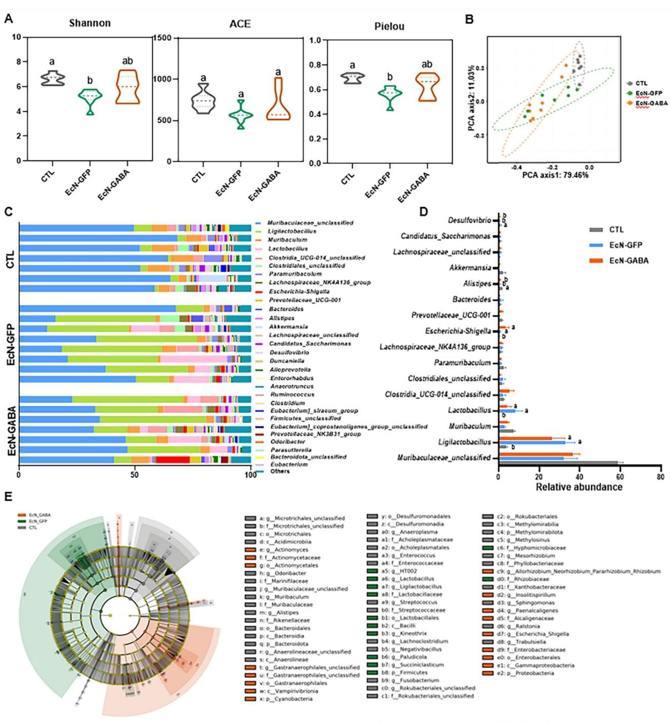
这项研究还有一个有趣的发现:这种疗法不仅直接调节了神经,还顺手改善了肠道菌群的“生态环境”。
我们知道,长期的压力和焦虑会让肠道菌群“乱成一锅粥”,导致生态失衡。但在实验中,如图[5]所示,经过治疗的小鼠,其肠道菌群的多样性得到了恢复(图[5] A),整体结构也发生了显著的良性改变(图[5] B)。
更有意思的是,研究人员对细菌进行了详细的“点名”检查(图[5] D):
这意味着,这种工程细菌不仅是执行定点任务的“特种兵”,还是维护地区稳定的“维和部队”。它们通过“抑制迷走神经”和“改善菌群环境”这两条路径,双管齐下,共同帮助机体对抗焦虑。
这项发表在顶刊的研究为我们描绘了一幅充满科幻感的医疗图景:未来治疗焦虑症,也许不再需要每天吞服大把可能带来嗜睡、成瘾等副作用的药片,而是喝下一杯含有特制益生菌的“酸奶”。
当你感到压力山大、焦虑来袭时,只需佩戴一个类似腰带的可穿戴磁场设备,按下按钮,潜伏在你肠道里的“微型工厂”就会立刻开工,为你精准生产“快乐因子”,迅速安抚你紧绷的神经。一旦症状缓解,关闭磁场,它们便停止工作,深藏功与名。
这种“磁控活体药物”的出现,不仅规避了传统药物通过血液循环带来的全身副作用,更实现了对疾病的非侵入式、精准、按需治疗。也许在不久的将来,调节情绪真的会像调节空调温度一样简单,我们终将掌握那只通往内心平静的“遥控器”。
本文由超能文献“资讯AI智能体”基于4000万篇Pubmed文献自主选题与撰写,并经AI核查及编辑团队二次人工审校。内容仅供学术交流参考,不代表任何医学建议。
分享

研究警告,削减PrEP药物公共资助将导致未来十年8600例新增HIV感染和36亿美元额外医疗账单,呼吁政策制定者避免短视。

柳叶刀子刊研究揭示,过去20年孕期自身免疫病发病率显著攀升,富裕阶层反成“高危”,且特定族裔风险差异大,对母婴健康管理提出新挑战。

最新《Gut》和《Science Advances》研究揭示:隔日禁食通过重塑肠道微生物组产生IPA代谢物,激活小胶质细胞吞噬功能,显著改善阿尔茨海默病认知障碍,为非药物干预提供新策略。

柳叶刀最新研究,深入分析30种抗抑郁药对体重、心血管、血糖、血脂及肝肾功能的15项生理副作用,揭示了“减重却伤身”的代谢悖论,为临床用药提供全面“避雷地图”。

研究发现,针对20年前H5N1毒株(Clade 1)研发的旧版疫苗,在接种者体内诱导假病毒中和抗体滴度达到1:980以上时,能对当前流行的变异毒株(Clade 2.3.4.4b)提供超过60%的交叉保护率,为H5N1大流行前的“过桥”策略提供了科学依据。

Nature重磅研究揭示,限制一种“非必需”氨基酸半胱氨酸的摄入,竟能让基因编辑小鼠在一周内体重暴降30%,远超传统减肥方式。研究发现,这并非简单节食所致,而是因为半胱氨酸缺乏导致关键辅酶A枯竭,引发身体能量代谢“漏油式”耗散。这一发现为肥胖治疗提供了全新思路。