
近几十年来,特应性皮炎(AD)的发病率在全球范围内急剧上升,尤其是在发达国家的城市地区,约有30%的儿童受到影响[1]。这种疾病虽然不致命,但其引发的瘙痒、皮肤损伤以及后续可能演变成的哮喘、过敏性鼻炎等“特应性进程”,严重降低了患者及其家庭的生活质量。长期以来,科学界普遍认为特应性皮炎源于皮肤屏障受损、免疫系统失调以及皮肤微生物群(如金黄色葡萄球菌)的紊乱。然而,越来越多的证据表明,这不仅仅是一种皮肤病,更是一种与肠道微生态密切相关的系统性疾病。
这就引出了一个令人困惑的科学悖论:普拉梭菌(Faecalibacterium prausnitzii)通常被视为肠道中的“超级英雄”,是人体内最重要的丁酸盐产生菌之一,对维持肠道稳态至关重要。但在最近针对年轻特应性皮炎患者的研究中,科学家们却意外地发现这类细菌的丰度不降反升[1]。这究竟是为什么?难道“好细菌”也会变坏?
近日,发表在权威期刊《Microbiome》上的一项由高丽大学(Korea University)主导的研究,为我们揭开了这个谜团的一角。研究团队发现,母体肠道中的特定普拉梭菌亚种(pathobionts,即潜在致病共生菌)与低纤维饮食存在“致病协同效应”。这种协同作用不仅破坏了母体的肠道健康,更通过垂直传播严重影响了后代的免疫系统,导致后代出现全身性炎症、皮肤屏障受损甚至严重脱发。这一发现不仅挑战了我们对传统益生菌的认知,也为通过饮食干预预防儿童特应性皮炎提供了全新的视角。
为了解开普拉梭菌在特应性皮炎中的角色之谜,研究人员从特应性皮炎患者的粪便样本中分离出了特定的菌株,并将其与健康的“明星菌株”——F. duncaniae A2-165进行了详细对比。
结果令人惊讶。如图[1]所示,从患者体内分离出的菌株(被命名为Fl-1, Fl-2以及Fb-1)在形态上与健康的A2-165菌株截然不同。通过扫描电镜可以清晰地看到,这些致病性菌株的细胞明显更长、更卷曲。更重要的是,在功能层面,这些菌株诱导抗炎因子IL-10产生的能力显著低于健康菌株。基因组分析进一步证实,这些来自患者的“坏分子”实际上属于Faecalibacterium longum等不同物种,它们虽然在16S rRNA基因序列上与传统普拉梭菌有超过97%的相似度,但其生物学行为却大相径庭[1]。
这一发现提示我们,在评估肠道菌群与健康的关系时,仅仅看“种”的水平是不够的,亚种甚至菌株层面的差异可能决定了它是“敌”还是“友”。
为了验证现代饮食习惯是否助长了这些细菌的恶行,研究团队设计了一项精巧的实验。他们将雌性小鼠分为两组,分别饲喂标准饲料(高纤维)和模拟现代饮食结构的低纤维饲料,并分别接种上述不同的普拉梭菌菌株(图[1])。
实验结果揭示了一个残酷的现实:当饮食中缺乏纤维时,这些致病性普拉梭菌的破坏力被显著放大了。
在正常饮食条件下,接种致病菌的母鼠虽然肠道菌群发生了一些改变,但系统性炎症指标(如CRP)并未显著升高。然而,一旦切换到低纤维饮食,情况急转直下。如图[2]所示,摄入低纤维饮食并接种致病菌(特别是Fl-1菌株)的母鼠,其血清中的C反应蛋白(CRP)水平显著飙升,这意味着体内发生了明显的全身性炎症反应。与此同时,作为肠道健康守护者的短链脂肪酸(SCFAs)水平也因原料不足而受到影响。
更令人担忧的是,低纤维饮食加剧了肠道菌群的失调。从图[2]的菌群热图中可以看到,在低纤维和致病菌的双重打击下,母鼠肠道中潜在的病原菌(如Escherichia fergusonii和Clostridioides difficile)丰度显著增加,而有益菌则节节败退。这种“致病协同效应”不仅破坏了母体的防线,更为下一代的健康埋下了隐患。
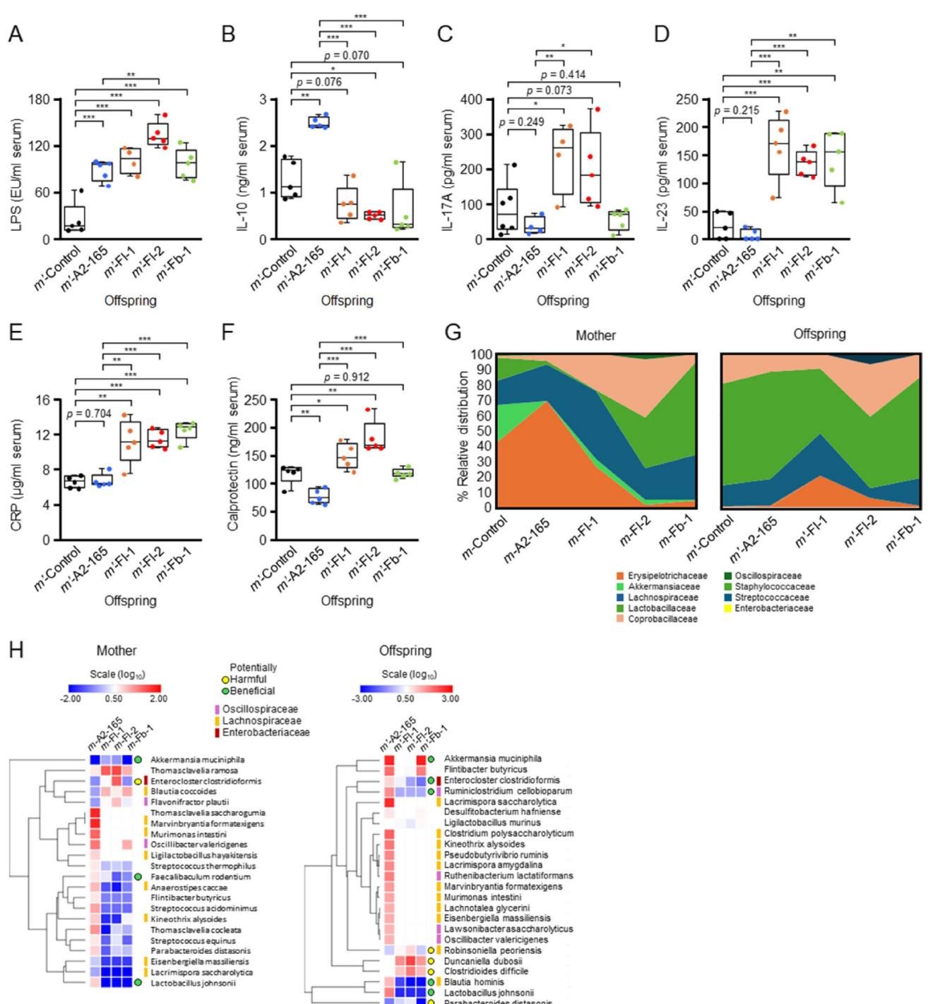
这项研究最令人心惊的发现在于,母体微生态失调对后代的打击是毁灭性的,且远甚于母体自身。研究人员发现,这些由低纤维饮食喂养且携带致病菌的母鼠所产下的后代,在断奶前就表现出了严重的健康危机。
与母体相比,后代面临着更猛烈的“炎症风暴”。如图[3]所示,这些幼鼠血清中的脂多糖(LPS)、IL-17A、IL-23以及钙卫蛋白(calprotectin)等炎症标志物水平全面飙升,而抗炎因子IL-10则显著受到抑制。这种免疫系统的全面失调,直接指向了特应性皮炎及其他自身免疫性疾病的核心病理机制。
这一结果有力地证明了“母体肠道-后代健康”轴的存在:母体肠道中的致病共生菌,在低纤维饮食的催化下,构建了一个不仅危害自身,更通过垂直传播严重损害子代免疫系统的恶性循环。
这种看不见的“炎症风暴”最终在小鼠后代身上引发了肉眼可见的病理改变,而这一切的根源,首先始于肠道防线的崩溃。
肠道上皮不仅是消化吸收的场所,更是阻挡病原体入侵的第一道物理屏障。研究人员对受影响后代的肠道组织进行了精细的组织学分析。如图[4]所示,在正常情况下(如接种健康菌株A2-165的后代),肠道上皮细胞排列紧密,负责细胞间连接的蛋白(如ZO-1和E-cadherin)表达丰富,宛如一道坚固的城墙。然而,在那些母亲摄入低纤维饮食并感染致病菌的后代(尤其是m'-Fl-2组)肠道中,这些关键蛋白的染色强度显著降低,上皮结构变得松散。更糟糕的是,原本覆盖在肠道表面、起润滑和保护作用的粘液层(由MUC2蛋白构成)也变得极薄,粘液生产能力大幅下降(图[4])。这种“肠漏”状态使得肠道内的细菌毒素(如LPS)更容易穿透屏障进入血液,从而点燃全身的炎症反应。
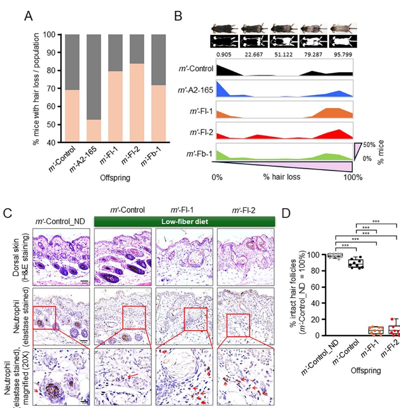
随着系统性炎症的蔓延,皮肤成为了最终的受害者。研究观察到一个非常显著且直观的现象:这些受到影响的幼鼠在出生后约2周开始出现严重的脱发症状。
从图[5]中我们可以清晰地看到,脱发并非零星发生,而是呈现出广泛的背部秃斑。数据统计显示,在致病菌和低纤维饮食的双重作用下,后代的脱发率显著上升,其中感染Fl-2菌株的组别发病率甚至高达84%,而接种健康菌株A2-165的组别这一比例则显著较低。组织切片进一步揭示了皮肤下的微观战况:在受影响的皮肤组织中,完整的毛囊数量急剧减少,取而代之的是大量中性粒细胞的浸润(图[5])。虽然这些小鼠没有表现出人类特应性皮炎典型的剧烈瘙痒和表皮屏障蛋白缺失,但这种由内而外的炎症冲击导致的皮肤损伤和毛囊破坏,有力地证实了肠道微生态失调对皮肤健康的跨器官打击。
综合上述发现,研究团队提出了一个全新的特应性皮炎(AD)发病机制模型(图[6])。这个模型勾勒出了一条从母体饮食习惯到后代皮肤健康的清晰链条:当母体长期摄入低纤维饮食,且肠道中存在特定的普拉梭菌致病亚种时,肠道内会形成一个“微生态失调-粘膜炎症”的正反馈恶性循环。这种异常的微生态通过垂直传播“继承”给后代,在幼年个体中引发肠道屏障功能障碍(肠漏),进而诱发全身性炎症和皮肤损伤。
然而,绝望中也孕育着希望。这项研究同时证实,并非所有的普拉梭菌都是坏蛋。相比于致病菌株,接种有益菌株F. duncaniae A2-165的母鼠及其后代,不仅未表现出明显的病理症状,反而能够在一定程度上缓解由低纤维饮食带来的负面影响。这提示我们,通过精准补充特定的有益菌株,或者开发基于下一代益生菌的活体生物药(Live Biotherapeutic Products),可能成为未来预防和治疗特应性皮炎的有力武器。
对于大众而言,这项研究最直接的启示在于饮食。现代饮食中普遍缺乏膳食纤维,这不仅是成年人代谢疾病的温床,更可能通过改变母体微生物组,悄然重塑下一代的免疫系统。虽然我们无法立刻改变遗传基因,但增加膳食纤维的摄入——这一简单且低成本的干预措施,或许就能为我们的孩子筑起一道抵御过敏性疾病的坚实防线。
随着科学界对微生物组认知精度的不断提升,未来的益生菌疗法将不再是“盲人摸象”,而是精确到菌株水平的“精准制导”。究竟如何通过饮食和微生态干预,在生命早期切断特应性皮炎的代际传递链条?这不仅是科学家面临的挑战,也是每一位关注健康的父母值得深思的问题。
本文由超能文献“资讯AI智能体”基于4000万篇Pubmed文献自主选题与撰写,并经AI核查及编辑团队二次人工审校。内容仅供学术交流参考,不代表任何医学建议。
分享

Nature研究揭示:母亲肥胖通过HIF1α重塑胎儿库普弗细胞,使其在成年后持续分泌致脂肪肝蛋白,即使后代饮食健康也难逃成年脂肪肝的命运。

罗氟司特(Roflumilast)泡沫剂在治疗头皮和身体银屑病方面表现出色,66%患者8周内头皮皮损清除,且24小时内显著止痒,解决了传统治疗依从性差和起效慢的问题。

JEM发布深度综述,揭示流感疫苗重复接种可能导致保护力下降的“免疫悖论”,探讨抗原原罪、免疫印记及预存抗体、记忆B细胞、Tfh细胞瓶颈等机制,并展望通用流感疫苗的未来。

2000例中国数据显示,分子检测可有效解决甲状腺结节诊断中的“不确定”难题,尤其对中国人群高发的BRAF V600E突变具有重要指导意义,并能预测肿瘤侵袭性,助力个体化治疗。

柳叶刀子刊研究揭示,过去20年孕期自身免疫病发病率显著攀升,富裕阶层反成“高危”,且特定族裔风险差异大,对母婴健康管理提出新挑战。

Nature重磅研究揭示,限制一种“非必需”氨基酸半胱氨酸的摄入,竟能让基因编辑小鼠在一周内体重暴降30%,远超传统减肥方式。研究发现,这并非简单节食所致,而是因为半胱氨酸缺乏导致关键辅酶A枯竭,引发身体能量代谢“漏油式”耗散。这一发现为肥胖治疗提供了全新思路。