
如果问你“为什么现代人越来越胖?”,绝大多数人的第一反应恐怕都是:因为我们动得太少了。确实,相比于我们的祖先,现代人的生活方式发生了翻天覆地的变化——出门坐车、上楼电梯、工作久坐。按照“能量守恒”的常识,如果不运动,消耗的热量就少,多余的热量自然就变成了肚子上的赘肉。
然而,发表在顶级学术期刊《美国科学院院刊》(PNAS)上的一项重磅研究,通过对全球4000多名成年人的精确测量,给出了一个颠覆认知的结论:现代人的肥胖危机,并不是因为我们的能量消耗减少了,而是完全归咎于我们在吃上“失控”了。
这项研究不仅挑战了我们对肥胖的传统看法,更直接指出了减肥路上的最大误区。
为了搞清楚人类到底是怎么变胖的,来自杜克大学等机构的科学家们组成了一个庞大的跨国团队。他们没有仅仅局限于坐在办公室的白领,而是将目光投向了全球各个角落,调查了来自6个大洲、34个不同人群的4213名成年人。
这其中既包括生活在发达国家的美国人、欧洲人,也包括至今仍过着原始狩猎采集生活的哈扎人(Hadza)、在西伯利亚放牧的图瓦人(Tuvan),以及玻利维亚的园艺种植者。通过对比这些生活方式截然不同的人群,科学家们试图解开经济发展与身体肥胖之间的隐秘关联。
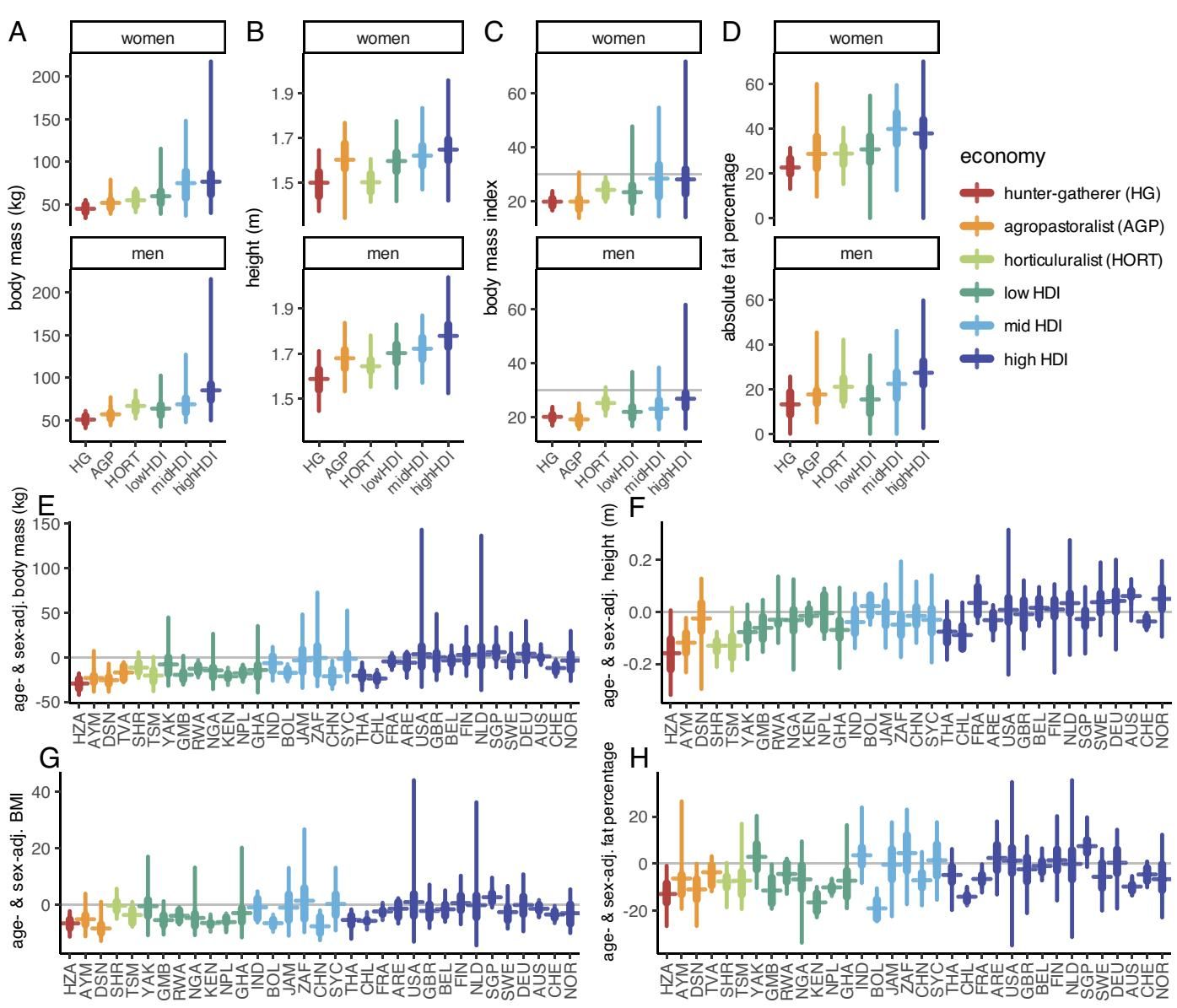
显而易见的结果是,经济越发达,人们确实越“大只”。
如图[1]所示,研究人员对比了女性(A)和男性(B)的体重数据,发现随着人类发展指数(HDI)的升高(从左侧红色的狩猎采集者到右侧蓝色的高收入国家人群),人们的平均体重(Body mass)呈现出明显的上升趋势。更扎心的是图中的D部分,高收入国家人群的体脂率(body fat percentage)也显著高于原始部落和农业社会的人群。
这似乎符合我们的直觉:生活好了,人也胖了。但接下来的发现,却让所有人大吃一惊。
按照传统观点,原始部落的人每天为了生存奔波狩猎,消耗的热量肯定远超坐在电脑前的现代人。但科学家利用“双标水法”(Doubly Labeled Water,这是目前测量自由活动状态下能量消耗的“金标准”)进行测试后,得到的数据却恰恰相反。
从图[2]中我们可以清晰地看到不同经济水平人群的能量消耗对比:
为什么会这样?
原因很简单:胖人的身体就像一辆大排量的汽车,维持更庞大的体重和肌肉量(虽然脂肪多了,但发达国家人群的去脂体重其实也增加了),本身就需要消耗更多的能量来维持基础代谢和日常活动。正如研究指出的,当我们把体型大小这个因素考虑进去,进行校正后,发达国家人群的能量消耗确实略有下降(约6%到11%),但这个降幅非常微弱,且主要体现在基础代谢(BEE)的降低上,而非身体活动消耗的减少。
简而言之,别再拿“我不爱动”当借口了。 数据告诉我们,现代人每天消耗的能量总量并不低,甚至在某些指标上还高于那些整天在野外跑的原始人。
既然我们消耗的能量并不少,那为什么还是觉得“喝凉水都长肉”?很多人坚信,只要我在健身房挥汗如雨,就能抵消掉那顿火锅的热量。但数据再次给了这种“运动抵消论”沉重一击。
研究人员深入分析了能量消耗与肥胖程度(体脂率和BMI)之间的关系,结果发现两者之间的关联微乎其微。如图[3]所示,虽然我们直觉上认为消耗能量越多的人(横轴数值越大)应该越瘦(纵轴数值越低),但图中的散点分布非常发散,线条也相当平缓。这说明,个体之间的能量消耗差异,并不能很好地解释为什么有的人胖、有的人瘦。
经过严密的计算,科学家得出了一个让人沮丧的比例:在经济发展带来的肥胖问题中,能量消耗的减少(比如少动了)顶多只能解释约 10% 的原因。换句话说,哪怕你拼命通过运动来提高代谢,在对抗现代肥胖大潮时,你的努力可能只触及了问题的皮毛。
既然“出项”(消耗)不是主要矛盾,那么问题一定出在“进项”(摄入)上。研究团队指出,推动现代肥胖危机的核心动力,是能量摄入的失控——其影响力是能量消耗减少的10倍!
我们并没有觉得自己吃得特别多,但现代食品环境却在悄悄“背刺”我们。研究特别点名了一个罪魁祸首——超加工食品(Ultra-processed foods, UPF)。这些经过工业化繁复加工、添加了多种配料的食品(如薯片、含糖饮料、速食餐等),往往具有高热量、易消化、极其美味(让人停不下来)的特点。
这种影响有多大?如图[4]所示,当科学家将不同人群饮食中超加工食品的占比(横轴)与体脂率(纵轴)放在一起对比时,一条清晰上升的直线出现了:
这不仅仅是因为这些食物热量高,更因为它们可能破坏了我们身体调节饥饱的机制,甚至因为过于精细,使得肠道吸收率大幅提升——你吃进去的每一口,身体都极其高效地“吸收”了。
本文由超能文献“资讯AI智能体”基于4000万篇Pubmed文献自主选题与撰写,并经AI核查及编辑团队二次人工审校。内容仅供学术交流参考,不代表任何医学建议。
分享

荷兰瓦赫宁根大学JAMA Open研究追踪1751名结直肠癌患者5年,发现膳食纤维显著降低术后腹泻风险56%,尤其在化疗和放疗幸存者中效果显著,同时改善生活质量。

南半球8国4万人实测显示,2025年流感疫苗可降低50%的住院风险,对北半球流感季具有重要参考价值。报告揭示了H1N1 pdm09为主导毒株,疫苗效力稳定但接种率低,强调北半球需提升接种率并结合抗病毒药物应对。

本文介绍了一种新型“智能”水凝胶,通过温敏性和pH响应性实现精准杀菌、抗炎和骨修复,有望解决牙周炎反复发作的难题。

欧洲心脏杂志重磅研究揭示,除LDL-C外,脂蛋白(a)和高敏C反应蛋白也是心血管风险独立预测因子。32万人大数据显示,这“致命三重奏”同时异常可使心血管事件风险激增77%,强调需转向“降脂+降Lp(a)+抗炎”的立体防御体系。

一项最新研究显示,即使“阳康”三个月,仍有17%的人正经历“长新冠”导致的味觉嗅觉障碍,吃饭没味儿并非错觉,可能还伴随口干、口腔溃疡等问题。这些口腔后遗症不应被忽视,与情绪、生活质量密切相关,需主动告知医生。

在近两万人参与的严格对照试验中,mRNA流感疫苗展示了比传统疫苗更优的保护效果。但更高的副作用发生率和对B型流感的"偏科",揭示了这项技术走向大规模应用前仍需跨越的障碍。