
众所周知,阿尔茨海默病(AD)及其相关的痴呆症(ADRD)是老龄化社会悬在每个人头顶的达摩克利斯之剑。在众多的风险因素中,载脂蛋白E(APOE)基因——特别是APOE ε4等位基因——被公认为最强的遗传风险因素。携带一个ε4等位基因可能将风险提高3-4倍,而携带两个(即纯合子)则可能将风险推高8-12倍。与此同时,我们也深知生活方式的重要性,地中海饮食(Mediterranean Diet)长期以来被誉为护脑的“黄金食谱”。
然而,一个长期困扰科学界和公众的谜题始终未解:既然基因决定了“出厂设置”,后天的饮食干预究竟能多大程度上改写命运?为什么同样的饮食在不同人身上效果迥异?更重要的是,位于基因蓝图与最终疾病表型之间的那个神秘“黑箱”——即我们的代谢系统,究竟在发生什么?
为了解开这个关于遗传、代谢与饮食之间错综复杂的“三角关系”,来自哈佛医学院布里格姆妇女医院及哈佛T.H. Chan公共卫生学院的研究团队,利用两项大型前瞻性队列研究——护士健康研究(NHS)和卫生专业人员随访研究(HPFS),对超过5700名参与者进行了长达34年的追踪。这项发表于顶尖医学期刊《Nature Medicine》的研究成果,不仅绘制了一幅宏大的基因-代谢图谱,更揭示了一个令人振奋的发现:对于遗传风险最高的APOE4纯合子人群,地中海饮食的保护作用反而最为显著,且这种保护作用在很大程度上是通过调节特定的代谢物来实现的。
在过去的研究中,科学家们往往关注淀粉样蛋白(Aβ)和Tau蛋白这些病理标志物,或者仅在疾病已经发生的前驱阶段进行观察。但本研究从一个更上游、更动态的视角切入——血浆代谢组学。代谢物是基因与环境相互作用的最终产物,它们能反映出身体当下的生化状态。
研究团队首先分析了4215名女性(NHS队列)和1490名男性(HPFS队列)的血液样本,通过高通量液相色谱-质谱技术检测了数百种血浆代谢物。结果发现,基因对代谢组的影响是全方位的,尤其是APOE4纯合子携带者,他们展现出了一种截然不同的“代谢指纹”。
研究人员识别出了57种与痴呆风险相关的代谢物,这些代谢物与风险的关联强度甚至方向,会随着APOE4基因型的不同而发生剧烈变化。这不仅仅是量的差异,更是质的改变。例如,在APOE4纯合子个体中,胆固醇酯(Cholesteryl esters, CEs)和鞘磷脂(Sphingomyelins, SMs)水平的升高与痴呆风险的增加表现出极强的相关性;反之,甘油酯(Glycerides)水平的升高在这一群体中却表现出保护作用(与风险呈负相关),这种独特的反向关联在其他基因型人群中并未出现。
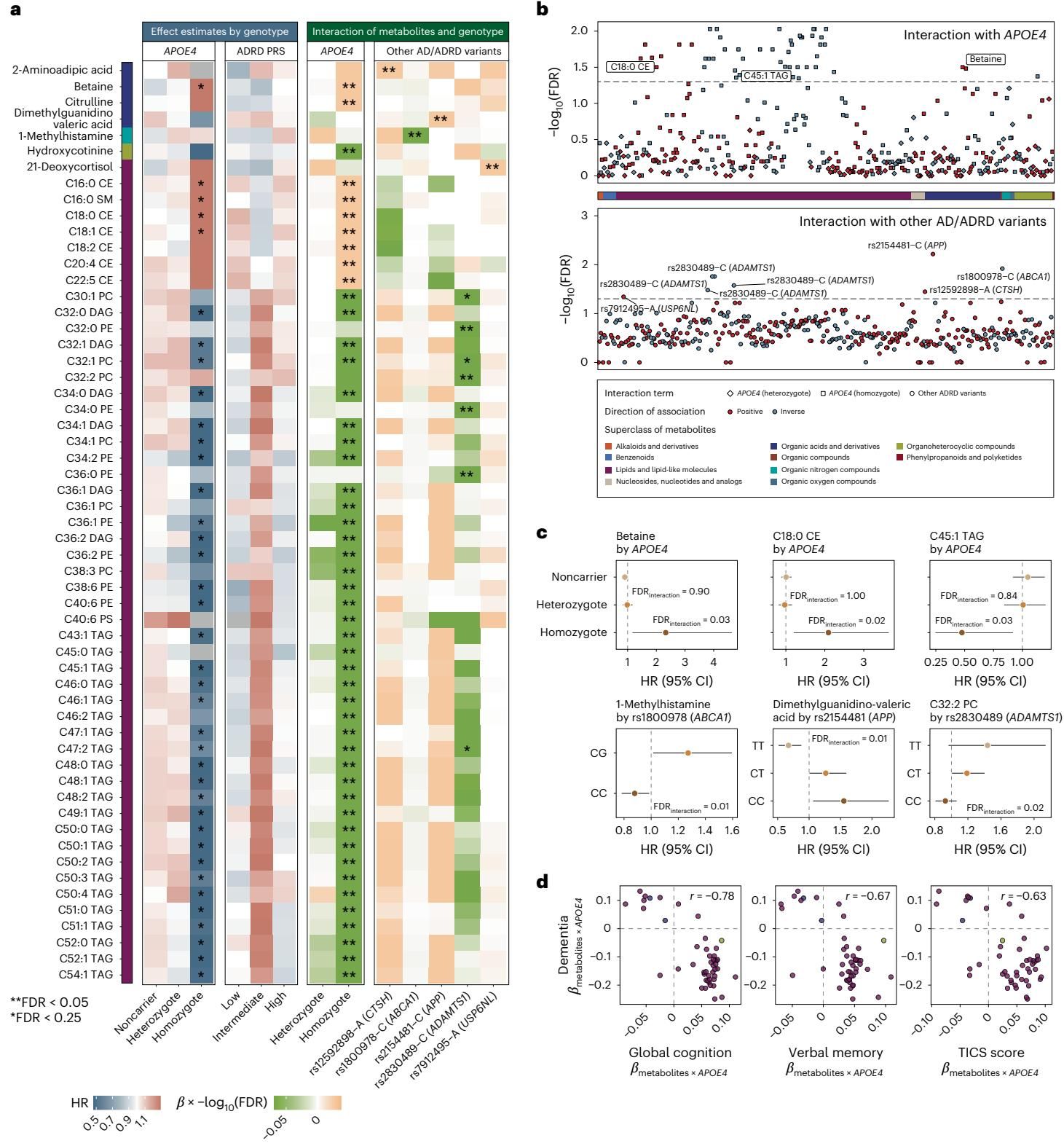
如图[1]所示,这种基因与代谢物之间复杂的交互作用在热图中展现得淋漓尽致。图中的颜色深浅代表了不同代谢物与痴呆风险关联的强度(风险比HR),我们可以清晰地看到,左侧热图中被标记为APOE4纯合子(Homozygote)的那一列,许多代谢物的风险关联模式(红色或蓝色深浅)与非携带者(Noncarrier)或杂合子(Heterozygote)截然不同。特别是右侧的Manhattan图进一步量化了这种交互作用的显著性,其中脂质类代谢物(红色方块标记)在APOE4纯合子中的异常尤为突出。这提示我们,APOE4纯合子不仅仅是风险的简单叠加,它代表了一种独特的遗传亚型,具有特定的脂质代谢失调模式。
此外,除了APOE4,研究还发现其他常见的AD风险变异(如ABCA1、APP基因上的位点)也会修饰代谢物与痴呆风险的关系。例如,1-甲基组胺(一种涉及免疫和炎症反应的代谢物)与痴呆风险的正相关性,在携带ABCA1特定变异的个体中显著增强。这些发现共同描绘了一幅精细的图景:遗传背景深刻地塑造了每个人的代谢风险概况。
既然APOE4纯合子携带者面临着更为严峻且独特的代谢挑战,那么我们是否只能束手无策?幸运的是,答案是否定的。 本研究最令人振奋的发现之一,便是饮食干预的巨大潜力,尤其是对于这群遗传风险最高的人来说。
地中海饮食富含蔬菜、水果、全谷物、豆类、坚果和鱼类,长期以来被认为能有效延缓认知衰退。但研究人员通过细致的分层分析发现,这种保护作用并非“雨露均沾”。
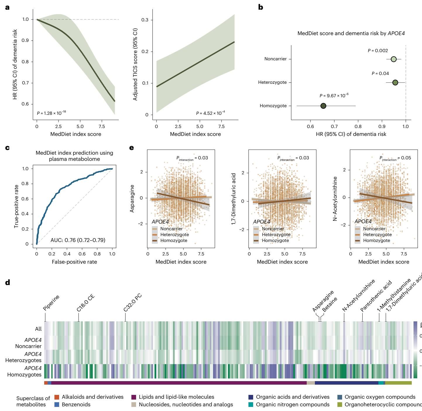
令人惊讶的是,地中海饮食在APOE4纯合子人群中展现出了最强的护脑效果。如图[2]所示,这不仅仅是一个微小的统计学差异,而是一个显著的趋势改变。请看图[2]中的b部分(右上角),横轴代表痴呆风险比(HR),纵轴代表不同的基因型组。我们可以清晰地看到,随着地中海饮食评分的提高,APOE4纯合子(Homozygote)组的风险下降幅度最为剧烈,其保护效应显著强于杂合子或非携带者。这意味着,对于那些在基因彩票中抽中“下下签”的人来说,手中的餐盘可能就是他们最强有力的逆袭武器。
为什么会这样?研究进一步揭示,地中海饮食似乎能够“精准打击”那些在APOE4纯合子中失调的代谢通路。统计分析显示,在APOE4携带者中,约40%的饮食-痴呆保护关联是由代谢物介导的,而在非携带者中则未观察到这种介导效应。地中海饮食有效地调节了诸如甘油酯、特定氨基酸等关键代谢物的水平。例如,图[2]的e部分展示了天冬酰胺(Asparagine)和1,7-二甲基尿酸等代谢物与饮食评分的交互作用。在APOE4纯合子中,坚持地中海饮食与天冬酰胺水平的下降显著相关,这可能暗示了饮食在纠正氨基酸代谢失调方面的特异性作用。
相关性固然重要,但科学的终极目标是预测未来与确立因果。为了验证这些代谢物是否真的能帮助我们预测痴呆风险,研究团队构建了多维度的预测模型。结果显示,在传统的年龄、家族史和遗传因素之外,纳入代谢组学数据能进一步提高对痴呆风险的预测准确性,尤其是在短期(15年)风险预测中表现优异。
更进一步,为了排除混杂因素的干扰,确认这些代谢物究竟是导致痴呆的“凶手”,还是仅仅是疾病伴随的“路人”,研究人员采用了孟德尔随机化(Mendelian Randomization, MR)这一强有力的统计学工具。
这是一场在基因层面进行的“模拟临床试验”。如图[3]所示,研究人员通过整合大规模全基因组关联研究(GWAS)的数据,构建了一个宏大的因果网络。从图[3]的b部分(和弦图)中,我们可以直观地感受到基因、代谢物与认知结果之间错综复杂的联系。图中的每一条连线都代表一种潜在的因果路径,连接着特定的代谢物与痴呆、阿尔茨海默病或认知功能。
分析结果鉴定出了19对具有高度置信度的因果关系。其中,4-胍基丁酸(4-guanidinobutanoate, 4-GBA) 脱颖而出,显示出对痴呆具有显著的保护作用。4-GBA与抑制性神经递质GABA的代谢密切相关,这提示我们,通过干预这一代谢通路可能对抗神经兴奋性毒性,从而保护大脑。此外,类胡萝卜素(Carotenes)和谷氨酰胺(Glutamine)也被证实具有潜在的神经保护的因果效应。这些发现不再仅仅是观察性的猜测,而是为未来的药物开发和营养干预提供了坚实的靶点。
本文由超能文献AI辅助创作,内容仅供学术交流参考,不代表任何医学建议。
分享

MIT团队推出开源AI模型BoltzGen,在26个挑战性靶点上实现纳摩尔级结合亲和力,67%成功率打破蛋白质设计困境,免费商用或颠覆制药行业格局。

在近两万人参与的严格对照试验中,mRNA流感疫苗展示了比传统疫苗更优的保护效果。但更高的副作用发生率和对B型流感的"偏科",揭示了这项技术走向大规模应用前仍需跨越的障碍。

哈佛医学院研究团队利用真实世界数据,比较了替尔泊肽与司美格鲁肽在2型糖尿病患者心血管保护方面的效果。研究发现,尽管替尔泊肽减重效果更优,但两者在预防主要不良心血管事件方面表现相当,均是保护心血管健康的有力武器。

Stanford Medicine追踪108人数年,分析13.5万种分子,发现衰老并非匀速过程,而是在44岁和60岁出现两次剧烈波动,心血管、代谢、免疫系统均受影响。

Nature Medicine重磅研究:iAorta AI系统能在普通平扫CT中精准识别急性主动脉综合征,缩短诊断时间,弥补医生经验差距,为患者抢夺宝贵的救治机会,挽救生命。