Martinat Cecile, Shendelman Shoshana, Jonason Alan, Leete Thomas, Beal M Flint, Yang Lichuan, Floss Thomas, Abeliovich Asa
Department of Pathology, Center for Neurobiology and Behavior, and Taub Institute, Columbia University, New York, New York, USA.
PLoS Biol. 2004 Nov;2(11):e327. doi: 10.1371/journal.pbio.0020327. Epub 2004 Oct 5.
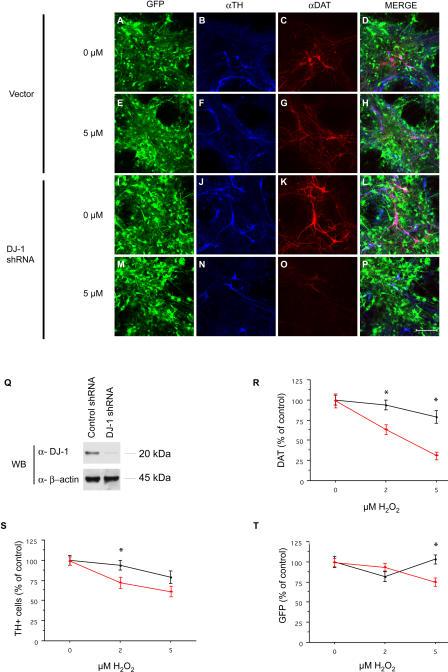
The hallmark of Parkinson's disease (PD) is the selective loss of dopamine neurons in the ventral midbrain. Although the cause of neurodegeneration in PD is unknown, a Mendelian inheritance pattern is observed in rare cases, indicating a genetic factor. Furthermore, pathological analyses of PD substantia nigra have correlated cellular oxidative stress and altered proteasomal function with PD. Homozygous mutations in DJ-1 were recently described in two families with autosomal recessive Parkinsonism, one of which is a large deletion that is likely to lead to loss of function. Here we show that embryonic stem cells deficient in DJ-1 display increased sensitivity to oxidative stress and proteasomal inhibition. The accumulation of reactive oxygen species in toxin-treated DJ-1-deficient cells initially appears normal, but these cells are unable to cope with the consequent damage that ultimately leads to apoptotic death. Furthermore, we find that dopamine neurons derived from in vitro-differentiated DJ-1-deficient embryonic stem cells display decreased survival and increased sensitivity to oxidative stress. These data are consistent with a protective role for DJ-1, and demonstrate the utility of genetically modified embryonic stem cell-derived neurons as cellular models of neuronal disorders.
帕金森病(PD)的标志是中脑腹侧多巴胺能神经元的选择性丧失。尽管PD中神经退行性变的病因尚不清楚,但在罕见病例中观察到孟德尔遗传模式,提示存在遗传因素。此外,对PD黑质的病理分析已将细胞氧化应激和蛋白酶体功能改变与PD关联起来。最近在两个常染色体隐性帕金森综合征家族中描述了DJ-1的纯合突变,其中一个是可能导致功能丧失的大片段缺失。在此我们表明,缺乏DJ-1的胚胎干细胞对氧化应激和蛋白酶体抑制表现出更高的敏感性。毒素处理的DJ-1缺陷细胞中活性氧的积累最初看似正常,但这些细胞无法应对最终导致凋亡死亡的后续损伤。此外,我们发现源自体外分化的DJ-1缺陷胚胎干细胞的多巴胺能神经元存活能力下降,对氧化应激的敏感性增加。这些数据与DJ-1的保护作用一致,并证明了基因改造的胚胎干细胞衍生神经元作为神经元疾病细胞模型的实用性。