Suppr超能文献

高通量测序:一种失效模式分析

High-throughput sequencing: a failure mode analysis.

作者信息

Yang George S, Stott Jeffery M, Smailus Duane, Barber Sarah A, Balasundaram Miruna, Marra Marco A, Holt Robert A

机构信息

Canada's Michael Smith Genome Sciences Centre, BC Cancer Research Centre, Suite 100, 570 West 7th Avenue, Vancouver, BC, Canada.

出版信息

BMC Genomics. 2005 Jan 4;6:2. doi: 10.1186/1471-2164-6-2.

Abstract

BACKGROUND

Basic manufacturing principles are becoming increasingly important in high-throughput sequencing facilities where there is a constant drive to increase quality, increase efficiency, and decrease operating costs. While high-throughput centres report failure rates typically on the order of 10%, the causes of sporadic sequencing failures are seldom analyzed in detail and have not, in the past, been formally reported.

RESULTS

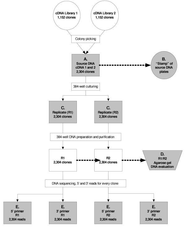
Here we report the results of a failure mode analysis of our production sequencing facility based on detailed evaluation of 9,216 ESTs generated from two cDNA libraries. Two categories of failures are described; process-related failures (failures due to equipment or sample handling) and template-related failures (failures that are revealed by close inspection of electropherograms and are likely due to properties of the template DNA sequence itself).

CONCLUSIONS

Preventative action based on a detailed understanding of failure modes is likely to improve the performance of other production sequencing pipelines.

摘要

背景

在高通量测序设施中,基本制造原则正变得越来越重要,因为这些设施一直致力于提高质量、提高效率和降低运营成本。虽然高通量中心报告的故障率通常在10%左右,但零星测序失败的原因很少得到详细分析,而且过去也没有正式报告过。

结果

在此,我们基于对从两个cDNA文库生成的9216个EST进行的详细评估,报告了我们生产测序设施的故障模式分析结果。描述了两类失败;与过程相关的失败(由于设备或样品处理导致的失败)和与模板相关的失败(通过仔细检查电泳图发现的失败,可能是由于模板DNA序列本身的特性)。

结论

基于对故障模式的详细了解采取预防措施可能会提高其他生产测序流程的性能。

https://cdn.ncbi.nlm.nih.gov/pmc/blobs/61f2/546001/d0af64a158af/1471-2164-6-2-1.jpg

文献AI研究员

20分钟写一篇综述,助力文献阅读效率提升50倍。

立即体验

用中文搜PubMed

大模型驱动的PubMed中文搜索引擎

马上搜索

文档翻译

学术文献翻译模型,支持多种主流文档格式。

立即体验