• 文献检索
  • 文档翻译
  • 深度研究
  • 学术资讯
  • Suppr Zotero 插件Zotero 插件
  • 邀请有礼
  • 套餐&价格
  • 历史记录
应用&插件
Suppr Zotero 插件Zotero 插件浏览器插件Mac 客户端Windows 客户端微信小程序
定价
高级版会员购买积分包购买API积分包
服务
文献检索文档翻译深度研究API 文档MCP 服务
关于我们
关于 Suppr公司介绍联系我们用户协议隐私条款
关注我们

Suppr 超能文献

核心技术专利:CN118964589B侵权必究
粤ICP备2023148730 号-1Suppr @ 2026

文献检索

告别复杂PubMed语法,用中文像聊天一样搜索,搜遍4000万医学文献。AI智能推荐,让科研检索更轻松。

立即免费搜索

文件翻译

保留排版,准确专业,支持PDF/Word/PPT等文件格式,支持 12+语言互译。

免费翻译文档

深度研究

AI帮你快速写综述,25分钟生成高质量综述,智能提取关键信息,辅助科研写作。

立即免费体验

MUC1改变人类乳腺癌细胞中的致癌事件和转录。

MUC1 alters oncogenic events and transcription in human breast cancer cells.

作者信息

Hattrup Christine L, Gendler Sandra J

机构信息

Mayo Clinic College of Medicine, Mayo Clinic Arizona, Scottsdale, AZ 85259, USA.

出版信息

Breast Cancer Res. 2006;8(4):R37. doi: 10.1186/bcr1515.

DOI:10.1186/bcr1515
PMID:16846534
原文链接:https://pmc.ncbi.nlm.nih.gov/articles/PMC1779460/
Abstract

INTRODUCTION

MUC1 is an oncoprotein whose overexpression correlates with aggressiveness of tumors and poor survival of cancer patients. Many of the oncogenic effects of MUC1 are believed to occur through interaction of its cytoplasmic tail with signaling molecules. As expected for a protein with oncogenic functions, MUC1 is linked to regulation of proliferation, apoptosis, invasion, and transcription.

METHODS

To clarify the role of MUC1 in cancer, we transfected two breast cancer cell lines (MDA-MB-468 and BT-20) with small interfering (si)RNA directed against MUC1 and analyzed transcriptional responses and oncogenic events (proliferation, apoptosis and invasion).

RESULTS

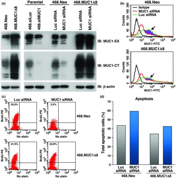
Transcription of several genes was altered after transfection of MUC1 siRNA, including decreased MAP2K1 (MEK1), JUN, PDGFA, CDC25A, VEGF and ITGAV (integrin alphav), and increased TNF, RAF1, and MMP2. Additional changes were seen at the protein level, such as increased expression of c-Myc, heightened phosphorylation of AKT, and decreased activation of MEK1/2 and ERK1/2. These were correlated with cellular events, as MUC1 siRNA in the MDA-MB-468 line decreased proliferation and invasion, and increased stress-induced apoptosis. Intriguingly, BT-20 cells displayed similar levels of apoptosis regardless of siRNA, and actually increased proliferation after MUC1 siRNA.

CONCLUSION

These results further the growing knowledge of the role of MUC1 in transcription, and suggest that the regulation of MUC1 in breast cancer may be more complex than previously appreciated. The differences between these two cell lines emphasize the importance of understanding the context of cell-specific signaling events when analyzing the oncogenic functions of MUC1, and caution against generalizing the results of individual cell lines without adequate confirmation in intact biological systems.

摘要

引言

MUC1是一种癌蛋白,其过表达与肿瘤的侵袭性及癌症患者的不良预后相关。MUC1的许多致癌作用被认为是通过其胞质尾部与信号分子的相互作用而发生的。正如具有致癌功能的蛋白质所预期的那样,MUC1与增殖、凋亡、侵袭和转录的调节有关。

方法

为了阐明MUC1在癌症中的作用,我们用针对MUC1的小干扰(si)RNA转染了两种乳腺癌细胞系(MDA-MB-468和BT-20),并分析了转录反应和致癌事件(增殖、凋亡和侵袭)。

结果

转染MUC1 siRNA后,几个基因的转录发生了改变,包括MAP2K1(MEK1)、JUN、PDGFA、CDC25A、VEGF和ITGAV(整合素αv)表达降低,以及TNF、RAF1和MMP2表达增加。在蛋白质水平上还观察到其他变化,如c-Myc表达增加、AKT磷酸化增强,以及MEK1/2和ERK1/2激活减少。这些变化与细胞事件相关,因为MDA-MB-468细胞系中的MUC1 siRNA降低了增殖和侵袭,并增加了应激诱导的凋亡。有趣的是,无论siRNA如何,BT-20细胞的凋亡水平相似,并且在MUC1 siRNA处理后实际上增殖增加。

结论

这些结果进一步加深了我们对MUC1在转录中作用的认识,并表明乳腺癌中MUC1的调节可能比以前认为的更为复杂。这两种细胞系之间的差异强调了在分析MUC1的致癌功能时理解细胞特异性信号事件背景的重要性,并提醒在完整生物系统中没有充分证实的情况下不要对单个细胞系的结果进行普遍化。

https://cdn.ncbi.nlm.nih.gov/pmc/blobs/b498/1779460/5146e052b8cc/bcr1515-6.jpg
https://cdn.ncbi.nlm.nih.gov/pmc/blobs/b498/1779460/b0dbac54e682/bcr1515-1.jpg
https://cdn.ncbi.nlm.nih.gov/pmc/blobs/b498/1779460/ca331b1c635c/bcr1515-2.jpg
https://cdn.ncbi.nlm.nih.gov/pmc/blobs/b498/1779460/dfeb87feb837/bcr1515-3.jpg
https://cdn.ncbi.nlm.nih.gov/pmc/blobs/b498/1779460/3921c24f856a/bcr1515-4.jpg
https://cdn.ncbi.nlm.nih.gov/pmc/blobs/b498/1779460/a43e6b047c11/bcr1515-5.jpg
https://cdn.ncbi.nlm.nih.gov/pmc/blobs/b498/1779460/5146e052b8cc/bcr1515-6.jpg
https://cdn.ncbi.nlm.nih.gov/pmc/blobs/b498/1779460/b0dbac54e682/bcr1515-1.jpg
https://cdn.ncbi.nlm.nih.gov/pmc/blobs/b498/1779460/ca331b1c635c/bcr1515-2.jpg
https://cdn.ncbi.nlm.nih.gov/pmc/blobs/b498/1779460/dfeb87feb837/bcr1515-3.jpg
https://cdn.ncbi.nlm.nih.gov/pmc/blobs/b498/1779460/3921c24f856a/bcr1515-4.jpg
https://cdn.ncbi.nlm.nih.gov/pmc/blobs/b498/1779460/a43e6b047c11/bcr1515-5.jpg
https://cdn.ncbi.nlm.nih.gov/pmc/blobs/b498/1779460/5146e052b8cc/bcr1515-6.jpg

相似文献

1
MUC1 alters oncogenic events and transcription in human breast cancer cells.MUC1改变人类乳腺癌细胞中的致癌事件和转录。
Breast Cancer Res. 2006;8(4):R37. doi: 10.1186/bcr1515.
2
MUC1 gene overexpressed in breast cancer: structure and transcriptional activity of the MUC1 promoter and role of estrogen receptor alpha (ERalpha) in regulation of the MUC1 gene expression.MUC1基因在乳腺癌中过表达:MUC1启动子的结构与转录活性以及雌激素受体α(ERα)在MUC1基因表达调控中的作用
Mol Cancer. 2006 Nov 5;5:57. doi: 10.1186/1476-4598-5-57.
3
Human mucin 1 oncoprotein represses transcription of the p53 tumor suppressor gene.人黏蛋白1癌蛋白可抑制p53肿瘤抑制基因的转录。
Cancer Res. 2007 Feb 15;67(4):1853-8. doi: 10.1158/0008-5472.CAN-06-3063.
4
MUC1 oncoprotein promotes refractoriness to chemotherapy in thyroid cancer cells.MUC1癌蛋白促进甲状腺癌细胞对化疗的耐药性。
Cancer Res. 2007 Jun 1;67(11):5522-30. doi: 10.1158/0008-5472.CAN-06-4197.
5
GATA3 protein as a MUC1 transcriptional regulator in breast cancer cells.GATA3蛋白作为乳腺癌细胞中MUC1的转录调节因子。
Breast Cancer Res. 2006;8(6):R64. doi: 10.1186/bcr1617.
6
Lack of polymorphism in MUC1 tandem repeats in cancer cells is related to breast cancer progression in Japanese women.癌细胞中MUC1串联重复序列缺乏多态性与日本女性乳腺癌进展相关。
Breast Cancer Res Treat. 2005 Aug;92(3):223-30. doi: 10.1007/s10549-005-2469-y.
7
MUC1 oncoprotein stabilizes and activates estrogen receptor alpha.粘蛋白1癌蛋白可稳定并激活雌激素受体α。
Mol Cell. 2006 Jan 20;21(2):295-305. doi: 10.1016/j.molcel.2005.11.030.
8
TNF-alpha induces MUC1 gene transcription in lung epithelial cells: its signaling pathway and biological implication.肿瘤坏死因子-α诱导肺上皮细胞中MUC1基因转录:其信号通路及生物学意义。
Am J Physiol Lung Cell Mol Physiol. 2007 Sep;293(3):L693-701. doi: 10.1152/ajplung.00491.2006. Epub 2007 Jun 15.
9
GALNT14 mediates tumor invasion and migration in breast cancer cell MCF-7.GALNT14介导乳腺癌细胞MCF-7的肿瘤侵袭和迁移。
Mol Carcinog. 2015 Oct;54(10):1159-71. doi: 10.1002/mc.22186. Epub 2014 Jun 24.
10
MUC1 induced by Epstein-Barr virus latent membrane protein 1 causes dissociation of the cell-matrix interaction and cellular invasiveness via STAT signaling.爱泼斯坦-巴尔病毒潜伏膜蛋白1诱导的MUC1通过STAT信号传导导致细胞与基质相互作用的解离和细胞侵袭。
J Virol. 2007 Feb;81(4):1554-62. doi: 10.1128/JVI.02222-06. Epub 2006 Dec 6.

引用本文的文献

1
β-Hydroxybutyrate promotes chemoresistance and proliferation in breast cancer cells.β-羟基丁酸促进乳腺癌细胞的化学抗性和增殖。
Biochem Biophys Rep. 2025 Aug 28;44:102217. doi: 10.1016/j.bbrep.2025.102217. eCollection 2025 Dec.
2
Understanding the role of TNFR2 signaling in the tumor microenvironment of breast cancer.了解 TNFR2 信号在乳腺癌肿瘤微环境中的作用。
J Exp Clin Cancer Res. 2024 Nov 28;43(1):312. doi: 10.1186/s13046-024-03218-1.
3
Salivary Transmembrane Mucins of the MUC1 Family (CA 15-3, CA 27.29, MCA) in Breast Cancer: The Effect of Human Epidermal Growth Factor Receptor 2 (HER2).

本文引用的文献

1
Mechanism of Akt1 inhibition of breast cancer cell invasion reveals a protumorigenic role for TSC2.Akt1抑制乳腺癌细胞侵袭的机制揭示了TSC2的促肿瘤作用。
Proc Natl Acad Sci U S A. 2006 Mar 14;103(11):4134-9. doi: 10.1073/pnas.0511342103. Epub 2006 Mar 7.
2
Matrix metalloproteinases play an active role in Wnt1-induced mammary tumorigenesis.基质金属蛋白酶在Wnt1诱导的乳腺肿瘤发生过程中发挥着积极作用。
Cancer Res. 2006 Mar 1;66(5):2691-9. doi: 10.1158/0008-5472.CAN-05-2919.
3
The when and wheres of CDC25 phosphatases.细胞周期蛋白磷酸酶CDC25的作用时间和作用位置。
乳腺癌中MUC1家族的唾液跨膜黏蛋白(CA 15-3、CA 27.29、MCA):人表皮生长因子受体2(HER2)的影响
Cancers (Basel). 2024 Oct 12;16(20):3461. doi: 10.3390/cancers16203461.
4
An electrochemically synthesized molecularly imprinted polymer for highly selective detection of breast cancer biomarker CA 15-3: a promising point-of-care biosensor.一种用于高选择性检测乳腺癌生物标志物CA 15-3的电化学合成分子印迹聚合物:一种有前景的即时检测生物传感器。
RSC Adv. 2024 May 13;14(22):15347-15357. doi: 10.1039/d4ra02051k. eCollection 2024 May 10.
5
Active components of Solanum nigrum and their antitumor effects: a literature review.龙葵的活性成分及其抗肿瘤作用:文献综述
Front Oncol. 2023 Dec 19;13:1329957. doi: 10.3389/fonc.2023.1329957. eCollection 2023.
6
Chimeric Antigen Receptor-T Cell and Oncolytic Viral Therapies for Gastric Cancer and Peritoneal Carcinomatosis of Gastric Origin: Path to Improving Combination Strategies.嵌合抗原受体T细胞和溶瘤病毒疗法用于胃癌及胃源性腹膜癌病:改善联合策略之路
Cancers (Basel). 2023 Nov 30;15(23):5661. doi: 10.3390/cancers15235661.
7
Functionalized liposomes for targeted breast cancer drug delivery.用于靶向乳腺癌药物递送的功能化脂质体。
Bioact Mater. 2023 Jan 2;24:401-437. doi: 10.1016/j.bioactmat.2022.12.027. eCollection 2023 Jun.
8
An In Vitro Comparison of Costimulatory Domains in Chimeric Antigen Receptor T Cell for Breast Cancer Treatment.嵌合抗原受体 T 细胞用于乳腺癌治疗的共刺激结构域的体外比较。
J Immunol Res. 2022 Nov 22;2022:2449373. doi: 10.1155/2022/2449373. eCollection 2022.
9
Beta 2 adrenergic receptor and mu opioid receptor interact to potentiate the aggressiveness of human breast cancer cell by activating the glycogen synthase kinase 3 signaling.β2 肾上腺素能受体和 μ 阿片受体相互作用,通过激活糖原合酶激酶 3 信号来增强人类乳腺癌细胞的侵袭性。
Breast Cancer Res. 2022 May 14;24(1):33. doi: 10.1186/s13058-022-01526-y.
10
Epigenetic alterations at distal enhancers are linked to proliferation in human breast cancer.远端增强子处的表观遗传改变与人类乳腺癌的增殖相关。
NAR Cancer. 2022 Mar 24;4(1):zcac008. doi: 10.1093/narcan/zcac008. eCollection 2022 Mar.
Curr Opin Cell Biol. 2006 Apr;18(2):185-91. doi: 10.1016/j.ceb.2006.02.003. Epub 2006 Feb 17.
4
MUC1 oncoprotein stabilizes and activates estrogen receptor alpha.粘蛋白1癌蛋白可稳定并激活雌激素受体α。
Mol Cell. 2006 Jan 20;21(2):295-305. doi: 10.1016/j.molcel.2005.11.030.
5
Cdc25B cooperates with Cdc25A to induce mitosis but has a unique role in activating cyclin B1-Cdk1 at the centrosome.细胞周期蛋白磷酸酶25B(Cdc25B)与细胞周期蛋白磷酸酶25A(Cdc25A)协同作用以诱导有丝分裂,但在中心体激活细胞周期蛋白B1-细胞周期蛋白依赖性激酶1(cyclin B1-Cdk1)方面具有独特作用。
J Cell Biol. 2005 Oct 10;171(1):35-45. doi: 10.1083/jcb.200503066.
6
The great MYC escape in tumorigenesis.肿瘤发生过程中MYC的重大逃逸现象。
Cancer Cell. 2005 Sep;8(3):177-8. doi: 10.1016/j.ccr.2005.08.005.
7
Glycoprotein contributions to mammary gland and mammary tumor structure and function: roles of adherens junctions, ErbBs and membrane MUCs.糖蛋白对乳腺及乳腺肿瘤结构和功能的贡献:黏附连接、表皮生长因子受体(ErbBs)和膜黏蛋白的作用
J Cell Biochem. 2005 Dec 1;96(5):914-26. doi: 10.1002/jcb.20612.
8
Aromatase inhibitors increase the sensitivity of human tumor cells to monocyte-mediated, antibody-dependent cellular cytotoxicity.芳香化酶抑制剂可提高人类肿瘤细胞对单核细胞介导的、抗体依赖性细胞毒性的敏感性。
Am J Surg. 2005 Oct;190(4):570-1. doi: 10.1016/j.amjsurg.2005.06.013.
9
Suppression of MUC1 synthesis downregulates expression of the epidermal growth factor receptor.抑制MUC1合成可下调表皮生长因子受体的表达。
Cancer Biol Ther. 2005 Sep;4(9):968-73. doi: 10.4161/cbt.4.9.1913. Epub 2005 Sep 13.
10
Mechanisms underlying the growth inhibitory effects of the cyclo-oxygenase-2 inhibitor celecoxib in human breast cancer cells.环氧化酶-2抑制剂塞来昔布对人乳腺癌细胞生长抑制作用的潜在机制。
Breast Cancer Res. 2005;7(4):R422-35. doi: 10.1186/bcr1019. Epub 2005 Apr 4.