Leong Kevin G, Niessen Kyle, Kulic Iva, Raouf Afshin, Eaves Connie, Pollet Ingrid, Karsan Aly
Department of Medical Biophysics, British Columbia Cancer Agency, Vancouver, British Columbia V5Z 1L3, Canada.
J Exp Med. 2007 Nov 26;204(12):2935-48. doi: 10.1084/jem.20071082. Epub 2007 Nov 5.
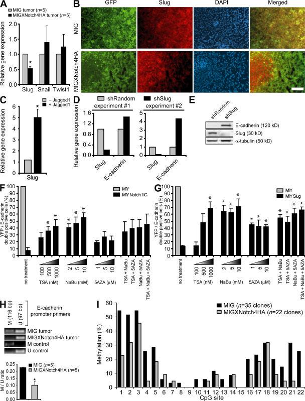
Aberrant expression of Jagged1 and Notch1 are associated with poor outcome in breast cancer. However, the reason that Jagged1 and/or Notch overexpression portends a poor prognosis is unknown. We identify Slug, a transcriptional repressor, as a novel Notch target and show that elevated levels of Slug correlate with increased expression of Jagged1 in various human cancers. Slug was essential for Notch-mediated repression of E-cadherin, which resulted in beta-catenin activation and resistance to anoikis. Inhibition of ligand-induced Notch signaling in xenografted Slug-positive/E-cadherin-negative breast tumors promoted apoptosis and inhibited tumor growth and metastasis. This response was associated with down-regulated Slug expression, reexpression of E-cadherin, and suppression of active beta-catenin. Our findings suggest that ligand-induced Notch activation, through the induction of Slug, promotes tumor growth and metastasis characterized by epithelial-to-mesenchymal transition and inhibition of anoikis.
Jagged1和Notch1的异常表达与乳腺癌的不良预后相关。然而,Jagged1和/或Notch过表达预示预后不良的原因尚不清楚。我们鉴定出一种转录抑制因子Slug是Notch的一个新靶标,并表明在各种人类癌症中,Slug水平升高与Jagged1表达增加相关。Slug对于Notch介导的E-钙黏蛋白抑制至关重要,这导致β-连环蛋白激活并产生对失巢凋亡的抗性。在移植的Slug阳性/E-钙黏蛋白阴性乳腺肿瘤中,抑制配体诱导的Notch信号传导可促进细胞凋亡并抑制肿瘤生长和转移。这种反应与Slug表达下调、E-钙黏蛋白重新表达以及活性β-连环蛋白的抑制有关。我们的研究结果表明,配体诱导的Notch激活通过诱导Slug促进以上皮-间质转化和失巢凋亡抑制为特征的肿瘤生长和转移。