• 文献检索
  • 文档翻译
  • 深度研究
  • 学术资讯
  • Suppr Zotero 插件Zotero 插件
  • 邀请有礼
  • 套餐&价格
  • 历史记录
应用&插件
Suppr Zotero 插件Zotero 插件浏览器插件Mac 客户端Windows 客户端微信小程序
定价
高级版会员购买积分包购买API积分包
服务
文献检索文档翻译深度研究API 文档MCP 服务
关于我们
关于 Suppr公司介绍联系我们用户协议隐私条款
关注我们

Suppr 超能文献

核心技术专利:CN118964589B侵权必究
粤ICP备2023148730 号-1Suppr @ 2026

文献检索

告别复杂PubMed语法,用中文像聊天一样搜索,搜遍4000万医学文献。AI智能推荐,让科研检索更轻松。

立即免费搜索

文件翻译

保留排版,准确专业,支持PDF/Word/PPT等文件格式,支持 12+语言互译。

免费翻译文档

深度研究

AI帮你快速写综述,25分钟生成高质量综述,智能提取关键信息,辅助科研写作。

立即免费体验

Id1抑制p21表达以控制内皮祖细胞的形成。

Id1 restrains p21 expression to control endothelial progenitor cell formation.

作者信息

Ciarrocchi Alessia, Jankovic Vladimir, Shaked Yuval, Nolan Daniel J, Mittal Vivek, Kerbel Robert S, Nimer Stephen D, Benezra Robert

机构信息

Program of Cancer Biology and Genetics, Memorial Sloan-Kettering Cancer Center, New York, New York, United States of America.

出版信息

PLoS One. 2007 Dec 19;2(12):e1338. doi: 10.1371/journal.pone.0001338.

DOI:10.1371/journal.pone.0001338
PMID:18092003
原文链接:https://pmc.ncbi.nlm.nih.gov/articles/PMC2129121/
Abstract

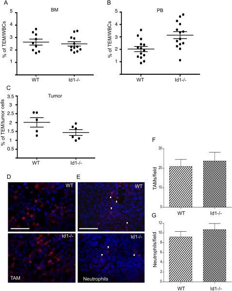
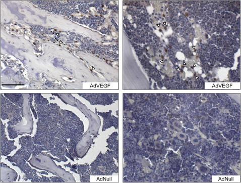
Loss of Id1 in the bone marrow (BM) severely impairs tumor angiogenesis resulting in significant inhibition of tumor growth. This phenotype has been associated with the absence of circulating endothelial progenitor cells (EPCs) in the peripheral blood of Id1 mutant mice. However, the manner in which Id1 loss in the BM controls EPC generation or mobilization is largely unknown. Using genetically modified mouse models we demonstrate here that the generation of EPCs in the BM depends on the ability of Id1 to restrain the expression of its target gene p21. Through a series of cellular and functional studies we show that the increased myeloid commitment of BM stem cells and the absence of EPCs in Id1 knockout mice are associated with elevated p21 expression. Genetic ablation of p21 rescues the EPC population in the Id1 null animals, re-establishing functional BM-derived angiogenesis and restoring normal tumor growth. These results demonstrate that the restraint of p21 expression by Id1 is one key element of its activity in facilitating the generation of EPCs in the BM and highlight the critical role these cells play in tumor angiogenesis.

摘要

骨髓(BM)中Id1的缺失严重损害肿瘤血管生成,导致肿瘤生长受到显著抑制。这种表型与Id1突变小鼠外周血中循环内皮祖细胞(EPCs)的缺失有关。然而,BM中Id1缺失控制EPC生成或动员的方式在很大程度上尚不清楚。在此,我们使用基因改造小鼠模型证明,BM中EPC的生成取决于Id1抑制其靶基因p21表达的能力。通过一系列细胞和功能研究,我们表明BM干细胞髓系定向增加以及Id1基因敲除小鼠中EPC的缺失与p21表达升高有关。p21的基因消融挽救了Id1基因缺失动物中的EPC群体,重建了功能性BM来源的血管生成并恢复了正常肿瘤生长。这些结果表明,Id1对p21表达的抑制是其在促进BM中EPC生成活动中的一个关键要素,并突出了这些细胞在肿瘤血管生成中所起的关键作用。

https://cdn.ncbi.nlm.nih.gov/pmc/blobs/225d/2129121/ad0bf4e87bdd/pone.0001338.g007.jpg
https://cdn.ncbi.nlm.nih.gov/pmc/blobs/225d/2129121/fba554f85699/pone.0001338.g001.jpg
https://cdn.ncbi.nlm.nih.gov/pmc/blobs/225d/2129121/e87d5447592c/pone.0001338.g002.jpg
https://cdn.ncbi.nlm.nih.gov/pmc/blobs/225d/2129121/c3e135be74fb/pone.0001338.g003.jpg
https://cdn.ncbi.nlm.nih.gov/pmc/blobs/225d/2129121/c86dd453f85e/pone.0001338.g004.jpg
https://cdn.ncbi.nlm.nih.gov/pmc/blobs/225d/2129121/d0ce27faca77/pone.0001338.g005.jpg
https://cdn.ncbi.nlm.nih.gov/pmc/blobs/225d/2129121/cdd743bb84b9/pone.0001338.g006.jpg
https://cdn.ncbi.nlm.nih.gov/pmc/blobs/225d/2129121/ad0bf4e87bdd/pone.0001338.g007.jpg
https://cdn.ncbi.nlm.nih.gov/pmc/blobs/225d/2129121/fba554f85699/pone.0001338.g001.jpg
https://cdn.ncbi.nlm.nih.gov/pmc/blobs/225d/2129121/e87d5447592c/pone.0001338.g002.jpg
https://cdn.ncbi.nlm.nih.gov/pmc/blobs/225d/2129121/c3e135be74fb/pone.0001338.g003.jpg
https://cdn.ncbi.nlm.nih.gov/pmc/blobs/225d/2129121/c86dd453f85e/pone.0001338.g004.jpg
https://cdn.ncbi.nlm.nih.gov/pmc/blobs/225d/2129121/d0ce27faca77/pone.0001338.g005.jpg
https://cdn.ncbi.nlm.nih.gov/pmc/blobs/225d/2129121/cdd743bb84b9/pone.0001338.g006.jpg
https://cdn.ncbi.nlm.nih.gov/pmc/blobs/225d/2129121/ad0bf4e87bdd/pone.0001338.g007.jpg

相似文献

1
Id1 restrains p21 expression to control endothelial progenitor cell formation.Id1抑制p21表达以控制内皮祖细胞的形成。
PLoS One. 2007 Dec 19;2(12):e1338. doi: 10.1371/journal.pone.0001338.
2
Using the transcription factor inhibitor of DNA binding 1 to selectively target endothelial progenitor cells offers novel strategies to inhibit tumor angiogenesis and growth.使用DNA结合1转录因子抑制剂选择性地靶向内皮祖细胞,为抑制肿瘤血管生成和生长提供了新策略。
Cancer Res. 2010 Sep 15;70(18):7273-82. doi: 10.1158/0008-5472.CAN-10-1142. Epub 2010 Aug 31.
3
Inhibitor of DNA binding-1 promotes the migration and proliferation of endothelial progenitor cells in vitro.DNA 结合抑制因子-1 促进内皮祖细胞的迁移和增殖。
Mol Cell Biochem. 2010 Feb;335(1-2):19-27. doi: 10.1007/s11010-009-0236-9. Epub 2009 Aug 22.
4
Endothelial progenitor cells control the angiogenic switch in mouse lung metastasis.内皮祖细胞控制小鼠肺转移中的血管生成开关。
Science. 2008 Jan 11;319(5860):195-8. doi: 10.1126/science.1150224.
5
An essential role for the Id1/PI3K/Akt/NFkB/survivin signalling pathway in promoting the proliferation of endothelial progenitor cells in vitro.Id1/PI3K/Akt/NFkB/survivin 信号通路在促进体外内皮祖细胞增殖中的重要作用。
Mol Cell Biochem. 2012 Apr;363(1-2):135-45. doi: 10.1007/s11010-011-1166-x. Epub 2011 Dec 3.
6
Id1 enhances human ovarian cancer endothelial progenitor cell angiogenesis via PI3K/Akt and NF-κB/MMP-2 signaling pathways.Id1 通过 PI3K/Akt 和 NF-κB/MMP-2 信号通路增强人卵巢癌细胞内皮祖细胞血管生成。
J Transl Med. 2013 May 29;11:132. doi: 10.1186/1479-5876-11-132.
7
Decursin inhibits vasculogenesis in early tumor progression by suppression of endothelial progenitor cell differentiation and function.去芹素通过抑制内皮祖细胞分化和功能抑制早期肿瘤进展中的血管生成。
J Cell Biochem. 2012 May;113(5):1478-87. doi: 10.1002/jcb.24085.
8
Id1 modulates endothelial progenitor cells function through relieving the E2-2-mediated repression of FGFR1 and VEGFR2 in vitro.在体外,Id1通过解除E2-2介导的对FGFR1和VEGFR2的抑制作用来调节内皮祖细胞的功能。
Mol Cell Biochem. 2016 Jan;411(1-2):289-98. doi: 10.1007/s11010-015-2591-z. Epub 2015 Oct 17.
9
Vascular endothelial growth inhibitor (VEGI; TNFSF15) inhibits bone marrow-derived endothelial progenitor cell incorporation into Lewis lung carcinoma tumors.血管内皮生长抑制剂 (VEGI; TNFSF15) 可抑制骨髓来源的内皮祖细胞掺入 Lewis 肺癌肿瘤。
Angiogenesis. 2011 Mar;14(1):61-8. doi: 10.1007/s10456-010-9195-8. Epub 2010 Dec 28.
10
The PI3K/Akt pathway upregulates Id1 and integrin α4 to enhance recruitment of human ovarian cancer endothelial progenitor cells.PI3K/Akt 通路上调 Id1 和整合素 α4,增强人卵巢癌细胞内皮祖细胞的募集。
BMC Cancer. 2010 Aug 26;10:459. doi: 10.1186/1471-2407-10-459.

引用本文的文献

1
Progress and perspectives on BMP9-ID1 activation of HIF-1α and VEGFA to promote angiogenesis in hepatic alveolar echinococcosis.骨形态发生蛋白9-Id1激活缺氧诱导因子-1α和血管内皮生长因子A促进肝泡型包虫病血管生成的研究进展与展望
Front Oncol. 2024 Nov 15;14:1480683. doi: 10.3389/fonc.2024.1480683. eCollection 2024.
2
The Role and Research Progress of Inhibitor of Differentiation 1 in Atherosclerosis.分化抑制因子 1 在动脉粥样硬化中的作用及研究进展。
DNA Cell Biol. 2022 Feb;41(2):71-79. doi: 10.1089/dna.2021.0745. Epub 2022 Jan 19.
3
Anti-tumor effects of an ID antagonist with no observed acquired resistance.

本文引用的文献

1
Bone marrow-derived endothelial progenitor cells are a major determinant of nascent tumor neovascularization.骨髓来源的内皮祖细胞是新生肿瘤血管生成的主要决定因素。
Genes Dev. 2007 Jun 15;21(12):1546-58. doi: 10.1101/gad.436307.
2
Selective alpha-particle mediated depletion of tumor vasculature with vascular normalization.通过血管正常化选择性的靶向α粒子耗竭肿瘤血管。
PLoS One. 2007 Mar 7;2(3):e267. doi: 10.1371/journal.pone.0000267.
3
Id1 restrains myeloid commitment, maintaining the self-renewal capacity of hematopoietic stem cells.
一种未观察到获得性耐药的ID拮抗剂的抗肿瘤作用
NPJ Breast Cancer. 2021 May 24;7(1):58. doi: 10.1038/s41523-021-00266-0.
4
A Small-Molecule Pan-Id Antagonist Inhibits Pathologic Ocular Neovascularization.小分子泛 ID 拮抗剂抑制病理性眼血管新生。
Cell Rep. 2019 Oct 1;29(1):62-75.e7. doi: 10.1016/j.celrep.2019.08.073.
5
CDC27 Induces Metastasis and Invasion in Colorectal Cancer via the Promotion of Epithelial-To-Mesenchymal Transition.CDC27通过促进上皮-间质转化诱导结直肠癌转移和侵袭。
J Cancer. 2017 Aug 21;8(13):2626-2635. doi: 10.7150/jca.19381. eCollection 2017.
6
siRNA-mediated knockdown of ID1 disrupts Nanog- and Oct-4-mediated cancer stem cell-likeness and resistance to chemotherapy in gastric cancer cells.小干扰RNA介导的ID1基因敲低破坏了胃癌细胞中Nanog和Oct-4介导的癌症干细胞样特性及对化疗的抗性。
Oncol Lett. 2017 May;13(5):3014-3024. doi: 10.3892/ol.2017.5828. Epub 2017 Mar 8.
7
Inflammatory properties of inhibitor of DNA binding 1 secreted by synovial fibroblasts in rheumatoid arthritis.类风湿关节炎中滑膜成纤维细胞分泌的DNA结合抑制因子1的炎症特性
Arthritis Res Ther. 2016 Apr 12;18:87. doi: 10.1186/s13075-016-0984-3.
8
Sustained delivery of siRNA/PEI complex from in situ forming hydrogels potently inhibits the proliferation of gastric cancer.原位形成水凝胶对siRNA/PEI复合物的持续递送可有效抑制胃癌的增殖。
J Exp Clin Cancer Res. 2016 Mar 31;35:57. doi: 10.1186/s13046-016-0334-y.
9
Differential role of Id1 in MLL-AF9-driven leukemia based on cell of origin.基于起源细胞的Id1在MLL-AF9驱动的白血病中的不同作用。
Blood. 2016 May 12;127(19):2322-6. doi: 10.1182/blood-2015-11-677708. Epub 2016 Mar 4.
10
Targeting vasculogenesis to prevent progression in multiple myeloma.针对血管生成预防多发性骨髓瘤进展。
Leukemia. 2016 May;30(5):1103-15. doi: 10.1038/leu.2016.3. Epub 2016 Feb 3.
Id1抑制髓系分化,维持造血干细胞的自我更新能力。
Proc Natl Acad Sci U S A. 2007 Jan 23;104(4):1260-5. doi: 10.1073/pnas.0607894104. Epub 2007 Jan 16.
4
Reassessment of id1 protein expression in human mammary, prostate, and bladder cancers using a monospecific rabbit monoclonal anti-id1 antibody.使用单特异性兔单克隆抗Id1抗体对人乳腺癌、前列腺癌和膀胱癌中Id1蛋白表达的重新评估。
Cancer Res. 2006 Nov 15;66(22):10870-7. doi: 10.1158/0008-5472.CAN-06-2643.
5
The multifaceted circulating endothelial cell in cancer: towards marker and target identification.癌症中多面性的循环内皮细胞:迈向标志物与靶点的识别
Nat Rev Cancer. 2006 Nov;6(11):835-45. doi: 10.1038/nrc1971. Epub 2006 Oct 5.
6
Therapy-induced acute recruitment of circulating endothelial progenitor cells to tumors.治疗诱导循环内皮祖细胞急性募集至肿瘤。
Science. 2006 Sep 22;313(5794):1785-7. doi: 10.1126/science.1127592.
7
Activation of the canonical Wnt pathway leads to loss of hematopoietic stem cell repopulation and multilineage differentiation block.经典Wnt信号通路的激活导致造血干细胞重新增殖能力丧失和多谱系分化阻滞。
Nat Immunol. 2006 Oct;7(10):1048-56. doi: 10.1038/ni1381. Epub 2006 Sep 3.
8
Syk and Slp-76 mutant mice reveal a cell-autonomous hematopoietic cell contribution to vascular development.Syk和Slp-76突变小鼠揭示了造血细胞对血管发育的细胞自主贡献。
Dev Cell. 2006 Sep;11(3):349-61. doi: 10.1016/j.devcel.2006.07.007.
9
Infiltrating neutrophils mediate the initial angiogenic switch in a mouse model of multistage carcinogenesis.在多阶段致癌小鼠模型中,浸润的中性粒细胞介导了最初的血管生成转变。
Proc Natl Acad Sci U S A. 2006 Aug 15;103(33):12493-8. doi: 10.1073/pnas.0601807103. Epub 2006 Aug 4.
10
Global analysis of proliferation and cell cycle gene expression in the regulation of hematopoietic stem and progenitor cell fates.造血干细胞和祖细胞命运调控中增殖与细胞周期基因表达的全局分析。
J Exp Med. 2005 Dec 5;202(11):1599-611. doi: 10.1084/jem.20050967.