Suppr超能文献

氧化应激和Toll样受体4信号传导作为急性肺损伤关键途径的鉴定。

Identification of oxidative stress and Toll-like receptor 4 signaling as a key pathway of acute lung injury.

作者信息

Imai Yumiko, Kuba Keiji, Neely G Greg, Yaghubian-Malhami Rubina, Perkmann Thomas, van Loo Geert, Ermolaeva Maria, Veldhuizen Ruud, Leung Y H Connie, Wang Hongliang, Liu Haolin, Sun Yang, Pasparakis Manolis, Kopf Manfred, Mech Christin, Bavari Sina, Peiris J S Malik, Slutsky Arthur S, Akira Shizuo, Hultqvist Malin, Holmdahl Rikard, Nicholls John, Jiang Chengyu, Binder Christoph J, Penninger Josef M

机构信息

IMBA, Institute of Molecular Biotechnology of the Austrian Academy of Sciences, Dr. Bohrgasse 3, A-1030 Vienna, Austria.

出版信息

Cell. 2008 Apr 18;133(2):235-49. doi: 10.1016/j.cell.2008.02.043.

Abstract

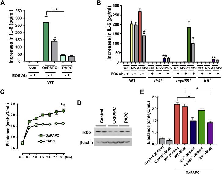
Multiple lung pathogens such as chemical agents, H5N1 avian flu, or SARS cause high lethality due to acute respiratory distress syndrome. Here we report that Toll-like receptor 4 (TLR4) mutant mice display natural resistance to acid-induced acute lung injury (ALI). We show that TLR4-TRIF-TRAF6 signaling is a key disease pathway that controls the severity of ALI. The oxidized phospholipid (OxPL) OxPAPC was identified to induce lung injury and cytokine production by lung macrophages via TLR4-TRIF. We observed OxPL production in the lungs of humans and animals infected with SARS, Anthrax, or H5N1. Pulmonary challenge with an inactivated H5N1 avian influenza virus rapidly induces ALI and OxPL formation in mice. Loss of TLR4 or TRIF expression protects mice from H5N1-induced ALI. Moreover, deletion of ncf1, which controls ROS production, improves the severity of H5N1-mediated ALI. Our data identify oxidative stress and innate immunity as key lung injury pathways that control the severity of ALI.

摘要

多种肺部病原体,如化学制剂、H5N1禽流感病毒或SARS病毒,可因急性呼吸窘迫综合征导致高致死率。在此我们报告,Toll样受体4(TLR4)突变小鼠对酸诱导的急性肺损伤(ALI)表现出天然抗性。我们发现,TLR4-TRIF-TRAF6信号通路是控制ALI严重程度的关键疾病通路。已确定氧化磷脂(OxPL)OxPAPC可通过TLR4-TRIF诱导肺巨噬细胞产生肺损伤和细胞因子。我们观察到,在感染SARS、炭疽或H5N1的人类和动物肺部存在OxPL产生。用灭活的H5N1禽流感病毒对小鼠进行肺部攻击可迅速诱导ALI和OxPL形成。TLR4或TRIF表达缺失可保护小鼠免受H5N1诱导的ALI。此外,缺失控制ROS产生的ncf1可改善H5N1介导的ALI的严重程度。我们的数据确定氧化应激和先天免疫是控制ALI严重程度的关键肺损伤通路。

https://cdn.ncbi.nlm.nih.gov/pmc/blobs/45ab/7112336/334a1795fd13/gr1_lrg.jpg

文献AI研究员

20分钟写一篇综述,助力文献阅读效率提升50倍。

立即体验

用中文搜PubMed

大模型驱动的PubMed中文搜索引擎

马上搜索

文档翻译

学术文献翻译模型,支持多种主流文档格式。

立即体验