• 文献检索
  • 文档翻译
  • 深度研究
  • 学术资讯
  • Suppr Zotero 插件Zotero 插件
  • 邀请有礼
  • 套餐&价格
  • 历史记录
应用&插件
Suppr Zotero 插件Zotero 插件浏览器插件Mac 客户端Windows 客户端微信小程序
定价
高级版会员购买积分包购买API积分包
服务
文献检索文档翻译深度研究API 文档MCP 服务
关于我们
关于 Suppr公司介绍联系我们用户协议隐私条款
关注我们

Suppr 超能文献

核心技术专利:CN118964589B侵权必究
粤ICP备2023148730 号-1Suppr @ 2026

文献检索

告别复杂PubMed语法,用中文像聊天一样搜索,搜遍4000万医学文献。AI智能推荐,让科研检索更轻松。

立即免费搜索

文件翻译

保留排版,准确专业,支持PDF/Word/PPT等文件格式,支持 12+语言互译。

免费翻译文档

深度研究

AI帮你快速写综述,25分钟生成高质量综述,智能提取关键信息,辅助科研写作。

立即免费体验

蛇类核心代谢蛋白的适应性进化与功能重塑

Adaptive evolution and functional redesign of core metabolic proteins in snakes.

作者信息

Castoe Todd A, Jiang Zhi J, Gu Wanjun, Wang Zhengyuan O, Pollock David D

机构信息

Department of Biochemistry and Molecular Genetics, University of Colorado School of Medicine, Aurora, Colorado, United States of America.

出版信息

PLoS One. 2008 May 21;3(5):e2201. doi: 10.1371/journal.pone.0002201.

DOI:10.1371/journal.pone.0002201
PMID:18493604
原文链接:https://pmc.ncbi.nlm.nih.gov/articles/PMC2376058/
Abstract

BACKGROUND

Adaptive evolutionary episodes in core metabolic proteins are uncommon, and are even more rarely linked to major macroevolutionary shifts.

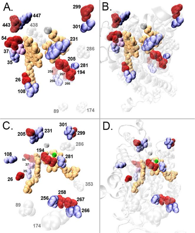
METHODOLOGY/PRINCIPAL FINDINGS: We conducted extensive molecular evolutionary analyses on snake mitochondrial proteins and discovered multiple lines of evidence suggesting that the proteins at the core of aerobic metabolism in snakes have undergone remarkably large episodic bursts of adaptive change. We show that snake mitochondrial proteins experienced unprecedented levels of positive selection, coevolution, convergence, and reversion at functionally critical residues. We examined Cytochrome C oxidase subunit I (COI) in detail, and show that it experienced extensive modification of normally conserved residues involved in proton transport and delivery of electrons and oxygen. Thus, adaptive changes likely altered the flow of protons and other aspects of function in CO, thereby influencing fundamental characteristics of aerobic metabolism. We refer to these processes as "evolutionary redesign" because of the magnitude of the episodic bursts and the degree to which they affected core functional residues.

CONCLUSIONS/SIGNIFICANCE: The evolutionary redesign of snake COI coincided with adaptive bursts in other mitochondrial proteins and substantial changes in mitochondrial genome structure. It also generally coincided with or preceded major shifts in ecological niche and the evolution of extensive physiological adaptations related to lung reduction, large prey consumption, and venom evolution. The parallel timing of these major evolutionary events suggests that evolutionary redesign of metabolic and mitochondrial function may be related to, or underlie, the extreme changes in physiological and metabolic efficiency, flexibility, and innovation observed in snake evolution.

摘要

背景

核心代谢蛋白中的适应性进化事件并不常见,与重大宏观进化转变的关联更为罕见。

方法/主要发现:我们对蛇的线粒体蛋白进行了广泛的分子进化分析,发现多条证据表明,蛇有氧代谢核心的蛋白经历了显著的适应性变化的 episodic 爆发。我们表明,蛇的线粒体蛋白在功能关键残基处经历了前所未有的正选择、协同进化、趋同和回复水平。我们详细研究了细胞色素 C 氧化酶亚基 I(COI),并表明它经历了参与质子运输以及电子和氧气传递的正常保守残基的广泛修饰。因此,适应性变化可能改变了 CO 中质子的流动和功能的其他方面,从而影响了有氧代谢的基本特征。由于 episodic 爆发的规模及其对核心功能残基的影响程度,我们将这些过程称为“进化重新设计”。

结论/意义:蛇 COI 的进化重新设计与其他线粒体蛋白的适应性爆发以及线粒体基因组结构的重大变化同时发生。它通常也与生态位的重大转变以及与肺缩小、大型猎物消耗和毒液进化相关的广泛生理适应的进化同时发生或先于这些转变。这些主要进化事件的平行时间表明,代谢和线粒体功能的进化重新设计可能与蛇进化中观察到的生理和代谢效率、灵活性和创新性的极端变化有关,或者是其基础。

https://cdn.ncbi.nlm.nih.gov/pmc/blobs/7294/2376058/c0952aa0fae7/pone.0002201.g003.jpg
https://cdn.ncbi.nlm.nih.gov/pmc/blobs/7294/2376058/de77e39e0bbe/pone.0002201.g001.jpg
https://cdn.ncbi.nlm.nih.gov/pmc/blobs/7294/2376058/551fa93042b3/pone.0002201.g002.jpg
https://cdn.ncbi.nlm.nih.gov/pmc/blobs/7294/2376058/c0952aa0fae7/pone.0002201.g003.jpg
https://cdn.ncbi.nlm.nih.gov/pmc/blobs/7294/2376058/de77e39e0bbe/pone.0002201.g001.jpg
https://cdn.ncbi.nlm.nih.gov/pmc/blobs/7294/2376058/551fa93042b3/pone.0002201.g002.jpg
https://cdn.ncbi.nlm.nih.gov/pmc/blobs/7294/2376058/c0952aa0fae7/pone.0002201.g003.jpg

相似文献

1
Adaptive evolution and functional redesign of core metabolic proteins in snakes.蛇类核心代谢蛋白的适应性进化与功能重塑
PLoS One. 2008 May 21;3(5):e2201. doi: 10.1371/journal.pone.0002201.
2
Molecular Adaptations for Sensing and Securing Prey and Insight into Amniote Genome Diversity from the Garter Snake Genome.从束带蛇基因组看脊椎动物基因组多样性及其对猎物感知和捕获的分子适应
Genome Biol Evol. 2018 Aug 1;10(8):2110-2129. doi: 10.1093/gbe/evy157.
3
The Burmese python genome reveals the molecular basis for extreme adaptation in snakes.缅甸蟒基因组揭示了蛇类极端适应的分子基础。
Proc Natl Acad Sci U S A. 2013 Dec 17;110(51):20645-50. doi: 10.1073/pnas.1314475110. Epub 2013 Dec 2.
4
Comparative mitochondrial genomics of snakes: extraordinary substitution rate dynamics and functionality of the duplicate control region.蛇类的比较线粒体基因组学:重复控制区非凡的替换率动态及功能
BMC Evol Biol. 2007 Jul 26;7:123. doi: 10.1186/1471-2148-7-123.
5
Snakes as agents of evolutionary change in primate brains.蛇作为灵长类大脑进化变化的动因。
J Hum Evol. 2006 Jul;51(1):1-35. doi: 10.1016/j.jhevol.2005.12.012. Epub 2006 Mar 20.
6
Evolution of an arsenal: structural and functional diversification of the venom system in the advanced snakes (Caenophidia).毒液库的进化:高等蛇类(新蛇亚目)毒液系统的结构与功能多样化
Mol Cell Proteomics. 2008 Feb;7(2):215-46. doi: 10.1074/mcp.M700094-MCP200. Epub 2007 Sep 12.
7
Rapid increase in snake dietary diversity and complexity following the end-Cretaceous mass extinction.白垩纪末期大灭绝后,蛇类的饮食多样性和复杂性迅速增加。
PLoS Biol. 2021 Oct 14;19(10):e3001414. doi: 10.1371/journal.pbio.3001414. eCollection 2021 Oct.
8
The origin of snakes: revealing the ecology, behavior, and evolutionary history of early snakes using genomics, phenomics, and the fossil record.蛇的起源:利用基因组学、表型组学和化石记录揭示早期蛇类的生态、行为和进化史。
BMC Evol Biol. 2015 May 20;15:87. doi: 10.1186/s12862-015-0358-5.
9
Assessment of snake DNA barcodes based on mitochondrial COI and Cytb genes revealed multiple putative cryptic species in Thailand.基于线粒体细胞色素氧化酶亚基I(COI)基因和细胞色素b(Cytb)基因对蛇类DNA条形码的评估揭示了泰国存在多个假定的隐存物种。
Gene. 2016 Dec 15;594(2):238-247. doi: 10.1016/j.gene.2016.09.017. Epub 2016 Sep 12.
10
Evidence for an ancient adaptive episode of convergent molecular evolution.古代趋同分子进化适应性事件的证据。
Proc Natl Acad Sci U S A. 2009 Jun 2;106(22):8986-91. doi: 10.1073/pnas.0900233106. Epub 2009 Apr 28.

引用本文的文献

1
Differential Mitochondrial Genome Expression of Four Skink Species Under High-Temperature Stress and Selection Pressure Analyses in Scincidae.高温胁迫下四种石龙子物种的线粒体基因组差异表达及石龙子科的选择压力分析
Animals (Basel). 2025 Mar 30;15(7):999. doi: 10.3390/ani15070999.
2
Genome Report: First whole genome assembly of (ball python), a model of extreme physiological and metabolic plasticity.基因组报告:(球蟒)的首个全基因组组装,一种极端生理和代谢可塑性的模型。
bioRxiv. 2025 Feb 6:2025.02.01.635752. doi: 10.1101/2025.02.01.635752.
3
The complete mitochondrial genome and phylogenetic analysis for (squamata: colubridae).

本文引用的文献

1
Comparative mitochondrial genomics of snakes: extraordinary substitution rate dynamics and functionality of the duplicate control region.蛇类的比较线粒体基因组学:重复控制区非凡的替换率动态及功能
BMC Evol Biol. 2007 Jul 26;7:123. doi: 10.1186/1471-2148-7-123.
2
Snakes survive starvation by employing supply- and demand-side economic strategies.蛇类通过采用供应侧和需求侧的经济策略来在饥饿中存活。
Zoology (Jena). 2007;110(4):318-27. doi: 10.1016/j.zool.2007.02.004. Epub 2007 Jul 20.
3
Genome of the marsupial Monodelphis domestica reveals innovation in non-coding sequences.
(有鳞目:游蛇科)的线粒体全基因组及系统发育分析
Mitochondrial DNA B Resour. 2024 Oct 21;9(10):1418-1423. doi: 10.1080/23802359.2024.2417975. eCollection 2024.
4
Evolution of a biological thermocouple by adaptation of cytochrome c oxidase in a subterrestrial metazoan, Halicephalobus mephisto.后生动物嗜热变形菌 Halicephalobus mephisto 通过细胞色素 c 氧化酶的适应进化产生的生物热电偶。
Commun Biol. 2024 Sep 28;7(1):1214. doi: 10.1038/s42003-024-06886-z.
5
The Phylogenetic Relationships of Major Lizard Families Using Mitochondrial Genomes and Selection Pressure Analyses in Anguimorpha.利用线粒体基因组和选择压力分析探讨有鳞目主要蜥蜴科的系统发育关系。
Int J Mol Sci. 2024 Aug 2;25(15):8464. doi: 10.3390/ijms25158464.
6
Evolution of a biological thermocouple by adaptation of cytochrome c oxidase in a subterrestrial metazoan.地下后生动物中细胞色素c氧化酶适应性进化形成生物热电偶
bioRxiv. 2023 Dec 7:2023.12.05.570156. doi: 10.1101/2023.12.05.570156.
7
Disentangling Positive Selection from Relaxed Selection in Animal Mitochondrial Genomes.解析动物线粒体基因组中正向选择与放松选择
Am Nat. 2023 Oct;202(4):E121-E129. doi: 10.1086/725805. Epub 2023 Aug 31.
8
The mitochondrial genome of the mountain wooly tapir, Tapirus pinchaque and a formal test of the effect of altitude on the adaptive evolution of mitochondrial protein coding genes in odd-toed ungulates.山毛绒蹄兽的线粒体基因组,以及对海拔高度对奇蹄目动物线粒体蛋白编码基因的适应性进化影响的正式检验。
BMC Genomics. 2023 Sep 6;24(1):527. doi: 10.1186/s12864-023-09596-8.
9
The complete mitochondrial genome of the Critically Endangered Saba Green Iguana, (Squamata: Iguanidae).极度濒危的萨巴绿鬣蜥(有鳞目:鬣蜥科)的完整线粒体基因组。
Mitochondrial DNA B Resour. 2023 Apr 4;8(4):475-478. doi: 10.1080/23802359.2023.2195510. eCollection 2023.
10
Genome Evolution and the Future of Phylogenomics of Non-Avian Reptiles.非鸟类爬行动物的基因组进化与系统发育基因组学的未来
Animals (Basel). 2023 Jan 29;13(3):471. doi: 10.3390/ani13030471.
有袋动物家短尾负鼠的基因组揭示了非编码序列的创新。
Nature. 2007 May 10;447(7141):167-77. doi: 10.1038/nature05805.
4
The proton pumping pathway of bovine heart cytochrome c oxidase.牛心细胞色素c氧化酶的质子泵浦途径。
Proc Natl Acad Sci U S A. 2007 Mar 6;104(10):4200-5. doi: 10.1073/pnas.0611627104. Epub 2007 Feb 28.
5
Inventing an arsenal: adaptive evolution and neofunctionalization of snake venom phospholipase A2 genes.打造一座“武器库”:蛇毒磷脂酶A2基因的适应性进化与新功能化
BMC Evol Biol. 2007 Jan 18;7:2. doi: 10.1186/1471-2148-7-2.
6
Proton pumping mechanism of bovine heart cytochrome c oxidase.牛心细胞色素c氧化酶的质子泵浦机制。
Biochim Biophys Acta. 2006 Sep-Oct;1757(9-10):1110-6. doi: 10.1016/j.bbabio.2006.06.004. Epub 2006 Jun 17.
7
Molecular evolution of cytochrome c oxidase in high-performance fish (teleostei: Scombroidei).高性能鱼类(硬骨鱼纲:鲭亚目)细胞色素c氧化酶的分子进化
J Mol Evol. 2006 Mar;62(3):319-31. doi: 10.1007/s00239-005-0110-7. Epub 2006 Feb 13.
8
Early evolution of the venom system in lizards and snakes.蜥蜴和蛇毒液系统的早期进化
Nature. 2006 Feb 2;439(7076):584-8. doi: 10.1038/nature04328. Epub 2005 Nov 16.
9
The phylogeny of squamate reptiles (lizards, snakes, and amphisbaenians) inferred from nine nuclear protein-coding genes.从九个核蛋白编码基因推断出的有鳞目爬行动物(蜥蜴、蛇和蚓蜥)的系统发育。
C R Biol. 2005 Oct-Nov;328(10-11):1000-8. doi: 10.1016/j.crvi.2005.10.001. Epub 2005 Oct 27.
10
Initial sequence of the chimpanzee genome and comparison with the human genome.黑猩猩基因组的初始序列及其与人类基因组的比较。
Nature. 2005 Sep 1;437(7055):69-87. doi: 10.1038/nature04072.