Suppr超能文献

缺血预适应介导的心脏保护作用通过与BAG-1蛋白相关的自噬增强来实现。

Cardioprotection by adaptation to ischaemia augments autophagy in association with BAG-1 protein.

作者信息

Gurusamy Narasimman, Lekli Istvan, Gorbunov Nikolai V, Gherghiceanu Mihaela, Popescu Lawrence M, Das Dipak K

机构信息

Cardiovascular Research Center, University of Connecticut School of Medicine, Farmington, 06030-1110, USA.

出版信息

J Cell Mol Med. 2009 Feb;13(2):373-87. doi: 10.1111/j.1582-4934.2008.00495.x. Epub 2008 Sep 13.

Abstract

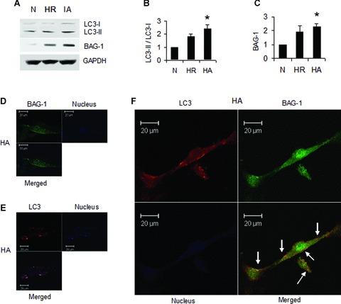
Autophagy is an intracellular process in which a cell digests its own constituents via lysosomal degradative pathway. Though autophagy has been shown in several cardiac diseases like heart failure, hypertrophy and ischaemic cardiomyopathy, the role and the regulation of autophagy is still largely unknown. Bcl-2-associated athanogene (BAG-1) is a multifunctional pro-survival molecule that binds with Hsp70/Hsc70. In this study, myocardial adaptation to ischaemia by repeated brief episodes of ischaemia and reperfusion (I/R) prior to lethal I/R enhanced the expression of autophagosomal membrane specific protein light chain 3 (LC3)-II, and Beclin-1, a molecule involved in autophagy and BAG-1. Autophagosomes structures were found in the adapted myocardium through electron microscopy. Co-immunoprecipitation and co-immunofluorescence analyses revealed that LC3-II was bound with BAG-1. Inhibition of autophagy by treating rats with Wortmannin (15 microg/kg; intraperitoneally) abolished the ischaemic adaptation-induced induction of LC3-II, Beclin-1, BAG-1 and cardioprotection. Intramyocardial injection of BAG-1 siRNA attenuated the induction of LC3-II, and abolished the cardioprotection achieved by adaptation. Furthermore, hypoxic adaptation in cardiac myoblast cells induced LC3-II and BAG-1. BAG-1 siRNA treatment attenuated hypoxic adaptation-induced LC3-II and BAG-1, and abolished improvement in cardiac cell survival and reduction of cell death. These results clearly indicate that myocardial protection elicited by adaptation is mediated at least in part via up-regulation of autophagy in association with BAG-1 protein.

摘要

自噬是一种细胞内过程,细胞通过溶酶体降解途径消化自身成分。尽管自噬已在心力衰竭、肥大和缺血性心肌病等几种心脏疾病中得到证实,但其作用和调节机制仍很大程度上未知。Bcl-2相关抗凋亡基因(BAG-1)是一种多功能的促生存分子,可与Hsp70/Hsc70结合。在本研究中,在致死性缺血/再灌注(I/R)之前通过反复短暂的缺血和再灌注(I/R)使心肌适应缺血,增强了自噬体膜特异性蛋白轻链3(LC3)-II以及参与自噬的分子Beclin-1和BAG-1的表达。通过电子显微镜在适应的心肌中发现了自噬体结构。免疫共沉淀和免疫共荧光分析显示LC3-II与BAG-1结合。用渥曼青霉素(15微克/千克;腹腔注射)处理大鼠抑制自噬,消除了缺血适应诱导的LC3-II、Beclin-1、BAG-1的诱导以及心脏保护作用。心肌内注射BAG-1小干扰RNA减弱了LC3-II的诱导,并消除了适应所实现的心脏保护作用。此外,心肌成肌细胞中的低氧适应诱导了LC3-II和BAG-1。BAG-1小干扰RNA处理减弱了低氧适应诱导的LC3-II和BAG-1,并消除了心肌细胞存活的改善和细胞死亡的减少。这些结果清楚地表明,适应引起的心肌保护至少部分是通过与BAG-1蛋白相关的自噬上调介导的。

https://cdn.ncbi.nlm.nih.gov/pmc/blobs/84d2/3823363/0900b6ae9b8a/jcmm0013-0373-f1.jpg

文献AI研究员

20分钟写一篇综述,助力文献阅读效率提升50倍。

立即体验

用中文搜PubMed

大模型驱动的PubMed中文搜索引擎

马上搜索

文档翻译

学术文献翻译模型,支持多种主流文档格式。

立即体验