Suppr超能文献

角膜缘微环境可诱导毛囊干细胞转分化为角膜上皮样细胞。

Corneal limbal microenvironment can induce transdifferentiation of hair follicle stem cells into corneal epithelial-like cells.

作者信息

Blazejewska Ewa Anna, Schlötzer-Schrehardt Ursula, Zenkel Matthias, Bachmann Björn, Chankiewitz Erik, Jacobi Christina, Kruse Friedrich E

机构信息

Department of Ophthalmology, University of Erlangen-Nuremberg, Germany.

出版信息

Stem Cells. 2009 Mar;27(3):642-52. doi: 10.1634/stemcells.2008-0721.

Abstract

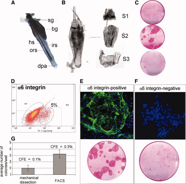
The aim of this study was to investigate the transdifferentiation potential of murine vibrissa hair follicle (HF) stem cells into corneal epithelial-like cells through modulation by corneal- or limbus-specific microenvironmental factors. Adult epithelial stem cells were isolated from the HF bulge region by mechanical dissection or fluorescence-activated cell sorting using antibodies to alpha6 integrin, enriched by clonal expansion, and subcultivated on various extracellular matrices (type IV collagen, laminin-1, laminin-5, fibronectin) and in different conditioned media derived from central and peripheral corneal fibroblasts, limbal stromal fibroblasts, and 3T3 fibroblasts. Cellular phenotype and differentiation were evaluated by light and electron microscopy, real-time reverse transcription-polymerase chain reaction, immunocytochemistry, and Western blotting, using antibodies against putative stem cell markers (K15, alpha6 integrin) and differentiation markers characteristic for corneal epithelium (K12, Pax6) or epidermis (K10). Using laminin-5, a major component of the corneo-limbal basement membrane zone, and conditioned medium from limbal stromal fibroblasts, clonally enriched HF stem and progenitor cells adhered rapidly and formed regularly arranged stratified cell sheets. Conditioned medium derived from limbal fibroblasts markedly upregulated expression of cornea-specific K12 and Pax6 on the mRNA and protein level, whereas expression of the epidermal keratinocyte marker K10 was strongly downregulated. These findings suggest that adult HF epithelial stem cells are capable of differentiating into corneal epithelial-like cells in vitro when exposed to a limbus-specific microenvironment. Therefore, the HF may be an easily accessible alternative therapeutic source of autologous adult stem cells for replacement of the corneal epithelium and restoration of visual function in patients with ocular surface disorders.

摘要

本研究的目的是通过角膜或角膜缘特异性微环境因子的调控,研究小鼠触须毛囊(HF)干细胞向角膜上皮样细胞的转分化潜能。通过机械解剖或使用抗α6整合素抗体的荧光激活细胞分选从HF隆突区分离成年上皮干细胞,通过克隆扩增进行富集,并在各种细胞外基质(IV型胶原、层粘连蛋白-1、层粘连蛋白-5、纤连蛋白)以及来自中央和周边角膜成纤维细胞、角膜缘基质成纤维细胞和3T3成纤维细胞的不同条件培养基中进行传代培养。使用针对假定干细胞标志物(K15、α6整合素)以及角膜上皮(K12、Pax6)或表皮(K10)特征性分化标志物的抗体,通过光学和电子显微镜、实时逆转录-聚合酶链反应、免疫细胞化学和蛋白质印迹法评估细胞表型和分化情况。使用角膜缘基底膜区的主要成分层粘连蛋白-5以及角膜缘基质成纤维细胞的条件培养基,克隆富集的HF干细胞和祖细胞迅速黏附并形成规则排列的分层细胞片。来自角膜缘成纤维细胞的条件培养基在mRNA和蛋白质水平上显著上调角膜特异性K12和Pax6的表达,而表皮角质形成细胞标志物K10的表达则强烈下调。这些发现表明,成年HF上皮干细胞在暴露于角膜缘特异性微环境时能够在体外分化为角膜上皮样细胞。因此,HF可能是一种易于获取的自体成年干细胞替代治疗来源,用于替代角膜上皮并恢复眼表疾病患者的视觉功能。

https://cdn.ncbi.nlm.nih.gov/pmc/blobs/f796/2729676/85b1956e540c/stem0027-0642-f1.jpg

文献AI研究员

20分钟写一篇综述,助力文献阅读效率提升50倍。

立即体验

用中文搜PubMed

大模型驱动的PubMed中文搜索引擎

马上搜索

文档翻译

学术文献翻译模型,支持多种主流文档格式。

立即体验