Suppr超能文献

高脂饮食诱导的胰岛素抵抗适应性的成功与失败:胰岛淀粉样多肽诱导的β细胞内质网应激的作用

Successful versus failed adaptation to high-fat diet-induced insulin resistance: the role of IAPP-induced beta-cell endoplasmic reticulum stress.

作者信息

Matveyenko Aleksey V, Gurlo Tatyana, Daval Marie, Butler Alexandra E, Butler Peter C

机构信息

Larry Hillblom Islet Research Center, David Geffen School of Medicine at the University of California, Los Angeles, Los Angeles, California, USA.

出版信息

Diabetes. 2009 Apr;58(4):906-16. doi: 10.2337/db08-1464. Epub 2009 Jan 16.

Abstract

OBJECTIVE

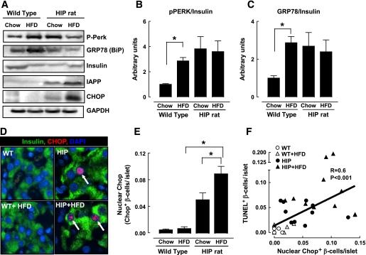
Obesity is a known risk factor for type 2 diabetes. However, most obese individuals do not develop diabetes because they adapt to insulin resistance by increasing beta-cell mass and insulin secretion. Islet pathology in type 2 diabetes is characterized by beta-cell loss, islet amyloid derived from islet amyloid polypeptide (IAPP), and increased beta-cell apoptosis characterized by endoplasmic reticulum (ER) stress. We hypothesized that IAPP-induced ER stress distinguishes successful versus unsuccessful islet adaptation to insulin resistance.

RESEARCH DESIGN AND METHODS

To address this, we fed wild-type (WT) and human IAPP transgenic (HIP) rats either 10 weeks of regular chow or a high-fat diet and prospectively examined the relations among beta-cell mass and turnover, beta-cell ER stress, insulin secretion, and insulin sensitivity.

RESULTS

A high-fat diet led to comparable insulin resistance in WT and HIP rats. WT rats compensated with increased insulin secretion and beta-cell mass. In HIP rats, in contrast, neither beta-cell function nor mass compensated for the increased insulin demand, leading to diabetes. The failure to increase beta-cell mass in HIP rats was the result of ER stress-induced beta-cell apoptosis that increased in proportion to diet-induced insulin resistance.

CONCLUSIONS

IAPP-induced ER stress distinguishes the successful versus unsuccessful islet adaptation to a high-fat diet in rats. These studies are consistent with the hypothesis that IAPP oligomers contribute to increased beta-cell apoptosis and beta-cell failure in humans with type 2 diabetes.

摘要

目的

肥胖是2型糖尿病已知的风险因素。然而,大多数肥胖个体不会患糖尿病,因为他们通过增加β细胞量和胰岛素分泌来适应胰岛素抵抗。2型糖尿病的胰岛病理特征为β细胞丢失、源自胰岛淀粉样多肽(IAPP)的胰岛淀粉样变以及以内质网(ER)应激为特征的β细胞凋亡增加。我们假设IAPP诱导的ER应激可区分胰岛对胰岛素抵抗的成功与不成功适应。

研究设计与方法

为解决这一问题,我们给野生型(WT)和人IAPP转基因(HIP)大鼠喂食10周常规饲料或高脂饮食,并前瞻性地研究β细胞量与更新、β细胞ER应激、胰岛素分泌和胰岛素敏感性之间的关系。

结果

高脂饮食导致WT和HIP大鼠出现相当的胰岛素抵抗。WT大鼠通过增加胰岛素分泌和β细胞量进行代偿。相比之下,在HIP大鼠中,β细胞功能和量均未对增加的胰岛素需求进行代偿,从而导致糖尿病。HIP大鼠未能增加β细胞量是ER应激诱导的β细胞凋亡的结果,其与饮食诱导的胰岛素抵抗成比例增加。

结论

IAPP诱导的ER应激可区分大鼠胰岛对高脂饮食的成功与不成功适应。这些研究与IAPP寡聚体导致2型糖尿病患者β细胞凋亡增加和β细胞功能衰竭的假设一致。

https://cdn.ncbi.nlm.nih.gov/pmc/blobs/cb1c/2661593/57c4418febfa/zdb0040956770001.jpg

文献AI研究员

20分钟写一篇综述,助力文献阅读效率提升50倍。

立即体验

用中文搜PubMed

大模型驱动的PubMed中文搜索引擎

马上搜索

文档翻译

学术文献翻译模型,支持多种主流文档格式。

立即体验