Suppr超能文献

双相体 A 型体感钾通道下调介导海马 CA1 锥体神经元的固有可塑性。

Biphasic somatic A-type K channel downregulation mediates intrinsic plasticity in hippocampal CA1 pyramidal neurons.

机构信息

Molecular Neurophysiology and Biophysics Unit, Laboratory of Cellular and Synaptic Neurophysiology, NICHD, National Institutes of Health, Bethesda, Maryland, United States of America.

出版信息

PLoS One. 2009 Aug 7;4(8):e6549. doi: 10.1371/journal.pone.0006549.

Abstract

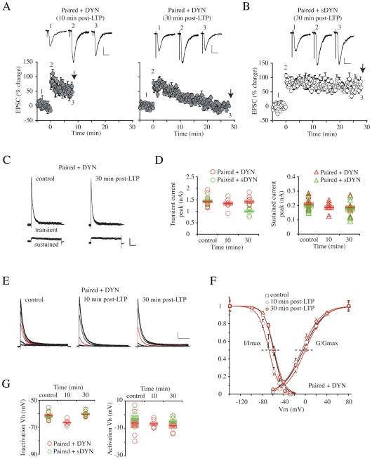
Since its original description, the induction of synaptic long-term potentiation (LTP) has been known to be accompanied by a lasting increase in the intrinsic excitability (intrinsic plasticity) of hippocampal neurons. Recent evidence shows that dendritic excitability can be enhanced by an activity-dependent decrease in the activity of A-type K(+) channels. In the present manuscript, we examined the role of A-type K(+) channels in regulating intrinsic excitability of CA1 pyramidal neurons of the hippocampus after synapse-specific LTP induction. In electrophysiological recordings we found that LTP induced a potentiation of excitability which was accompanied by a two-phased change in A-type K(+) channel activity recorded in nucleated patches from organotypic slices of rat hippocampus. Induction of LTP resulted in an immediate but short lasting hyperpolarization of the voltage-dependence of steady-state A-type K(+) channel inactivation along with a progressive, long-lasting decrease in peak A-current density. Blocking clathrin-mediated endocytosis prevented the A-current decrease and most measures of intrinsic plasticity. These results suggest that two temporally distinct but overlapping mechanisms of A-channel downregulation together contribute to the plasticity of intrinsic excitability. Finally we show that intrinsic plasticity resulted in a global enhancement of EPSP-spike coupling.

摘要

自最初的描述以来,已经知道突触长时程增强(LTP)的诱导伴随着海马神经元固有兴奋性(固有可塑性)的持久增加。最近的证据表明,树突兴奋性可以通过 A 型 K(+)通道活性依赖性降低来增强。在本手稿中,我们研究了在突触特异性 LTP 诱导后,A 型 K(+)通道在调节海马 CA1 锥体神经元固有兴奋性中的作用。在电生理记录中,我们发现 LTP 诱导了兴奋性的增强,这伴随着在从大鼠海马体器官型切片中核孔斑块记录的 A 型 K(+)通道活性的两阶段变化。LTP 的诱导导致稳态 A 型 K(+)通道失活的电压依赖性立即但短暂的超极化,以及峰 A 电流密度的逐渐、持久降低。阻断网格蛋白介导的内吞作用可防止 A 电流减少和大多数固有可塑性测量。这些结果表明,两种时间上不同但重叠的 A 通道下调机制共同导致了固有兴奋性的可塑性。最后,我们表明,固有可塑性导致 EPSP-尖峰耦合的全局增强。

https://cdn.ncbi.nlm.nih.gov/pmc/blobs/e0f9/2717216/a69b146dc481/pone.0006549.g001.jpg

文献AI研究员

20分钟写一篇综述,助力文献阅读效率提升50倍。

立即体验

用中文搜PubMed

大模型驱动的PubMed中文搜索引擎

马上搜索

文档翻译

学术文献翻译模型,支持多种主流文档格式。

立即体验