Mashima Tsukasa, Matsugami Akimasa, Nishikawa Fumiko, Nishikawa Satoshi, Katahira Masato
Department of Supramolecular Biology, Graduate School of Nanobioscience, Yokohama City University, 1-7-29 Suehiro-cho, Tsurumi-ku, Yokohama 230-0045, Japan.
Nucleic Acids Res. 2009 Oct;37(18):6249-58. doi: 10.1093/nar/gkp647. Epub 2009 Aug 7.
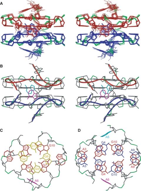
RNA aptamers against bovine prion protein (bPrP) were obtained, most of the obtained aptamers being found to contain the r(GGAGGAGGAGGA) (R12) sequence. Then, it was revealed that R12 binds to both bPrP and its beta-isoform with high affinity. Here, we present the structure of R12. This is the first report on the structure of an RNA aptamer against prion protein. R12 forms an intramolecular parallel quadruplex. The quadruplex contains G:G:G:G tetrad and G(:A):G:G(:A):G hexad planes. Two quadruplexes form a dimer through intermolecular hexad-hexad stacking. Two lysine clusters of bPrP have been identified as binding sites for R12. The electrostatic interaction between the uniquely arranged phosphate groups of R12 and the lysine clusters is suggested to be responsible for the affinity of R12 to bPrP. The stacking interaction between the G:G:G:G tetrad planes and tryptophan residues may also contribute to the affinity. One R12 dimer molecule is supposed to simultaneously bind the two lysine clusters of one bPrP molecule, resulting in even higher affinity. The atomic coordinates of R12 would be useful for the development of R12 as a therapeutic agent against prion diseases and Alzheimer's disease.
获得了针对牛朊病毒蛋白(bPrP)的RNA适配体,发现大多数获得的适配体含有r(GGAGGAGGAGGA)(R12)序列。然后,研究表明R12以高亲和力与bPrP及其β异构体结合。在此,我们展示了R12的结构。这是关于针对朊病毒蛋白的RNA适配体结构的首次报道。R12形成分子内平行四链体。该四链体包含G:G:G:G四联和G(:A):G:G(:A):G六联平面。两个四链体通过分子间六联-六联堆积形成二聚体。已确定bPrP的两个赖氨酸簇为R12的结合位点。R12独特排列的磷酸基团与赖氨酸簇之间的静电相互作用被认为是R12对bPrP具有亲和力的原因。G:G:G:G四联平面与色氨酸残基之间的堆积相互作用也可能有助于亲和力的产生。一个R12二聚体分子应该同时结合一个bPrP分子的两个赖氨酸簇,从而产生更高的亲和力。R12的原子坐标将有助于将R12开发成一种针对朊病毒疾病和阿尔茨海默病的治疗剂。