Suppr超能文献

成团泛菌植物菌株与临床菌株的基因型比较。

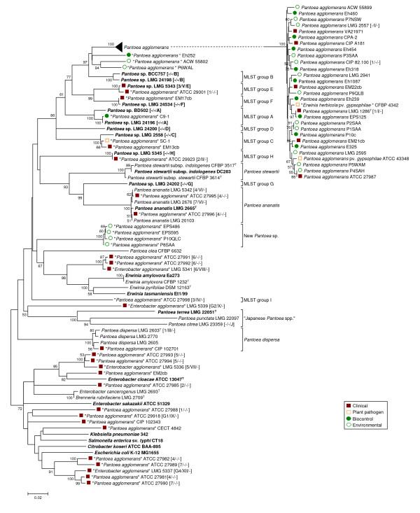
Genotypic comparison of Pantoea agglomerans plant and clinical strains.

作者信息

Rezzonico Fabio, Smits Theo H M, Montesinos Emilio, Frey Jürg E, Duffy Brion

机构信息

Agroscope Changins-Wädenswil ACW, Plant Protection Division, CH-8820 Wädenswil, Switzerland.

出版信息

BMC Microbiol. 2009 Sep 22;9:204. doi: 10.1186/1471-2180-9-204.

Abstract

BACKGROUND

Pantoea agglomerans strains are among the most promising biocontrol agents for a variety of bacterial and fungal plant diseases, particularly fire blight of apple and pear. However, commercial registration of P. agglomerans biocontrol products is hampered because this species is currently listed as a biosafety level 2 (BL2) organism due to clinical reports as an opportunistic human pathogen. This study compares plant-origin and clinical strains in a search for discriminating genotypic/phenotypic markers using multi-locus phylogenetic analysis and fluorescent amplified fragment length polymorphisms (fAFLP) fingerprinting.

RESULTS

Majority of the clinical isolates from culture collections were found to be improperly designated as P. agglomerans after sequence analysis. The frequent taxonomic rearrangements underwent by the Enterobacter agglomerans/Erwinia herbicola complex may be a major problem in assessing clinical associations within P. agglomerans. In the P. agglomerans sensu stricto (in the stricter sense) group, there was no discrete clustering of clinical/biocontrol strains and no marker was identified that was uniquely associated to clinical strains. A putative biocontrol-specific fAFLP marker was identified only in biocontrol strains. The partial ORF located in this band corresponded to an ABC transporter that was found in all P. agglomerans strains.

CONCLUSION

Taxonomic mischaracterization was identified as a major problem with P. agglomerans, and current techniques removed a majority of clinical strains from this species. Although clear discrimination between P. agglomerans plant and clinical strains was not obtained with phylogenetic analysis, a single marker characteristic of biocontrol strains was identified which may be of use in strain biosafety determinations. In addition, the lack of Koch's postulate fulfilment, rare retention of clinical strains for subsequent confirmation, and the polymicrobial nature of P. agglomerans clinical reports should be considered in biosafety assessment of beneficial strains in this species.

摘要

背景

成团泛菌菌株是防治多种细菌和真菌性植物病害,尤其是苹果和梨火疫病最具潜力的生物防治剂之一。然而,成团泛菌生物防治产品的商业注册受到阻碍,因为该物种目前因有作为机会性人类病原体的临床报告而被列为生物安全2级(BL2)生物。本研究通过多位点系统发育分析和荧光扩增片段长度多态性(fAFLP)指纹图谱比较植物源菌株和临床菌株,以寻找区分基因型/表型的标记。

结果

经序列分析发现,培养物保藏中心的大多数临床分离株被错误地鉴定为成团泛菌。成团肠杆菌/草生欧文氏菌复合体频繁的分类重排可能是评估成团泛菌临床相关性的一个主要问题。在狭义成团泛菌组中,临床/生物防治菌株没有离散聚类,也没有鉴定出与临床菌株唯一相关的标记。仅在生物防治菌株中鉴定出一个假定的生物防治特异性fAFLP标记。位于该条带中的部分开放阅读框对应于所有成团泛菌菌株中都存在的一种ABC转运蛋白。

结论

分类错误被确定为成团泛菌的一个主要问题,目前的技术将大多数临床菌株从该物种中排除。虽然系统发育分析未能明确区分成团泛菌的植物源菌株和临床菌株,但鉴定出了一个生物防治菌株特有的标记,这可能有助于菌株的生物安全性测定。此外,在对该物种有益菌株的生物安全性评估中,应考虑科赫法则未得到满足、临床菌株很少保留以供后续确认以及成团泛菌临床报告的多微生物性质等因素。

https://cdn.ncbi.nlm.nih.gov/pmc/blobs/d685/2764716/15ef7756140b/1471-2180-9-204-1.jpg

文献AI研究员

20分钟写一篇综述,助力文献阅读效率提升50倍。

立即体验

用中文搜PubMed

大模型驱动的PubMed中文搜索引擎

马上搜索

文档翻译

学术文献翻译模型,支持多种主流文档格式。

立即体验