Suppr超能文献

大规模发现人类转座元件的插入热点和优先整合位点。

Large-scale discovery of insertion hotspots and preferential integration sites of human transposed elements.

机构信息

Department of Human Molecular Genetics and Biochemistry, Tel-Aviv University, Ramat Aviv 69978, Israel.

出版信息

Nucleic Acids Res. 2010 Mar;38(5):1515-30. doi: 10.1093/nar/gkp1134. Epub 2009 Dec 14.

Abstract

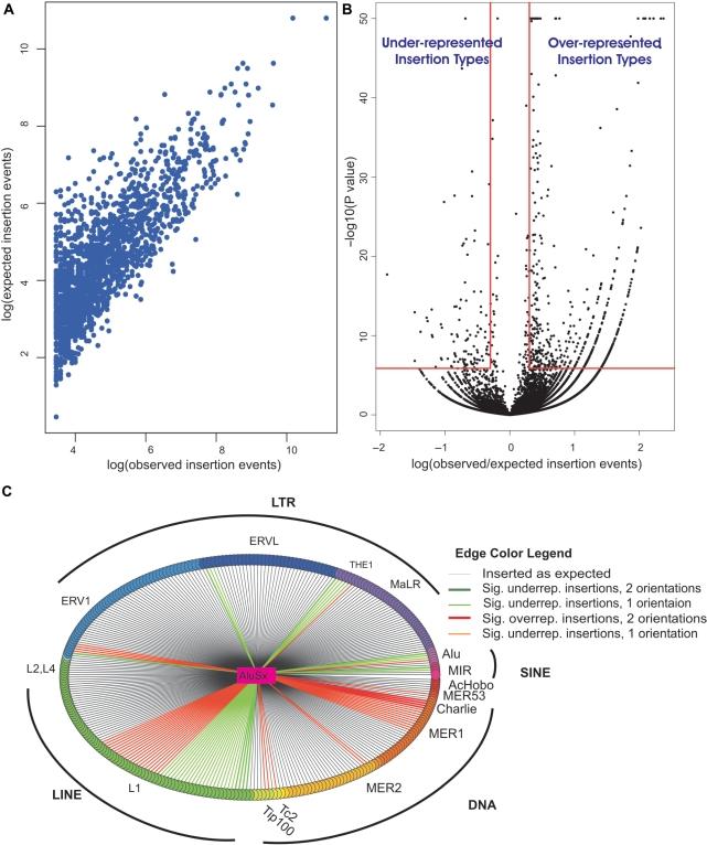
Throughout evolution, eukaryotic genomes have been invaded by transposable elements (TEs). Little is known about the factors leading to genomic proliferation of TEs, their preferred integration sites and the molecular mechanisms underlying their insertion. We analyzed hundreds of thousands nested TEs in the human genome, i.e. insertions of TEs into existing ones. We first discovered that most TEs insert within specific 'hotspots' along the targeted TE. In particular, retrotransposed Alu elements contain a non-canonical single nucleotide hotspot for insertion of other Alu sequences. We next devised a method for identification of integration sequence motifs of inserted TEs that are conserved within the targeted TEs. This method revealed novel sequences motifs characterizing insertions of various important TE families: Alu, hAT, ERV1 and MaLR. Finally, we performed a global assessment to determine the extent to which young TEs tend to nest within older transposed elements and identified a 4-fold higher tendency of TEs to insert into existing TEs than to insert within non-TE intergenic regions. Our analysis demonstrates that TEs are highly biased to insert within certain TEs, in specific orientations and within specific targeted TE positions. TE nesting events also reveal new characteristics of the molecular mechanisms underlying transposition.

摘要

在进化过程中,真核生物基因组一直受到转座元件(TEs)的侵袭。对于导致 TEs 基因组增殖的因素、它们的首选整合位点以及它们插入的分子机制,我们知之甚少。我们分析了人类基因组中数十万嵌套的 TEs,即 TEs 插入到现有 TEs 中。我们首先发现,大多数 TEs 插入到靶向 TE 沿特定“热点”内。特别是,逆转录转座子 Alu 元素包含一个非规范的单核苷酸热点,用于插入其他 Alu 序列。接下来,我们设计了一种方法来识别插入 TEs 的整合序列基序,这些基序在靶向 TEs 内是保守的。该方法揭示了新的序列基序,这些基序表征了各种重要 TE 家族的插入:Alu、hAT、ERV1 和 MaLR。最后,我们进行了全面评估,以确定年轻的 TEs 倾向于在较旧的转座元件内嵌套的程度,并确定 TEs 插入现有 TEs 的倾向是插入非 TE 基因间区的 4 倍。我们的分析表明,TEs 高度偏向于在特定的 TE 中、特定的取向和特定的靶向 TE 位置插入。TE 嵌套事件还揭示了转座分子机制的新特征。

https://cdn.ncbi.nlm.nih.gov/pmc/blobs/b68a/2836564/ae0e4bc50fc9/gkp1134f1.jpg

文献检索

告别复杂PubMed语法,用中文像聊天一样搜索,搜遍4000万医学文献。AI智能推荐,让科研检索更轻松。

立即免费搜索

文件翻译

保留排版,准确专业,支持PDF/Word/PPT等文件格式,支持 12+语言互译。

免费翻译文档

深度研究

AI帮你快速写综述,25分钟生成高质量综述,智能提取关键信息,辅助科研写作。

立即免费体验