• 文献检索
  • 文档翻译
  • 深度研究
  • 学术资讯
  • Suppr Zotero 插件Zotero 插件
  • 邀请有礼
  • 套餐&价格
  • 历史记录
应用&插件
Suppr Zotero 插件Zotero 插件浏览器插件Mac 客户端Windows 客户端微信小程序
定价
高级版会员购买积分包购买API积分包
服务
文献检索文档翻译深度研究API 文档MCP 服务
关于我们
关于 Suppr公司介绍联系我们用户协议隐私条款
关注我们

Suppr 超能文献

核心技术专利:CN118964589B侵权必究
粤ICP备2023148730 号-1Suppr @ 2026

文献检索

告别复杂PubMed语法,用中文像聊天一样搜索,搜遍4000万医学文献。AI智能推荐,让科研检索更轻松。

立即免费搜索

文件翻译

保留排版,准确专业,支持PDF/Word/PPT等文件格式,支持 12+语言互译。

免费翻译文档

深度研究

AI帮你快速写综述,25分钟生成高质量综述,智能提取关键信息,辅助科研写作。

立即免费体验

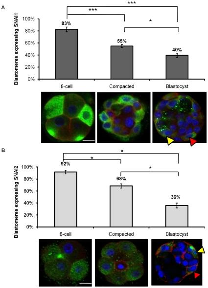
SNAI1 和 SNAI2 在 2 细胞期呈不对称表达,并在小鼠囊胚中分离到滋养外胚层。

SNAI1 and SNAI2 are asymmetrically expressed at the 2-cell stage and become segregated to the TE in the mouse blastocyst.

机构信息

Department of Obstetrics and Gynaecology, The University of Western Ontario, London, Ontario, Canada.

出版信息

PLoS One. 2009 Dec 31;4(12):e8530. doi: 10.1371/journal.pone.0008530.

DOI:10.1371/journal.pone.0008530
PMID:20046880
原文链接:https://pmc.ncbi.nlm.nih.gov/articles/PMC2796167/
Abstract

SNAI1 and SNAI2 are transcription factors that initiate Epithelial-to-Mesenchymal cell transitions throughout development and in cancer metastasis. Here we show novel expression of SNAI1 and SNAI2 throughout mouse preimplantation development revealing asymmetrical localization of both SNAI1 and SNAI2 in individual blastomeres beginning at the 2-cell stage through to the 8-cell stage where SNAI1 and SNAI2 are then only detected in outer cells and not inner cells of the blastocyst. This study implicates SNAI1 and SNAI2 in the lineage segregation of the trophectoderm and inner cell mass, and provides new insight into these oncogenes.

摘要

SNAI1 和 SNAI2 是转录因子,在整个发育过程中以及癌症转移过程中启动上皮细胞向间充质细胞的转变。在这里,我们在整个小鼠着床前发育过程中展示了 SNAI1 和 SNAI2 的新表达,揭示了 SNAI1 和 SNAI2 在单个卵裂球中的不对称定位,从 2 细胞期开始,一直到 8 细胞期,此时 SNAI1 和 SNAI2 仅在外细胞中检测到,而不在囊胚的内细胞中。这项研究表明 SNAI1 和 SNAI2 参与了滋养外胚层和内细胞团的谱系分离,并为这些癌基因提供了新的见解。

https://cdn.ncbi.nlm.nih.gov/pmc/blobs/2825/2796167/95d8c36b457a/pone.0008530.g005.jpg
https://cdn.ncbi.nlm.nih.gov/pmc/blobs/2825/2796167/ccba8b6693be/pone.0008530.g001.jpg
https://cdn.ncbi.nlm.nih.gov/pmc/blobs/2825/2796167/f88bf5f9dfd7/pone.0008530.g002.jpg
https://cdn.ncbi.nlm.nih.gov/pmc/blobs/2825/2796167/153981cb49f2/pone.0008530.g003.jpg
https://cdn.ncbi.nlm.nih.gov/pmc/blobs/2825/2796167/119dcc2a6b11/pone.0008530.g004.jpg
https://cdn.ncbi.nlm.nih.gov/pmc/blobs/2825/2796167/95d8c36b457a/pone.0008530.g005.jpg
https://cdn.ncbi.nlm.nih.gov/pmc/blobs/2825/2796167/ccba8b6693be/pone.0008530.g001.jpg
https://cdn.ncbi.nlm.nih.gov/pmc/blobs/2825/2796167/f88bf5f9dfd7/pone.0008530.g002.jpg
https://cdn.ncbi.nlm.nih.gov/pmc/blobs/2825/2796167/153981cb49f2/pone.0008530.g003.jpg
https://cdn.ncbi.nlm.nih.gov/pmc/blobs/2825/2796167/119dcc2a6b11/pone.0008530.g004.jpg
https://cdn.ncbi.nlm.nih.gov/pmc/blobs/2825/2796167/95d8c36b457a/pone.0008530.g005.jpg

相似文献

1
SNAI1 and SNAI2 are asymmetrically expressed at the 2-cell stage and become segregated to the TE in the mouse blastocyst.SNAI1 和 SNAI2 在 2 细胞期呈不对称表达,并在小鼠囊胚中分离到滋养外胚层。
PLoS One. 2009 Dec 31;4(12):e8530. doi: 10.1371/journal.pone.0008530.
2
Expression and distribution of the zinc finger protein, SNAI3, in mouse ovaries and pre-implantation embryos.锌指蛋白SNAI3在小鼠卵巢和植入前胚胎中的表达与分布
J Reprod Dev. 2018 Apr 13;64(2):179-186. doi: 10.1262/jrd.2017-088. Epub 2018 Feb 15.
3
Altered subcellular localization of transcription factor TEAD4 regulates first mammalian cell lineage commitment.转录因子 TEAD4 的亚细胞定位改变调节哺乳动物第一细胞谱系的决定。
Proc Natl Acad Sci U S A. 2012 May 8;109(19):7362-7. doi: 10.1073/pnas.1201595109. Epub 2012 Apr 23.
4
Maternal-zygotic knockout reveals a critical role of Cdx2 in the morula to blastocyst transition.母源-合子敲除揭示了Cdx2在桑椹胚向囊胚转变中的关键作用。
Dev Biol. 2015 Feb 15;398(2):147-52. doi: 10.1016/j.ydbio.2014.12.004. Epub 2014 Dec 13.
5
Roles of ERα during mouse trophectoderm lineage differentiation: revealed by antagonist and agonist of ERα.雌激素受体α(ERα)在小鼠滋养外胚层谱系分化中的作用:由ERα拮抗剂和激动剂揭示。
Dev Growth Differ. 2016 Apr;58(3):327-38. doi: 10.1111/dgd.12276. Epub 2016 Apr 1.
6
Notch and hippo converge on Cdx2 to specify the trophectoderm lineage in the mouse blastocyst.Notch信号通路和Hippo信号通路共同作用于Cdx2,以确定小鼠囊胚中的滋养外胚层谱系。
Dev Cell. 2014 Aug 25;30(4):410-22. doi: 10.1016/j.devcel.2014.06.019. Epub 2014 Aug 7.
7
Compensatory regulation of the Snai1 and Snai2 genes during chondrogenesis.软骨形成过程中 Snai1 和 Snai2 基因的补偿性调节。
J Bone Miner Res. 2013 Jun;28(6):1412-21. doi: 10.1002/jbmr.1871.
8
Enhancing developmental rate and quality of mouse single blastomeres into blastocysts using a microplatform.利用微平台提高小鼠单细胞发育为囊胚的速度和质量。
J Cell Physiol. 2018 Dec;233(12):9070-9076. doi: 10.1002/jcp.26879. Epub 2018 Jun 26.
9
Snail family transcription factors are implicated in thyroid carcinogenesis.蜗牛家族转录因子与甲状腺癌发生有关。
Am J Pathol. 2007 Sep;171(3):1037-46. doi: 10.2353/ajpath.2007.061211.
10
CDX2 is essential for cell proliferation and polarity in porcine blastocysts.CDX2对猪胚胎着床前胚胎的细胞增殖和极性至关重要。
Development. 2017 Apr 1;144(7):1296-1306. doi: 10.1242/dev.141085. Epub 2017 Feb 20.

引用本文的文献

1
A New Strategy for the Old Challenge of Thalidomide: Systems Biology Prioritization of Potential Immunomodulatory Drug (IMiD)-Targeted Transcription Factors.沙利度胺旧挑战的新策略:潜在免疫调节药物(IMiD)靶向转录因子的系统生物学优先级划分。
Int J Mol Sci. 2023 Jul 15;24(14):11515. doi: 10.3390/ijms241411515.
2
Differences in blastomere totipotency in 2-cell mouse embryos are a maternal trait mediated by asymmetric mRNA distribution.2 细胞期小鼠胚胎中卵裂球全能性的差异是一种母源性特征,由不对称的 mRNA 分布介导。
Mol Hum Reprod. 2019 Nov 30;25(11):729-744. doi: 10.1093/molehr/gaz051.
3
Identification of cancer biomarkers of prognostic value using specific gene regulatory networks (GRN): a novel role of RAD51AP1 for ovarian and lung cancers.

本文引用的文献

1
Genomic RNA profiling and the programme controlling preimplantation mammalian development.基因组RNA分析与控制哺乳动物植入前发育的程序
Mol Hum Reprod. 2008 Dec;14(12):691-701. doi: 10.1093/molehr/gan063. Epub 2008 Nov 29.
2
Formation of the embryonic-abembryonic axis of the mouse blastocyst: relationships between orientation of early cleavage divisions and pattern of symmetric/asymmetric divisions.小鼠囊胚胚胎-反胚胎轴的形成:早期卵裂分裂方向与对称/不对称分裂模式之间的关系。
Development. 2008 Mar;135(5):953-62. doi: 10.1242/dev.014316. Epub 2008 Jan 30.
3
Epithelial to mesenchymal transition: expression of the regulators snail, slug, and twist in pancreatic cancer.
利用特定基因调控网络(GRN)鉴定具有预后价值的癌症生物标志物:RAD51AP1 在卵巢癌和肺癌中的新作用。
Carcinogenesis. 2018 Mar 8;39(3):407-417. doi: 10.1093/carcin/bgx122.
4
Epithelial-mesenchymal transition (EMT): A biological process in the development, stem cell differentiation, and tumorigenesis.上皮-间充质转化(EMT):一种在发育、干细胞分化和肿瘤发生过程中的生物学过程。
J Cell Physiol. 2017 Dec;232(12):3261-3272. doi: 10.1002/jcp.25797. Epub 2017 Apr 10.
5
FARNA: knowledgebase of inferred functions of non-coding RNA transcripts.FARNA:非编码RNA转录本推断功能知识库。
Nucleic Acids Res. 2017 Mar 17;45(5):2838-2848. doi: 10.1093/nar/gkw973.
6
The Role of Maternal-Effect Genes in Mammalian Development: Are Mammalian Embryos Really an Exception?母源效应基因在哺乳动物发育中的作用:哺乳动物胚胎真的是例外吗?
Stem Cell Rev Rep. 2016 Jun;12(3):276-84. doi: 10.1007/s12015-016-9648-6.
7
Glycosyltransferase ST6GAL1 contributes to the regulation of pluripotency in human pluripotent stem cells.糖基转移酶ST6GAL1有助于调控人类多能干细胞的多能性。
Sci Rep. 2015 Aug 25;5:13317. doi: 10.1038/srep13317.
8
Slug is associated with poor survival in squamous cell carcinoma of the lung.Slug与肺鳞状细胞癌的不良生存率相关。
Int J Clin Exp Pathol. 2014 Aug 15;7(9):5846-54. eCollection 2014.
9
p38 MAPK regulates cavitation and tight junction function in the mouse blastocyst.p38 MAPK 调节小鼠囊胚的空化和紧密连接功能。
PLoS One. 2013 Apr 4;8(4):e59528. doi: 10.1371/journal.pone.0059528. Print 2013.
10
Ouabain stimulates a Na+/K+-ATPase-mediated SFK-activated signalling pathway that regulates tight junction function in the mouse blastocyst.哇巴因刺激 Na+/K+-ATPase 介导的 SFK 激活信号通路,调节小鼠囊胚中的紧密连接功能。
PLoS One. 2011;6(8):e23704. doi: 10.1371/journal.pone.0023704. Epub 2011 Aug 25.
上皮-间质转化:胰腺癌中调控因子蜗牛蛋白、蛞蝓蛋白和 Twist 的表达
Clin Cancer Res. 2007 Aug 15;13(16):4769-76. doi: 10.1158/1078-0432.CCR-06-2926.
4
Snail1 is involved in the renal epithelial-mesenchymal transition.蜗牛蛋白1参与肾上皮-间充质转化过程。
Biochem Biophys Res Commun. 2007 Oct 12;362(1):63-68. doi: 10.1016/j.bbrc.2007.07.146. Epub 2007 Aug 3.
5
Snail, Zeb and bHLH factors in tumour progression: an alliance against the epithelial phenotype?蜗牛、斑马和bHLH因子在肿瘤进展中的作用:对抗上皮表型的联盟?
Nat Rev Cancer. 2007 Jun;7(6):415-28. doi: 10.1038/nrc2131. Epub 2007 May 17.
6
Na/K-ATPase beta1 subunit expression is required for blastocyst formation and normal assembly of trophectoderm tight junction-associated proteins.囊胚形成及滋养外胚层紧密连接相关蛋白的正常组装需要钠钾ATP酶β1亚基的表达。
J Biol Chem. 2007 Apr 20;282(16):12127-34. doi: 10.1074/jbc.M700696200. Epub 2007 Feb 22.
7
Histone arginine methylation regulates pluripotency in the early mouse embryo.组蛋白精氨酸甲基化调控小鼠早期胚胎的多能性。
Nature. 2007 Jan 11;445(7124):214-8. doi: 10.1038/nature05458.
8
Snail2, a mediator of epithelial-mesenchymal transitions, expressed in progenitor cells of the developing endocrine pancreas.Snail2是上皮-间质转化的一种介质,在发育中的内分泌胰腺的祖细胞中表达。
Gene Expr Patterns. 2007 Feb;7(4):471-9. doi: 10.1016/j.modgep.2006.11.001. Epub 2006 Nov 11.
9
Cell and molecular regulation of the mouse blastocyst.小鼠囊胚的细胞与分子调控
Dev Dyn. 2006 Sep;235(9):2301-14. doi: 10.1002/dvdy.20844.
10
Expression of Snail protein in tumor-stroma interface.肿瘤-基质界面中Snail蛋白的表达
Oncogene. 2006 Aug 24;25(37):5134-44. doi: 10.1038/sj.onc.1209519. Epub 2006 Mar 27.