Suppr超能文献

人类肌肉干细胞的分子衰老与年轻化。

Molecular aging and rejuvenation of human muscle stem cells.

机构信息

Department of Bioengineering, University of California, Berkeley, Berkeley CA, USA.

出版信息

EMBO Mol Med. 2009 Nov;1(8-9):381-91. doi: 10.1002/emmm.200900045.

Abstract

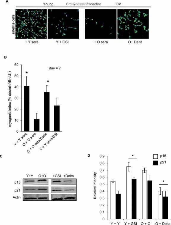
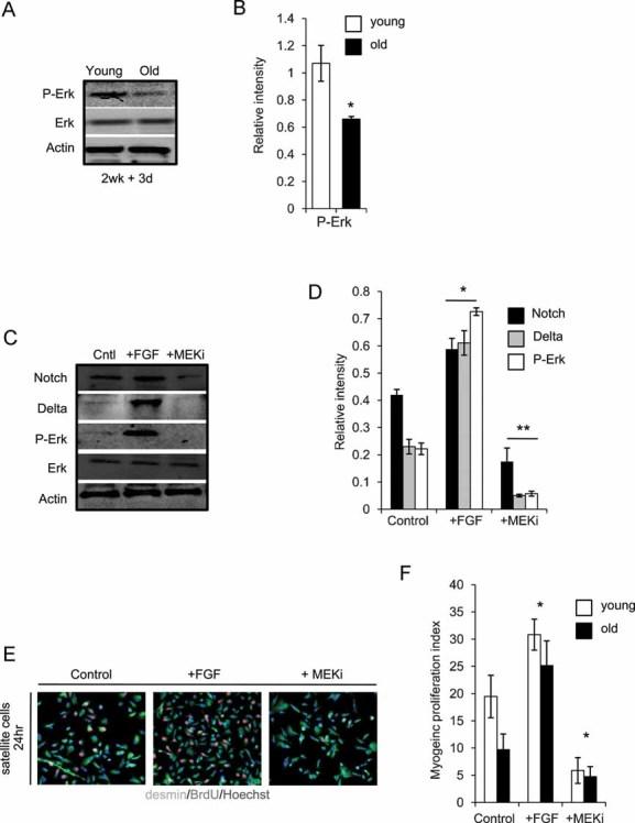
Very little remains known about the regulation of human organ stem cells (in general, and during the aging process), and most previous data were collected in short-lived rodents. We examined whether stem cell aging in rodents could be extrapolated to genetically and environmentally variable humans. Our findings establish key evolutionarily conserved mechanisms of human stem cell aging. We find that satellite cells are maintained in aged human skeletal muscle, but fail to activate in response to muscle attrition, due to diminished activation of Notch compounded by elevated transforming growth factor beta (TGF-beta)/phospho Smad3 (pSmad3). Furthermore, this work reveals that mitogen-activated protein kinase (MAPK)/phosphate extracellular signal-regulated kinase (pERK) signalling declines in human muscle with age, and is important for activating Notch in human muscle stem cells. This molecular understanding, combined with data that human satellite cells remain intrinsically young, introduced novel therapeutic targets. Indeed, activation of MAPK/Notch restored 'youthful' myogenic responses to satellite cells from 70-year-old humans, rendering them similar to cells from 20-year-old humans. These findings strongly suggest that aging of human muscle maintenance and repair can be reversed by 'youthful' calibration of specific molecular pathways.

摘要

关于人类器官干细胞(一般而言,以及在衰老过程中)的调控,我们知之甚少,而且大多数先前的数据都是在寿命较短的啮齿动物中收集的。我们研究了啮齿动物的干细胞衰老是否可以外推到具有遗传和环境差异的人类。我们的研究结果确立了人类干细胞衰老的关键进化保守机制。我们发现,卫星细胞在衰老的人类骨骼肌中得以维持,但由于 Notch 的激活受到抑制,同时转化生长因子β(TGF-β)/磷酸化 Smad3(pSmad3)水平升高,导致其无法响应肌肉耗损而激活。此外,这项研究揭示了有丝分裂原激活的蛋白激酶(MAPK)/磷酸化细胞外信号调节激酶(pERK)信号在人类肌肉中随年龄的增长而下降,并且对于激活人类肌肉干细胞中的 Notch 非常重要。这种分子理解,结合人类卫星细胞仍然具有内在的年轻性的研究数据,为我们引入了新的治疗靶点。事实上,MAPK/Notch 的激活恢复了来自 70 岁人类的卫星细胞的“年轻”的成肌反应,使其与 20 岁人类的细胞相似。这些发现强烈表明,通过特定分子途径的“年轻化”校准,可以逆转人类肌肉维持和修复的衰老。

https://cdn.ncbi.nlm.nih.gov/pmc/blobs/9b68/3378152/59e6bfceb5bb/emmm0001-0381-f1.jpg

文献AI研究员

20分钟写一篇综述,助力文献阅读效率提升50倍。

立即体验

用中文搜PubMed

大模型驱动的PubMed中文搜索引擎

马上搜索

文档翻译

学术文献翻译模型,支持多种主流文档格式。

立即体验