• 文献检索
  • 文档翻译
  • 深度研究
  • 学术资讯
  • Suppr Zotero 插件Zotero 插件
  • 邀请有礼
  • 套餐&价格
  • 历史记录
应用&插件
Suppr Zotero 插件Zotero 插件浏览器插件Mac 客户端Windows 客户端微信小程序
定价
高级版会员购买积分包购买API积分包
服务
文献检索文档翻译深度研究API 文档MCP 服务
关于我们
关于 Suppr公司介绍联系我们用户协议隐私条款
关注我们

Suppr 超能文献

核心技术专利:CN118964589B侵权必究
粤ICP备2023148730 号-1Suppr @ 2026

文献检索

告别复杂PubMed语法,用中文像聊天一样搜索,搜遍4000万医学文献。AI智能推荐,让科研检索更轻松。

立即免费搜索

文件翻译

保留排版,准确专业,支持PDF/Word/PPT等文件格式,支持 12+语言互译。

免费翻译文档

深度研究

AI帮你快速写综述,25分钟生成高质量综述,智能提取关键信息,辅助科研写作。

立即免费体验

光引发头痛加剧的神经机制。

A neural mechanism for exacerbation of headache by light.

机构信息

Department of Anesthesia, Boston, Massachusetts, USA.

出版信息

Nat Neurosci. 2010 Feb;13(2):239-45. doi: 10.1038/nn.2475. Epub 2010 Jan 10.

DOI:10.1038/nn.2475
PMID:20062053
原文链接:https://pmc.ncbi.nlm.nih.gov/articles/PMC2818758/
Abstract

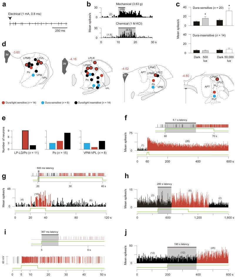
The perception of migraine headache, which is mediated by nociceptive signals transmitted from the cranial dura mater to the brain, is uniquely exacerbated by exposure to light. We found that exacerbation of migraine headache by light is prevalent among blind individuals who maintain non-image-forming photoregulation in the face of massive rod/cone degeneration. Using single-unit recording and neural tract tracing in the rat, we identified dura-sensitive neurons in the posterior thalamus whose activity was distinctly modulated by light and whose axons projected extensively across layers I-V of somatosensory, visual and associative cortices. The cell bodies and dendrites of such dura/light-sensitive neurons were apposed by axons originating from retinal ganglion cells (RGCs), predominantly from intrinsically photosensitive RGCs, the principle conduit of non-image-forming photoregulation. We propose that photoregulation of migraine headache is exerted by a non-image-forming retinal pathway that modulates the activity of dura-sensitive thalamocortical neurons.

摘要

偏头痛头痛的感知是由颅硬膜的伤害性信号传递到大脑介导的,其独特之处在于暴露于光线下会加剧。我们发现,在面对大量视杆/视锥细胞变性的情况下,盲人保持非成像光调节时,光会加剧偏头痛头痛。使用大鼠的单细胞记录和神经束追踪,我们在丘脑后发现了对硬脑膜敏感的神经元,其活动明显受到光的调节,其轴突广泛投射到感觉、视觉和联合皮层的 I-V 层。这种硬脑膜/光敏感神经元的细胞体和树突被来自视网膜神经节细胞(RGC)的轴突包围,主要来自内在光敏的 RGC,这是非成像光调节的主要途径。我们提出,偏头痛头痛的光调节是由调节硬脑膜敏感丘脑皮质神经元活动的非成像视网膜途径来实现的。

https://cdn.ncbi.nlm.nih.gov/pmc/blobs/558e/2818758/4c233cfff2cd/nihms165638f4.jpg
https://cdn.ncbi.nlm.nih.gov/pmc/blobs/558e/2818758/e26d8c1b95cc/nihms165638f1.jpg
https://cdn.ncbi.nlm.nih.gov/pmc/blobs/558e/2818758/7b9ed223275c/nihms165638f2.jpg
https://cdn.ncbi.nlm.nih.gov/pmc/blobs/558e/2818758/71cf0185c886/nihms165638f3.jpg
https://cdn.ncbi.nlm.nih.gov/pmc/blobs/558e/2818758/4c233cfff2cd/nihms165638f4.jpg
https://cdn.ncbi.nlm.nih.gov/pmc/blobs/558e/2818758/e26d8c1b95cc/nihms165638f1.jpg
https://cdn.ncbi.nlm.nih.gov/pmc/blobs/558e/2818758/7b9ed223275c/nihms165638f2.jpg
https://cdn.ncbi.nlm.nih.gov/pmc/blobs/558e/2818758/71cf0185c886/nihms165638f3.jpg
https://cdn.ncbi.nlm.nih.gov/pmc/blobs/558e/2818758/4c233cfff2cd/nihms165638f4.jpg

相似文献

1
A neural mechanism for exacerbation of headache by light.光引发头痛加剧的神经机制。
Nat Neurosci. 2010 Feb;13(2):239-45. doi: 10.1038/nn.2475. Epub 2010 Jan 10.
2
Neurobiology of Photophobia.光幻视的神经生物学
J Neuroophthalmol. 2019 Mar;39(1):94-102. doi: 10.1097/WNO.0000000000000766.
3
Shining a spotlight on headaches.聚焦头痛问题。
Nat Neurosci. 2010 Feb;13(2):150-1. doi: 10.1038/nn0210-150.
4
Migraine photophobia originating in cone-driven retinal pathways.偏头痛畏光症起源于视锥细胞驱动的视网膜通路。
Brain. 2016 Jul;139(Pt 7):1971-86. doi: 10.1093/brain/aww119. Epub 2016 May 17.
5
Current understanding of photophobia, visual networks and headaches.对畏光、视觉网络和头痛的现有认识。
Cephalalgia. 2019 Nov;39(13):1623-1634. doi: 10.1177/0333102418784750. Epub 2018 Jun 25.
6
Cortical projections of functionally identified thalamic trigeminovascular neurons: implications for migraine headache and its associated symptoms.功能鉴定的丘脑三叉血管神经元的皮质投射:偏头痛头痛及其相关症状的意义。
J Neurosci. 2011 Oct 5;31(40):14204-17. doi: 10.1523/JNEUROSCI.3285-11.2011.
7
Thalamic sensitization transforms localized pain into widespread allodynia.丘脑敏化将局部疼痛转化为广泛的触诱发痛。
Ann Neurol. 2010 Jul;68(1):81-91. doi: 10.1002/ana.21994.
8
Non-Trigeminal Nociceptive Innervation of the Posterior Dura: Implications to Occipital Headache.后颅非三叉神经非伤害性神经支配:对枕部头痛的影响。
J Neurosci. 2019 Mar 6;39(10):1867-1880. doi: 10.1523/JNEUROSCI.2153-18.2018. Epub 2019 Jan 8.
9
Neurobiology of the regenerating retina and its functional reconnection with the brain by means of peripheral nerve transplants in adult rats.成年大鼠视网膜再生的神经生物学及其通过外周神经移植与大脑的功能重新连接
Surv Ophthalmol. 1997 Nov;42 Suppl 1:S5-26. doi: 10.1016/s0039-6257(97)80024-0.
10
Increased Amplitude of Thalamocortical Low-Frequency Oscillations in Patients with Migraine.偏头痛患者丘脑皮质低频振荡幅度增加
J Neurosci. 2016 Jul 27;36(30):8026-36. doi: 10.1523/JNEUROSCI.1038-16.2016.

引用本文的文献

1
Unmasking Photophobia and Blepharospasm Mechanisms: The Role of Optic Chiasm and Trigeminal Nerve Compression in a Giant Pituitary Adenoma Case.揭开畏光和眼睑痉挛机制:视交叉和三叉神经受压在一例巨大垂体腺瘤病例中的作用
Cureus. 2025 Aug 27;17(8):e91148. doi: 10.7759/cureus.91148. eCollection 2025 Aug.
2
Neural signature of chronic migraine mice model and related photophobia in the primary visual cortex.慢性偏头痛小鼠模型及相关畏光在初级视觉皮层中的神经特征
J Headache Pain. 2025 Aug 12;26(1):182. doi: 10.1186/s10194-025-02123-y.
3
Shared neural signatures of photophobia in migraine and post-traumatic headache: a task-based fMRI study.

本文引用的文献

1
Melanopsin cells are the principal conduits for rod-cone input to non-image-forming vision.黑视蛋白细胞是视杆视锥细胞向非成像视觉输入信息的主要通道。
Nature. 2008 May 1;453(7191):102-5. doi: 10.1038/nature06829. Epub 2008 Apr 23.
2
Synaptic influences on rat ganglion-cell photoreceptors.突触对大鼠神经节细胞光感受器的影响。
J Physiol. 2007 Jul 1;582(Pt 1):279-96. doi: 10.1113/jphysiol.2007.133751. Epub 2007 May 17.
3
Phototransduction in ganglion-cell photoreceptors.神经节细胞光感受器中的光转导。
偏头痛和创伤后头痛中畏光的共享神经特征:一项基于任务的功能磁共振成像研究。
J Headache Pain. 2025 Jul 3;26(1):154. doi: 10.1186/s10194-025-02088-y.
4
Heightened visual light sensitivity discomfort measured by the ocular photosensitivity analyzer is associated with chronic ocular pain.通过眼部光敏分析仪测量的视觉光敏感度不适加剧与慢性眼痛相关。
Ocul Surf. 2025 Jun 19;38:64-71. doi: 10.1016/j.jtos.2025.06.007.
5
The mysterious link between migraine aura and migraine headache.偏头痛先兆与偏头痛头痛之间的神秘联系。
PLoS Biol. 2025 Jun 11;23(6):e3003168. doi: 10.1371/journal.pbio.3003168. eCollection 2025 Jun.
6
Role of posterior medial thalamus in the modulation of striatal circuitry and choice behavior.丘脑后内侧在纹状体神经回路调节及选择行为中的作用。
Elife. 2025 May 13;13:RP98563. doi: 10.7554/eLife.98563.
7
Evidence for brain glial activity in chronic migraine patients: a [C] PBR28 PET/MR study.慢性偏头痛患者脑胶质细胞活动的证据:一项[C]PBR28正电子发射断层扫描/磁共振成像研究。
Eur J Nucl Med Mol Imaging. 2025 May 6. doi: 10.1007/s00259-025-07282-3.
8
Neural signatures of extreme sensitivities to light: cortical markers in hypersensitive and hyposensitive individuals via EEG.对光极度敏感的神经特征:通过脑电图检测超敏和低敏个体的皮层标志物
Front Neurosci. 2025 Mar 10;19:1542154. doi: 10.3389/fnins.2025.1542154. eCollection 2025.
9
Light-eye-body axis: exploring the network from retinal illumination to systemic regulation.光眼-身体轴:探索从视网膜光照到全身调节的网络。
Theranostics. 2025 Jan 2;15(4):1496-1523. doi: 10.7150/thno.106589. eCollection 2025.
10
Abnormal visual cortex activity using functional magnetic resonance imaging in treatment resistant photophobia in Friedreich Ataxia.使用功能磁共振成像检测弗里德赖希共济失调中难治性畏光症患者的视觉皮层异常活动。
Am J Ophthalmol Case Rep. 2024 Nov 6;36:102213. doi: 10.1016/j.ajoc.2024.102213. eCollection 2024 Dec.
Pflugers Arch. 2007 Aug;454(5):849-55. doi: 10.1007/s00424-007-0242-2. Epub 2007 Mar 10.
4
Central projections of melanopsin-expressing retinal ganglion cells in the mouse.小鼠中表达黑视蛋白的视网膜神经节细胞的中枢投射。
J Comp Neurol. 2006 Jul 20;497(3):326-49. doi: 10.1002/cne.20970.
5
Physiologic diversity and development of intrinsically photosensitive retinal ganglion cells.内在光敏性视网膜神经节细胞的生理多样性与发育
Neuron. 2005 Dec 22;48(6):987-99. doi: 10.1016/j.neuron.2005.09.031.
6
Melanopsin-expressing ganglion cells in primate retina signal colour and irradiance and project to the LGN.灵长类视网膜中表达黑视蛋白的神经节细胞可感知颜色和辐照度,并投射至外侧膝状体。
Nature. 2005 Feb 17;433(7027):749-54. doi: 10.1038/nature03387.
7
Melanopsin is expressed in PACAP-containing retinal ganglion cells of the human retinohypothalamic tract.黑视蛋白在人视网膜下丘脑束中含促肾上腺皮质激素释放激素的视网膜神经节细胞中表达。
Invest Ophthalmol Vis Sci. 2004 Nov;45(11):4202-9. doi: 10.1167/iovs.04-0313.
8
Target areas innervated by PACAP-immunoreactive retinal ganglion cells.由促肾上腺皮质激素释放激素免疫反应性视网膜神经节细胞支配的目标区域。
Cell Tissue Res. 2004 Apr;316(1):99-113. doi: 10.1007/s00441-004-0858-x. Epub 2004 Feb 26.
9
The International Classification of Headache Disorders: 2nd edition.《国际头痛疾病分类:第二版》
Cephalalgia. 2004;24 Suppl 1:9-160. doi: 10.1111/j.1468-2982.2003.00824.x.
10
Photophobia: mechanism and implications.畏光:机制与影响
Am J Ophthalmol. 1951 Sep;34(9):1294-1300. doi: 10.1016/0002-9394(51)91866-1.