Suppr超能文献

人类非整倍体细胞的增殖受到依赖 p53 的机制的限制。

Proliferation of aneuploid human cells is limited by a p53-dependent mechanism.

机构信息

Department of Biochemistry, Dartmouth Medical School, Hanover, NH 03755, USA.

出版信息

J Cell Biol. 2010 Feb 8;188(3):369-81. doi: 10.1083/jcb.200905057. Epub 2010 Feb 1.

Abstract

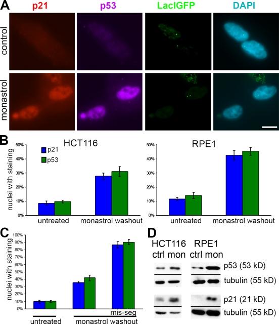
Most solid tumors are aneuploid, and it has been proposed that aneuploidy is the consequence of an elevated rate of chromosome missegregation in a process called chromosomal instability (CIN). However, the relationship of aneuploidy and CIN is unclear because the proliferation of cultured diploid cells is compromised by chromosome missegregation. The mechanism for this intolerance of nondiploid genomes is unknown. In this study, we show that in otherwise diploid human cells, chromosome missegregation causes a cell cycle delay with nuclear accumulation of the tumor suppressor p53 and the cyclin kinase inhibitor p21. Deletion of the p53 gene permits the accumulation of nondiploid cells such that CIN generates cells with aneuploid genomes that resemble many human tumors. Thus, the p53 pathway plays an important role in limiting the propagation of aneuploid human cells in culture to preserve the diploid karyotype of the population. These data fit with the concordance of aneuploidy and disruption of the p53 pathway in many tumors, but the presence of aneuploid cells in some normal human and mouse tissues indicates that there are known exceptions to the involvement of p53 in aneuploid cells and that tissue context may be important in how cells respond to aneuploidy.

摘要

大多数实体瘤都是非整倍体的,有人提出,非整倍体是由于染色体不稳定(CIN)过程中染色体错误分离率升高的结果。然而,非整倍体和 CIN 之间的关系尚不清楚,因为培养的二倍体细胞的增殖受到染色体错误分离的影响。这种对非整倍体基因组不宽容的机制尚不清楚。在这项研究中,我们表明,在其他方面为二倍体的人类细胞中,染色体错误分离导致细胞周期延迟,肿瘤抑制因子 p53 和细胞周期蛋白激酶抑制剂 p21 在核内积累。p53 基因的缺失允许非整倍体细胞的积累,从而使 CIN 产生具有类似于许多人类肿瘤的非整倍体基因组的细胞。因此,p53 途径在限制非整倍体人类细胞在培养中的增殖以维持群体的二倍体核型方面起着重要作用。这些数据与许多肿瘤中存在非整倍体和 p53 途径的破坏一致,但一些正常的人类和小鼠组织中存在非整倍体细胞表明,p53 参与非整倍体细胞的情况存在已知的例外,并且组织背景可能对细胞对非整倍体的反应很重要。

https://cdn.ncbi.nlm.nih.gov/pmc/blobs/a4a0/2819684/6f4a8fe5bffd/JCB_200905057_RGB_Fig1.jpg

文献检索

告别复杂PubMed语法,用中文像聊天一样搜索,搜遍4000万医学文献。AI智能推荐,让科研检索更轻松。

立即免费搜索

文件翻译

保留排版,准确专业,支持PDF/Word/PPT等文件格式,支持 12+语言互译。

免费翻译文档

深度研究

AI帮你快速写综述,25分钟生成高质量综述,智能提取关键信息,辅助科研写作。

立即免费体验