Suppr超能文献

PINK1 在功能失调的线粒体上选择性地稳定,以激活 Parkin。

PINK1 is selectively stabilized on impaired mitochondria to activate Parkin.

机构信息

Biochemistry Section, Surgical Neurology Branch, National Institute of Neurological Disorders and Stroke, National Institutes of Health, Bethesda, Maryland, USA.

出版信息

PLoS Biol. 2010 Jan 26;8(1):e1000298. doi: 10.1371/journal.pbio.1000298.

Abstract

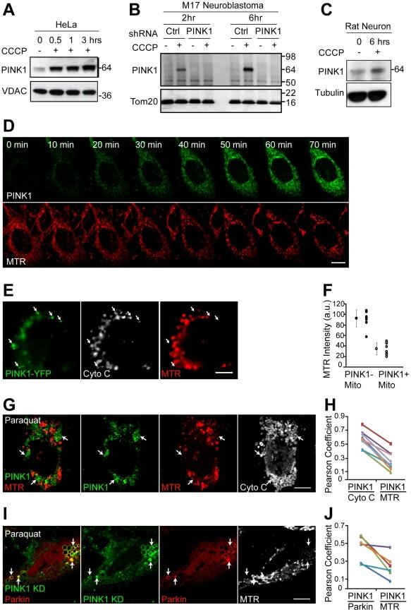
Loss-of-function mutations in PINK1 and Parkin cause parkinsonism in humans and mitochondrial dysfunction in model organisms. Parkin is selectively recruited from the cytosol to damaged mitochondria to trigger their autophagy. How Parkin recognizes damaged mitochondria, however, is unknown. Here, we show that expression of PINK1 on individual mitochondria is regulated by voltage-dependent proteolysis to maintain low levels of PINK1 on healthy, polarized mitochondria, while facilitating the rapid accumulation of PINK1 on mitochondria that sustain damage. PINK1 accumulation on mitochondria is both necessary and sufficient for Parkin recruitment to mitochondria, and disease-causing mutations in PINK1 and Parkin disrupt Parkin recruitment and Parkin-induced mitophagy at distinct steps. These findings provide a biochemical explanation for the genetic epistasis between PINK1 and Parkin in Drosophila melanogaster. In addition, they support a novel model for the negative selection of damaged mitochondria, in which PINK1 signals mitochondrial dysfunction to Parkin, and Parkin promotes their elimination.

摘要

PINK1 和 Parkin 的功能丧失突变会导致人类帕金森病和模型生物中线粒体功能障碍。Parkin 从细胞质中被选择性招募到受损的线粒体,以触发它们的自噬。然而,Parkin 如何识别受损的线粒体尚不清楚。在这里,我们表明,单个线粒体上 PINK1 的表达受电压依赖性蛋白水解调节,以维持健康、极化线粒体上低水平的 PINK1,同时促进损伤持续的线粒体上 PINK1 的快速积累。线粒体上 PINK1 的积累对于 Parkin 向线粒体的招募是必需和充分的,PINK1 和 Parkin 的致病突变会在不同的步骤中断 Parkin 的招募和 Parkin 诱导的线粒体自噬。这些发现为果蝇中 PINK1 和 Parkin 之间的遗传上位性提供了生化解释。此外,它们支持一种新的受损线粒体负选择模型,其中 PINK1 向 Parkin 发出线粒体功能障碍的信号,而 Parkin 则促进其消除。

https://cdn.ncbi.nlm.nih.gov/pmc/blobs/a540/2811155/b26098b25042/pbio.1000298.g001.jpg

文献检索

告别复杂PubMed语法,用中文像聊天一样搜索,搜遍4000万医学文献。AI智能推荐,让科研检索更轻松。

立即免费搜索

文件翻译

保留排版,准确专业,支持PDF/Word/PPT等文件格式,支持 12+语言互译。

免费翻译文档

深度研究

AI帮你快速写综述,25分钟生成高质量综述,智能提取关键信息,辅助科研写作。

立即免费体验