Department of Immunology, Genentech, South San Francisco, CA 94080, USA.
J Exp Med. 2010 Feb 15;207(2):281-90. doi: 10.1084/jem.20091509. Epub 2010 Feb 8.
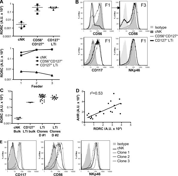
Lymphoid tissue inducer (LTi) cells are required for lymph node formation during fetal development, and recent evidence implies a role in mucosal immunity in the adult. LTi cells share some phenotypic features of conventional natural killer (NK; cNK) cells; however, little is known to date about the relationship between these two cell types. We show that lineage(-) (Lin(-)) CD127(+)RORC(+) LTi-like cells in human tonsil are precursors to CD56(+)CD127(+)RORC(+)NKp46(+) cells, which together comprise a stable RORC(+) lineage. We find that LTi-like cells and their CD56(+) progeny can be expanded and cloned ex vivo without loss of function and without conversion into cNK cells. Clonal analysis reveals heterogeneity of cytokine production within the CD127(+) LTi-like population. Furthermore, we identify within the tonsil a cNK precursor population that is characterized as Lin(-)CD117(+)CD161(+)CD127(-) cells. Overall, we propose that CD127(+)RORC(+) cells, although they share some characteristics with cNK cells, represent a functionally and developmentally distinct lineage.
淋巴组织诱导(LTi)细胞是胎儿发育过程中淋巴结形成所必需的,最近的证据表明它们在成人黏膜免疫中起作用。LTi 细胞具有传统自然杀伤(NK;cNK)细胞的一些表型特征;然而,迄今为止,人们对这两种细胞类型之间的关系知之甚少。我们表明,人扁桃体中的谱系(Lin)(-)CD127(+)RORC(+)LTi 样细胞是 CD56(+)CD127(+)RORC(+)NKp46(+)细胞的前体,它们共同构成一个稳定的 RORC(+)谱系。我们发现,LTi 样细胞及其 CD56(+)后代可以在不丧失功能且不转化为 cNK 细胞的情况下进行体外扩增和克隆。克隆分析显示 CD127(+)LTi 样群体中细胞因子产生存在异质性。此外,我们在扁桃体中鉴定出一种 cNK 前体群体,其特征为 Lin(-)CD117(+)CD161(+)CD127(-)细胞。总的来说,我们提出 CD127(+)RORC(+)细胞虽然与 cNK 细胞具有一些共同特征,但代表了一种功能和发育上不同的谱系。