• 文献检索
  • 文档翻译
  • 深度研究
  • 学术资讯
  • Suppr Zotero 插件Zotero 插件
  • 邀请有礼
  • 套餐&价格
  • 历史记录
应用&插件
Suppr Zotero 插件Zotero 插件浏览器插件Mac 客户端Windows 客户端微信小程序
定价
高级版会员购买积分包购买API积分包
服务
文献检索文档翻译深度研究API 文档MCP 服务
关于我们
关于 Suppr公司介绍联系我们用户协议隐私条款
关注我们

Suppr 超能文献

核心技术专利:CN118964589B侵权必究
粤ICP备2023148730 号-1Suppr @ 2026

文献检索

告别复杂PubMed语法,用中文像聊天一样搜索,搜遍4000万医学文献。AI智能推荐,让科研检索更轻松。

立即免费搜索

文件翻译

保留排版,准确专业,支持PDF/Word/PPT等文件格式,支持 12+语言互译。

免费翻译文档

深度研究

AI帮你快速写综述,25分钟生成高质量综述,智能提取关键信息,辅助科研写作。

立即免费体验

核孔复合体蛋白 Nup98 可在细胞质中穿梭,并作为 CRM1 依赖性蛋白输出的辅助因子。

The mobile FG nucleoporin Nup98 is a cofactor for Crm1-dependent protein export.

机构信息

Department of Biochemistry, Graduate School of Medicine, Osaka University, Osaka 565-0871, Japan.

出版信息

Mol Biol Cell. 2010 Jun 1;21(11):1885-96. doi: 10.1091/mbc.e09-12-1041. Epub 2010 Apr 7.

DOI:10.1091/mbc.e09-12-1041
PMID:20375145
原文链接:https://pmc.ncbi.nlm.nih.gov/articles/PMC2877646/
Abstract

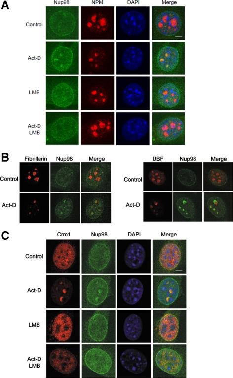
Nup98 is a mobile nucleoporin that forms distinct dots in the nucleus, and, although a role for Nup98 in nuclear transport has been suggested, its precise function remains unclear. Here, we show that Nup98 plays an important role in Crm1-mediated nuclear protein export. Nuclear, but not cytoplasmic, dots of EGFP-tagged Nup98 disappeared rapidly after cell treatment with leptomycin B, a specific inhibitor of the nuclear export receptor, Crm1. Mutational analysis demonstrated that Nup98 physically and functionally interacts with Crm1 in a RanGTP-dependent manner through its N-terminal phenylalanine-glycine (FG) repeat region. Moreover, the activity of the Nup98-Crm1 complex was modulated by RanBP3, a known cofactor for Crm1-mediated nuclear export. Finally, cytoplasmic microinjection of anti-Nup98 inhibited the Crm1-dependent nuclear export of proteins, concomitant with the accumulation of anti-Nup98 in the nucleus. These results clearly demonstrate that Nup98 functions as a novel shuttling cofactor for Crm1-mediated nuclear export in conjunction with RanBP3.

摘要

Nup98 是一种可移动的核孔蛋白,在核内形成明显的小点。虽然已经有人提出 Nup98 在核转运中发挥作用,但它的确切功能仍不清楚。在这里,我们表明 Nup98 在 Crm1 介导的核蛋白输出中发挥重要作用。细胞用莱普霉素 B 处理后,核内(而非细胞质内)的 EGFP 标记的 Nup98 点迅速消失,莱普霉素 B 是核输出受体 Crm1 的特异性抑制剂。突变分析表明,Nup98 通过其 N 端苯丙氨酸-甘氨酸(FG)重复区以 RanGTP 依赖性的方式与 Crm1 发生物理和功能相互作用。此外,RanBP3 调节 Nup98-Crm1 复合物的活性,RanBP3 是 Crm1 介导的核输出的已知共因子。最后,细胞质内微注射抗 Nup98 抑制了 Crm1 依赖性的核蛋白输出,同时抗 Nup98 在核内积累。这些结果清楚地表明,Nup98 作为一种新型穿梭共因子,与 RanBP3 一起参与 Crm1 介导的核输出。

https://cdn.ncbi.nlm.nih.gov/pmc/blobs/9772/2877646/24b7873f2875/zmk0111094600009.jpg
https://cdn.ncbi.nlm.nih.gov/pmc/blobs/9772/2877646/ff768261adc5/zmk0111094600001.jpg
https://cdn.ncbi.nlm.nih.gov/pmc/blobs/9772/2877646/64b99cd32b83/zmk0111094600002.jpg
https://cdn.ncbi.nlm.nih.gov/pmc/blobs/9772/2877646/08d2edde1eed/zmk0111094600003.jpg
https://cdn.ncbi.nlm.nih.gov/pmc/blobs/9772/2877646/77985b47627d/zmk0111094600004.jpg
https://cdn.ncbi.nlm.nih.gov/pmc/blobs/9772/2877646/accae8c7827f/zmk0111094600005.jpg
https://cdn.ncbi.nlm.nih.gov/pmc/blobs/9772/2877646/ec2ca97c1c08/zmk0111094600006.jpg
https://cdn.ncbi.nlm.nih.gov/pmc/blobs/9772/2877646/733ba552d190/zmk0111094600007.jpg
https://cdn.ncbi.nlm.nih.gov/pmc/blobs/9772/2877646/514b17146dc6/zmk0111094600008.jpg
https://cdn.ncbi.nlm.nih.gov/pmc/blobs/9772/2877646/24b7873f2875/zmk0111094600009.jpg
https://cdn.ncbi.nlm.nih.gov/pmc/blobs/9772/2877646/ff768261adc5/zmk0111094600001.jpg
https://cdn.ncbi.nlm.nih.gov/pmc/blobs/9772/2877646/64b99cd32b83/zmk0111094600002.jpg
https://cdn.ncbi.nlm.nih.gov/pmc/blobs/9772/2877646/08d2edde1eed/zmk0111094600003.jpg
https://cdn.ncbi.nlm.nih.gov/pmc/blobs/9772/2877646/77985b47627d/zmk0111094600004.jpg
https://cdn.ncbi.nlm.nih.gov/pmc/blobs/9772/2877646/accae8c7827f/zmk0111094600005.jpg
https://cdn.ncbi.nlm.nih.gov/pmc/blobs/9772/2877646/ec2ca97c1c08/zmk0111094600006.jpg
https://cdn.ncbi.nlm.nih.gov/pmc/blobs/9772/2877646/733ba552d190/zmk0111094600007.jpg
https://cdn.ncbi.nlm.nih.gov/pmc/blobs/9772/2877646/514b17146dc6/zmk0111094600008.jpg
https://cdn.ncbi.nlm.nih.gov/pmc/blobs/9772/2877646/24b7873f2875/zmk0111094600009.jpg

相似文献

1
The mobile FG nucleoporin Nup98 is a cofactor for Crm1-dependent protein export.核孔复合体蛋白 Nup98 可在细胞质中穿梭,并作为 CRM1 依赖性蛋白输出的辅助因子。
Mol Biol Cell. 2010 Jun 1;21(11):1885-96. doi: 10.1091/mbc.e09-12-1041. Epub 2010 Apr 7.
2
Inhibition of CRM1-mediated nuclear export of transcription factors by leukemogenic NUP98 fusion proteins.白血病致癌融合蛋白抑制转录因子的 CRM1 介导的核输出。
J Biol Chem. 2010 May 21;285(21):16248-57. doi: 10.1074/jbc.M109.048785. Epub 2010 Mar 16.
3
The nucleoporin-like protein NLP1 (hCG1) promotes CRM1-dependent nuclear protein export.核孔蛋白样蛋白 NLP1(hCG1)促进 CRM1 依赖性核蛋白输出。
J Cell Sci. 2012 Jan 1;125(Pt 1):144-54. doi: 10.1242/jcs.090316. Epub 2012 Jan 16.
4
Several phenylalanine-glycine motives in the nucleoporin Nup214 are essential for binding of the nuclear export receptor CRM1.核孔蛋白 Nup214 中的几个苯丙氨酸-甘氨酸基序对于核输出受体 CRM1 的结合是必不可少的。
J Biol Chem. 2013 Feb 8;288(6):3952-63. doi: 10.1074/jbc.M112.433243. Epub 2012 Dec 21.
5
Kinetic and molecular analysis of nuclear export factor CRM1 association with its cargo in vivo.核输出因子CRM1与其货物在体内结合的动力学和分子分析。
Mol Cell Biol. 2005 Jan;25(2):728-39. doi: 10.1128/MCB.25.2.728-739.2005.
6
RanBP3 influences interactions between CRM1 and its nuclear protein export substrates.RanBP3影响CRM1与其核蛋白输出底物之间的相互作用。
EMBO Rep. 2001 Oct;2(10):926-32. doi: 10.1093/embo-reports/kve200. Epub 2001 Sep 24.
7
Supraphysiological nuclear export signals bind CRM1 independently of RanGTP and arrest at Nup358.超生理核输出信号独立于RanGTP结合CRM1并在Nup358处阻滞。
EMBO J. 2004 Sep 15;23(18):3643-52. doi: 10.1038/sj.emboj.7600370. Epub 2004 Aug 26.
8
Crm1 is a mitotic effector of Ran-GTP in somatic cells.Crm1是体细胞中Ran-GTP的有丝分裂效应因子。
Nat Cell Biol. 2005 Jun;7(6):626-32. doi: 10.1038/ncb1263.
9
Structural and Functional Characterization of CRM1-Nup214 Interactions Reveals Multiple FG-Binding Sites Involved in Nuclear Export.CRM1与核孔蛋白214相互作用的结构与功能表征揭示了参与核输出的多个FG结合位点。
Cell Rep. 2015 Oct 27;13(4):690-702. doi: 10.1016/j.celrep.2015.09.042. Epub 2015 Oct 17.
10
Insights into the function of the CRM1 cofactor RanBP3 from the structure of its Ran-binding domain.从其 Ran 结合域的结构深入了解 CRM1 辅助因子 RanBP3 的功能。
PLoS One. 2011 Feb 25;6(2):e17011. doi: 10.1371/journal.pone.0017011.

引用本文的文献

1
Promising activity of Selinexor in the treatment of a patient with refractory NUP98-NSD1+/FLT3-ITD + acute myeloid leukemia.塞利尼索治疗1例难治性NUP98-NSD1+/FLT3-ITD+急性髓系白血病患者显示出有前景的活性。
Ann Hematol. 2025 Apr;104(4):2545-2549. doi: 10.1007/s00277-025-06312-2. Epub 2025 Mar 18.
2
Nuclear pore and nucleocytoplasmic transport impairment in oxidative stress-induced neurodegeneration: relevance to molecular mechanisms in Pathogenesis of Parkinson's and other related neurodegenerative diseases.氧化应激诱导的神经退行性变中的核孔和核质转运障碍:与帕金森病等相关神经退行性疾病发病机制中的分子机制的相关性。
Mol Neurodegener. 2024 Nov 23;19(1):87. doi: 10.1186/s13024-024-00774-0.
3

本文引用的文献

1
Two distinct repeat sequences of Nup98 nucleoporins characterize dual nuclei in the binucleated ciliate tetrahymena.核孔蛋白Nup98的两种不同重复序列表征双核纤毛虫四膜虫中的双核。
Curr Biol. 2009 May 26;19(10):843-7. doi: 10.1016/j.cub.2009.03.055. Epub 2009 Apr 16.
2
A saturated FG-repeat hydrogel can reproduce the permeability properties of nuclear pore complexes.一种饱和的FG重复序列水凝胶能够重现核孔复合体的通透特性。
Cell. 2007 Aug 10;130(3):512-23. doi: 10.1016/j.cell.2007.06.024.
3
Active genes at the nuclear pore complex.核孔复合体处的活跃基因。
NUP98 oncofusions in myeloid malignancies: An update on molecular mechanisms and therapeutic opportunities.
髓系恶性肿瘤中的NUP98致癌融合:分子机制与治疗机会的最新进展
Hemasphere. 2024 Sep 25;8(9):e70013. doi: 10.1002/hem3.70013. eCollection 2024 Sep.
4
NUP98 and RAE1 sustain progenitor function through HDAC-dependent chromatin targeting to escape from nucleolar localization.NUP98 和 RAE1 通过依赖于组蛋白去乙酰化酶的染色质靶向来维持祖细胞功能,从而逃避核仁定位。
Commun Biol. 2023 Jun 23;6(1):664. doi: 10.1038/s42003-023-05043-2.
5
MOZ/ENL complex is a recruiting factor of leukemic AF10 fusion proteins.MOZ/ENL 复合物是白血病 AF10 融合蛋白的募集因子。
Nat Commun. 2023 Apr 8;14(1):1979. doi: 10.1038/s41467-023-37712-5.
6
Proteomic elucidation of the targets and primary functions of the picornavirus 2A protease.解析微小核糖核酸病毒 2A 蛋白酶的靶标和主要功能的蛋白质组学方法。
J Biol Chem. 2022 Jun;298(6):101882. doi: 10.1016/j.jbc.2022.101882. Epub 2022 Mar 31.
7
The Retinoblastoma Tumor Suppressor Is Required for the NUP98-HOXA9-Induced Aberrant Nuclear Envelope Phenotype.视网膜母细胞瘤肿瘤抑制因子是 NUP98-HOXA9 诱导的异常核膜表型所必需的。
Cells. 2021 Oct 22;10(11):2851. doi: 10.3390/cells10112851.
8
Measuring and Interpreting Nuclear Transport in Neurodegenerative Disease-The Example of C9orf72 ALS.测量和解读神经退行性疾病中的核转运——以 C9orf72 ALS 为例。
Int J Mol Sci. 2021 Aug 26;22(17):9217. doi: 10.3390/ijms22179217.
9
Novel modulators of p53-signaling encoded by unknown genes of emerging viruses.新兴病毒中未知基因编码的 p53 信号新型调节剂。
PLoS Pathog. 2021 Jan 7;17(1):e1009033. doi: 10.1371/journal.ppat.1009033. eCollection 2021 Jan.
10
Mechanistic insights and potential therapeutic approaches for NUP98-rearranged hematologic malignancies.NUP98 重排血液系统恶性肿瘤的机制见解和潜在治疗方法。
Blood. 2020 Nov 12;136(20):2275-2289. doi: 10.1182/blood.2020007093.
Curr Opin Cell Biol. 2007 Jun;19(3):305-10. doi: 10.1016/j.ceb.2007.04.012. Epub 2007 Apr 27.
4
Transcriptional regulation at the nuclear pore complex.核孔复合体处的转录调控。
Curr Opin Genet Dev. 2007 Apr;17(2):100-6. doi: 10.1016/j.gde.2007.02.005. Epub 2007 Feb 20.
5
Enforced expression of NUP98-HOXA9 in human CD34(+) cells enhances stem cell proliferation.在人类CD34(+)细胞中强制表达NUP98-HOXA9可增强干细胞增殖。
Cancer Res. 2006 Dec 15;66(24):11781-91. doi: 10.1158/0008-5472.CAN-06-0706.
6
ELYS is a dual nucleoporin/kinetochore protein required for nuclear pore assembly and proper cell division.ELYS是一种双功能核孔蛋白/动粒蛋白,是核孔组装和正常细胞分裂所必需的。
Proc Natl Acad Sci U S A. 2006 Nov 21;103(47):17801-6. doi: 10.1073/pnas.0608484103. Epub 2006 Nov 10.
7
Ran at kinetochores.在动粒处运行。
Biochem Soc Trans. 2006 Nov;34(Pt 5):711-5. doi: 10.1042/BST0340711.
8
NUP98-HOXA9 induces long-term proliferation and blocks differentiation of primary human CD34+ hematopoietic cells.NUP98-HOXA9诱导原代人CD34+造血细胞长期增殖并阻断其分化。
Cancer Res. 2006 Jul 1;66(13):6628-37. doi: 10.1158/0008-5472.CAN-06-0458.
9
Dynamic nuclear pore complexes: life on the edge.动态核孔复合体:边缘上的生命
Cell. 2006 Jun 16;125(6):1041-53. doi: 10.1016/j.cell.2006.05.027.
10
Functional analysis of nuclear pore complex protein Nup62/p62 using monoclonal antibodies.利用单克隆抗体对核孔复合体蛋白Nup62/p62进行功能分析。
Hybridoma (Larchmt). 2006 Apr;25(2):51-9. doi: 10.1089/hyb.2006.25.51.