State Key Laboratory of Plant Genomics and National Center for Plant Gene Research, Institute of Genetics and Developmental Biology, Chinese Academy of Sciences, Beijing 100101, China.
State Key Laboratory of Rice Biology, China National Rice Research Institute, Chinese Academy of Agricultural Sciences, Hangzhou 310006, China.
Plant J. 2010 Jul;63(2):312-328. doi: 10.1111/j.1365-313X.2010.04238.x. Epub 2010 Apr 26.
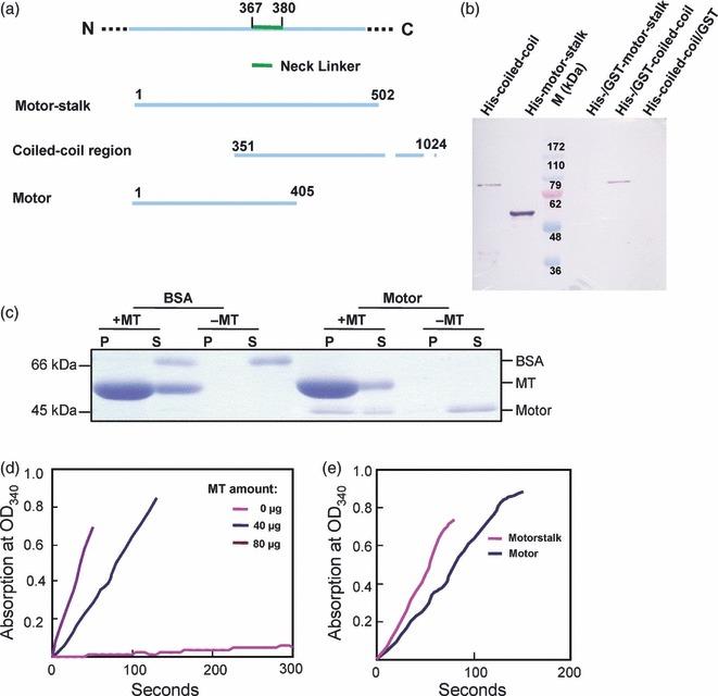
Kinesins are encoded by a large gene family involved in many basic processes of plant development. However, the number of functionally identified kinesins in rice is very limited. Here, we report the functional characterization of Brittle Culm12 (BC12), a gene encoding a kinesin-4 protein. bc12 mutants display dwarfism resulting from a significant reduction in cell number and brittleness due to an alteration in cellulose microfibril orientation and wall composition. BC12 is expressed mainly in tissues undergoing cell division and secondary wall thickening. In vitro biochemical analyses verified BC12 as an authentic motor protein. This protein was present in both the nucleus and cytoplasm and associated with microtubule arrays during cell division. Mitotic microtubule array comparison, flow cytometric analysis and expression assays of cyclin-dependent kinase (CDK) complexes in root-tip cells showed that cell-cycle progression is affected in bc12 mutants. BC12 is very probably regulated by CDKA;3 based on yeast two-hybrid and microarray data. Therefore, BC12 functions as a dual-targeting kinesin protein and is implicated in cell-cycle progression, cellulose microfibril deposition and wall composition in the monocot plant rice.
肌球蛋白是一个参与植物发育许多基本过程的大基因家族所编码的。然而,在水稻中被功能鉴定的肌球蛋白数量非常有限。在这里,我们报道了 Brittle Culm12(BC12)的功能特征,BC12 基因编码一个肌球蛋白-4 蛋白。bc12 突变体表现为矮化,这是由于细胞数量显著减少以及由于纤维素微纤丝取向和壁组成的改变而导致的脆性。BC12 主要在经历细胞分裂和次生壁加厚的组织中表达。体外生化分析证实 BC12 是一种真正的运动蛋白。该蛋白存在于细胞核和细胞质中,并在细胞分裂过程中与微管阵列相关。有丝分裂微管阵列比较、根尖端细胞的流式细胞分析和细胞周期蛋白依赖性激酶(CDK)复合物的表达分析表明,bc12 突变体中的细胞周期进程受到影响。基于酵母双杂交和微阵列数据,BC12 很可能受到 CDKA;3 的调控。因此,BC12 作为一种双重靶向肌球蛋白蛋白发挥作用,并参与了单子叶植物水稻中的细胞周期进程、纤维素微纤丝沉积和壁组成。