• 文献检索
  • 文档翻译
  • 深度研究
  • 学术资讯
  • Suppr Zotero 插件Zotero 插件
  • 邀请有礼
  • 套餐&价格
  • 历史记录
应用&插件
Suppr Zotero 插件Zotero 插件浏览器插件Mac 客户端Windows 客户端微信小程序
定价
高级版会员购买积分包购买API积分包
服务
文献检索文档翻译深度研究API 文档MCP 服务
关于我们
关于 Suppr公司介绍联系我们用户协议隐私条款
关注我们

Suppr 超能文献

核心技术专利:CN118964589B侵权必究
粤ICP备2023148730 号-1Suppr @ 2026

文献检索

告别复杂PubMed语法,用中文像聊天一样搜索,搜遍4000万医学文献。AI智能推荐,让科研检索更轻松。

立即免费搜索

文件翻译

保留排版,准确专业,支持PDF/Word/PPT等文件格式,支持 12+语言互译。

免费翻译文档

深度研究

AI帮你快速写综述,25分钟生成高质量综述,智能提取关键信息,辅助科研写作。

立即免费体验

14-3-3Tau 调控 Beclin 1 并对自噬起作用。

14-3-3Tau regulates Beclin 1 and is required for autophagy.

机构信息

Division of Hematology and Oncology, Department of Medicine, University of Alabama at Birmingham, Birmingham, Alabama, United States of America.

出版信息

PLoS One. 2010 Apr 29;5(4):e10409. doi: 10.1371/journal.pone.0010409.

DOI:10.1371/journal.pone.0010409
PMID:20454448
原文链接:https://pmc.ncbi.nlm.nih.gov/articles/PMC2861590/
Abstract

BACKGROUND

Beclin 1 plays an essential role in autophagy; however, the regulation of Beclin 1 expression remains largely unexplored. An earlier ChIP-on-chip study suggested Beclin 1 could be an E2F target. Previously, we also reported that 14-3-3tau regulates E2F1 stability, and is required for the expression of several E2F1 target genes. 14-3-3 proteins mediate many cellular signaling processes, but its role in autophagy has not been investigated. We hypothesize that 14-3-3tau could regulate Beclin 1 expression through E2F1 and thus regulate autophagy.

METHODS AND FINDINGS

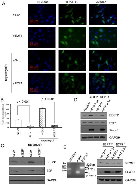
Using the RNAi technique we demonstrate a novel role for one of 14-3-3 isoforms, 14-3-3tau, in the regulation of Beclin 1 expression and autophagy. Depletion of 14-3-3tau inhibits the expression of Beclin 1 in many different cell lines; whereas, upregulation of 14-3-3tau induces Beclin 1. The regulation is physiologically relevant as an extracellular matrix protein tenascin-C, a known 14-3-3tau inducer, can induce Beclin 1 through 14-3-3tau. Moreover, rapamycin-induced, serum free-induced and amino acid starvation-induced autophagy depends on 14-3-3tau. We also show the expression of Beclin 1 depends on E2F, and E2F can transactivate the Beclin 1 promoter in a promoter reporter assay. Upregulation of Beclin 1 by 14-3-3tau requires E2F1. Depletion of E2F1, like 14-3-3tau, also inhibits autophagy.

CONCLUSION

Taken together, this study uncovers a role for 14-3-3tau in Beclin 1 and autophagy regulation probably through regulation of E2F1.

摘要

背景

Beclin 1 在自噬中起着至关重要的作用;然而,Beclin 1 表达的调控在很大程度上仍未得到探索。早期的 ChIP-on-chip 研究表明 Beclin 1 可能是 E2F 的靶标。此前,我们还报告称 14-3-3tau 调节 E2F1 的稳定性,是几个 E2F1 靶基因表达所必需的。14-3-3 蛋白介导许多细胞信号转导过程,但它在自噬中的作用尚未得到研究。我们假设 14-3-3tau 可以通过 E2F1 调节 Beclin 1 的表达,从而调节自噬。

方法和发现

使用 RNAi 技术,我们证明了 14-3-3 同工型之一 14-3-3tau 在调节 Beclin 1 表达和自噬中的新作用。在许多不同的细胞系中,14-3-3tau 的耗竭抑制了 Beclin 1 的表达;而 14-3-3tau 的上调诱导了 Beclin 1。这种调控具有生理相关性,因为细胞外基质蛋白 tenascin-C 是已知的 14-3-3tau 诱导剂,它可以通过 14-3-3tau 诱导 Beclin 1。此外,雷帕霉素诱导的、无血清诱导的和氨基酸饥饿诱导的自噬依赖于 14-3-3tau。我们还表明,Beclin 1 的表达依赖于 E2F,并且 E2F 可以在启动子报告基因测定中通过 E2F 转激活 Beclin 1 启动子。14-3-3tau 上调 Beclin 1 需要 E2F1。E2F1 的耗竭,就像 14-3-3tau 一样,也抑制了自噬。

结论

综上所述,这项研究揭示了 14-3-3tau 在 Beclin 1 和自噬调控中的作用,可能是通过调节 E2F1 实现的。

https://cdn.ncbi.nlm.nih.gov/pmc/blobs/567c/2861590/30006a992a5e/pone.0010409.g005.jpg
https://cdn.ncbi.nlm.nih.gov/pmc/blobs/567c/2861590/d6041adb6cc3/pone.0010409.g001.jpg
https://cdn.ncbi.nlm.nih.gov/pmc/blobs/567c/2861590/db2a79ef9867/pone.0010409.g002.jpg
https://cdn.ncbi.nlm.nih.gov/pmc/blobs/567c/2861590/6d86dad3f8f5/pone.0010409.g003.jpg
https://cdn.ncbi.nlm.nih.gov/pmc/blobs/567c/2861590/8d8c7640b82c/pone.0010409.g004.jpg
https://cdn.ncbi.nlm.nih.gov/pmc/blobs/567c/2861590/30006a992a5e/pone.0010409.g005.jpg
https://cdn.ncbi.nlm.nih.gov/pmc/blobs/567c/2861590/d6041adb6cc3/pone.0010409.g001.jpg
https://cdn.ncbi.nlm.nih.gov/pmc/blobs/567c/2861590/db2a79ef9867/pone.0010409.g002.jpg
https://cdn.ncbi.nlm.nih.gov/pmc/blobs/567c/2861590/6d86dad3f8f5/pone.0010409.g003.jpg
https://cdn.ncbi.nlm.nih.gov/pmc/blobs/567c/2861590/8d8c7640b82c/pone.0010409.g004.jpg
https://cdn.ncbi.nlm.nih.gov/pmc/blobs/567c/2861590/30006a992a5e/pone.0010409.g005.jpg

相似文献

1
14-3-3Tau regulates Beclin 1 and is required for autophagy.14-3-3Tau 调控 Beclin 1 并对自噬起作用。
PLoS One. 2010 Apr 29;5(4):e10409. doi: 10.1371/journal.pone.0010409.
2
Hepatitis B virus X protein sensitizes cells to starvation-induced autophagy via up-regulation of beclin 1 expression.乙型肝炎病毒X蛋白通过上调beclin 1的表达使细胞对饥饿诱导的自噬敏感。
Hepatology. 2009 Jan;49(1):60-71. doi: 10.1002/hep.22581.
3
E2F1 regulates autophagy and the transcription of autophagy genes.E2F1调节自噬及自噬基因的转录。
Oncogene. 2008 Aug 14;27(35):4860-4. doi: 10.1038/onc.2008.117. Epub 2008 Apr 14.
4
E2F-1 induces melanoma cell apoptosis via PUMA up-regulation and Bax translocation.E2F-1通过上调PUMA和Bax易位诱导黑色素瘤细胞凋亡。
BMC Cancer. 2007 Jan 30;7:24. doi: 10.1186/1471-2407-7-24.
5
Beclin-1 expression is retained in high-grade serous ovarian cancer yet is not essential for autophagy induction in vitro.Beclin-1表达在高级别浆液性卵巢癌中得以保留,但对体外自噬诱导并非必需。
J Ovarian Res. 2015 Aug 4;8:52. doi: 10.1186/s13048-015-0182-y.
6
14-3-3Tau regulates ubiquitin-independent proteasomal degradation of p21, a novel mechanism of p21 downregulation in breast cancer.14-3-3Tau 通过调控泛素非依赖的蛋白酶体降解途径来调控 p21 的稳定性,这揭示了乳腺癌中 p21 下调的一个新机制。
Mol Cell Biol. 2010 Mar;30(6):1508-27. doi: 10.1128/MCB.01335-09. Epub 2010 Jan 19.
7
Knockdown of autophagy-related protein 6, Beclin-1, decreases cell growth, invasion, and metastasis and has a positive effect on chemotherapy-induced cytotoxicity in osteosarcoma cells.自噬相关蛋白6(Beclin-1)的敲低可降低骨肉瘤细胞的生长、侵袭和转移能力,并对化疗诱导的细胞毒性产生积极影响。
Tumour Biol. 2015 Apr;36(4):2531-9. doi: 10.1007/s13277-014-2868-y. Epub 2014 Nov 27.
8
Beclin 1 self-association is independent of autophagy induction by amino acid deprivation and rapamycin treatment.Beclin 1 自组装独立于氨基酸剥夺和雷帕霉素处理诱导的自噬。
J Cell Biochem. 2010 Aug 1;110(5):1262-71. doi: 10.1002/jcb.22642.
9
XIAP and cIAP1 amplifications induce Beclin 1-dependent autophagy through NFκB activation.XIAP和cIAP1扩增通过激活NFκB诱导依赖于Beclin 1的自噬。
Hum Mol Genet. 2015 May 15;24(10):2899-913. doi: 10.1093/hmg/ddv052. Epub 2015 Feb 10.
10
Polycomb protein EZH2 regulates E2F1-dependent apoptosis through epigenetically modulating Bim expression.多梳蛋白 EZH2 通过表观遗传调控 Bim 表达来调节 E2F1 依赖性细胞凋亡。
Cell Death Differ. 2010 May;17(5):801-10. doi: 10.1038/cdd.2009.162. Epub 2009 Nov 6.

引用本文的文献

1
14-3-3θ phosphorylation exacerbates alpha-synuclein aggregation and toxicity.14-3-3θ磷酸化加剧α-突触核蛋白的聚集和毒性。
Neurobiol Dis. 2025 Mar;206:106801. doi: 10.1016/j.nbd.2025.106801. Epub 2025 Jan 11.
2
14-3-3 proteins inhibit autophagy by regulating SINAT-mediated proteolysis of ATG6 in Arabidopsis.14-3-3 蛋白通过调节拟南芥中 SINAT 介导的 ATG6 蛋白水解来抑制自噬。
BMC Plant Biol. 2024 Nov 29;24(1):1148. doi: 10.1186/s12870-024-05854-3.
3
14-3-3 proteins-a moonlight protein complex with therapeutic potential in neurological disorder: in-depth review with Alzheimer's disease.

本文引用的文献

1
14-3-3Tau regulates ubiquitin-independent proteasomal degradation of p21, a novel mechanism of p21 downregulation in breast cancer.14-3-3Tau 通过调控泛素非依赖的蛋白酶体降解途径来调控 p21 的稳定性,这揭示了乳腺癌中 p21 下调的一个新机制。
Mol Cell Biol. 2010 Mar;30(6):1508-27. doi: 10.1128/MCB.01335-09. Epub 2010 Jan 19.
2
Comprehensive analysis of expression pattern and promoter regulation of human autophagy-related genes.全面分析人类自噬相关基因的表达模式和启动子调控。
Apoptosis. 2009 Oct;14(10):1165-75. doi: 10.1007/s10495-009-0390-2.
3
The prognostic role of Beclin 1 protein expression in high-grade gliomas.
14-3-3蛋白——一种在神经疾病中具有治疗潜力的多功能蛋白复合物:对阿尔茨海默病的深入综述
Front Mol Biosci. 2024 Feb 5;11:1286536. doi: 10.3389/fmolb.2024.1286536. eCollection 2024.
4
Transcriptional regulation of autophagy and its implications in human disease.自噬的转录调控及其在人类疾病中的意义。
Cell Death Differ. 2023 Jun;30(6):1416-1429. doi: 10.1038/s41418-023-01162-9. Epub 2023 Apr 12.
5
14-3-3 proteins contribute to autophagy by modulating SINAT-mediated degradation of ATG13.14-3-3 蛋白通过调节 SINAT 介导的 ATG13 降解来促进自噬。
Plant Cell. 2022 Nov 29;34(12):4857-4876. doi: 10.1093/plcell/koac273.
6
Influence of miRNA-30a-5p on Pulmonary Fibrosis in Mice with Streptococcus pneumoniae Infection through Regulation of Autophagy by Beclin-1.miRNA-30a-5p 通过调控自噬 Beclin-1 对肺炎链球菌感染小鼠肺纤维化的影响
Biomed Res Int. 2021 Sep 23;2021:9963700. doi: 10.1155/2021/9963700. eCollection 2021.
7
FSH Promotes Progesterone Synthesis by Enhancing Autophagy to Accelerate Lipid Droplet Degradation in Porcine Granulosa Cells.促卵泡激素通过增强自噬促进猪颗粒细胞中脂滴降解以加速孕酮合成。
Front Cell Dev Biol. 2021 Feb 16;9:626927. doi: 10.3389/fcell.2021.626927. eCollection 2021.
8
ECM-regulation of autophagy: The yin and the yang of autophagy during wound healing.细胞外基质对自噬的调控:创伤愈合过程中自噬的双刃剑。
Matrix Biol. 2021 Jun;100-101:197-206. doi: 10.1016/j.matbio.2020.12.006. Epub 2021 Jan 6.
9
AMP-activated protein kinase activation primes cytoplasmic translocation and autophagic degradation of the BCR-ABL protein in CML cells.AMP 激活的蛋白激酶的激活促使 CML 细胞中 BCR-ABL 蛋白的细胞质易位和自噬降解。
Cancer Sci. 2021 Jan;112(1):194-204. doi: 10.1111/cas.14698. Epub 2020 Nov 16.
10
E2F1 sumoylation as a protective cellular mechanism in oxidative stress response.E2F1 的 SUMOylation 作为氧化应激反应中的一种保护性细胞机制。
Proc Natl Acad Sci U S A. 2020 Jun 30;117(26):14958-14969. doi: 10.1073/pnas.1921554117. Epub 2020 Jun 15.
Beclin 1 蛋白表达在高级别胶质瘤中的预后作用。
Autophagy. 2009 Oct;5(7):930-6. doi: 10.4161/auto.5.7.9227. Epub 2009 Oct 8.
4
p65/RelA binds and activates the beclin 1 promoter.p65/RelA 结合并激活 beclin 1 启动子。
Autophagy. 2009 Aug;5(6):858-9. doi: 10.4161/auto.8822. Epub 2009 Aug 21.
5
Tumour-associated tenascin-C isoforms promote breast cancer cell invasion and growth by matrix metalloproteinase-dependent and independent mechanisms.肿瘤相关的肌腱蛋白-C异构体通过基质金属蛋白酶依赖性和非依赖性机制促进乳腺癌细胞的侵袭和生长。
Breast Cancer Res. 2009;11(2):R24. doi: 10.1186/bcr2251. Epub 2009 Apr 30.
6
Regulation of p53 by TopBP1: a potential mechanism for p53 inactivation in cancer.TopBP1对p53的调控:癌症中p53失活的一种潜在机制。
Mol Cell Biol. 2009 May;29(10):2673-93. doi: 10.1128/MCB.01140-08. Epub 2009 Mar 16.
7
Prognostic significance of Beclin 1-dependent apoptotic activity in hepatocellular carcinoma.Beclin 1依赖性凋亡活性在肝细胞癌中的预后意义
Autophagy. 2009 Apr;5(3):380-2. doi: 10.4161/auto.5.3.7658. Epub 2009 Apr 19.
8
Beclin-1 expression is a predictor of clinical outcome in patients with esophageal squamous cell carcinoma and correlated to hypoxia-inducible factor (HIF)-1alpha expression.Beclin-1 表达可预测食管鳞癌患者的临床结局,并与缺氧诱导因子 (HIF)-1α表达相关。
Pathol Oncol Res. 2009 Sep;15(3):487-93. doi: 10.1007/s12253-008-9143-8.
9
The expression of beclin 1 is associated with favorable prognosis in stage IIIB colon cancers.贝克林1的表达与IIIB期结肠癌的良好预后相关。
Autophagy. 2009 Apr;5(3):303-6. doi: 10.4161/auto.5.3.7491. Epub 2009 Apr 26.
10
Bcl-2 family members: dual regulators of apoptosis and autophagy.Bcl-2家族成员:细胞凋亡和自噬的双重调节因子
Autophagy. 2008 Jul;4(5):600-6. doi: 10.4161/auto.6260. Epub 2008 May 12.