Department of Microbial Pathogenesis, Genentech Inc., South San Francisco, California, USA.
PLoS Pathog. 2010 May 6;6(5):e1000895. doi: 10.1371/journal.ppat.1000895.
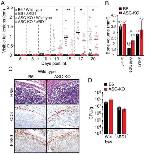
The Esx-1 (type VII) secretion system is a major virulence determinant of pathogenic mycobacteria, including Mycobacterium marinum. However, the molecular events and host-pathogen interactions underlying Esx-1-mediated virulence in vivo remain unclear. Here we address this problem in a non-lethal mouse model of M. marinum infection that allows detailed quantitative analysis of disease progression. M. marinum established local infection in mouse tails, with Esx-1-dependent formation of caseating granulomas similar to those formed in human tuberculosis, and bone deterioration reminiscent of skeletal tuberculosis. Analysis of tails infected with wild type or Esx-1-deficient bacteria showed that Esx-1 enhanced generation of proinflammatory cytokines, including the secreted form of IL-1beta, suggesting that Esx-1 promotes inflammasome activation in vivo. In vitro experiments indicated that Esx-1-dependent inflammasome activation required the host NLRP3 and ASC proteins. Infection of wild type and ASC-deficient mice demonstrated that Esx-1-dependent inflammasome activation exacerbated disease without restricting bacterial growth, indicating a host-detrimental role of this inflammatory pathway in mycobacterial infection. These findings define an immunoregulatory role for Esx-1 in a specific host-pathogen interaction in vivo, and indicate that the Esx-1 secretion system promotes disease and inflammation through its ability to activate the inflammasome.
Esx-1(VII 型)分泌系统是致病性分枝杆菌(包括海分枝杆菌)的主要毒力决定因素。然而,Esx-1 介导的体内毒力的分子事件和宿主-病原体相互作用仍不清楚。在这里,我们在一种非致死性的海分枝杆菌感染小鼠模型中解决了这个问题,该模型允许对疾病进展进行详细的定量分析。海分枝杆菌在小鼠尾部建立局部感染,Esx-1 依赖性形成干酪样肉芽肿,类似于人类结核病形成的肉芽肿,以及类似于骨骼结核病的骨恶化。分析感染野生型或 Esx-1 缺陷细菌的尾巴表明,Esx-1 增强了促炎细胞因子的产生,包括 IL-1beta 的分泌形式,表明 Esx-1 在体内促进了炎症小体的激活。体外实验表明,Esx-1 依赖性炎症小体激活需要宿主 NLRP3 和 ASC 蛋白。野生型和 ASC 缺陷型小鼠的感染表明,Esx-1 依赖性炎症小体激活加剧了疾病而不限制细菌生长,表明该炎症途径在分枝杆菌感染中对宿主有害。这些发现定义了 Esx-1 在体内特定宿主-病原体相互作用中的免疫调节作用,并表明 Esx-1 分泌系统通过激活炎症小体促进疾病和炎症。