Suppr超能文献

海分枝杆菌和ESX-1 VII型分泌系统对单核细胞表型的体内调节

In vivo regulation of the monocyte phenotype by Mycobacterium marinum and the ESX-1 type VII secretion system.

作者信息

Munke Kristina, Wulff Line, Lienard Julia, Carlsson Fredric, Agace William W

机构信息

Department of Experimental Medical Science, Lund University, Lund, Sweden.

Department of Physiology and Pharmacology, University of Calgary, Calgary, AB, Canada.

出版信息

Sci Rep. 2025 Feb 7;15(1):4545. doi: 10.1038/s41598-025-88212-z.

Abstract

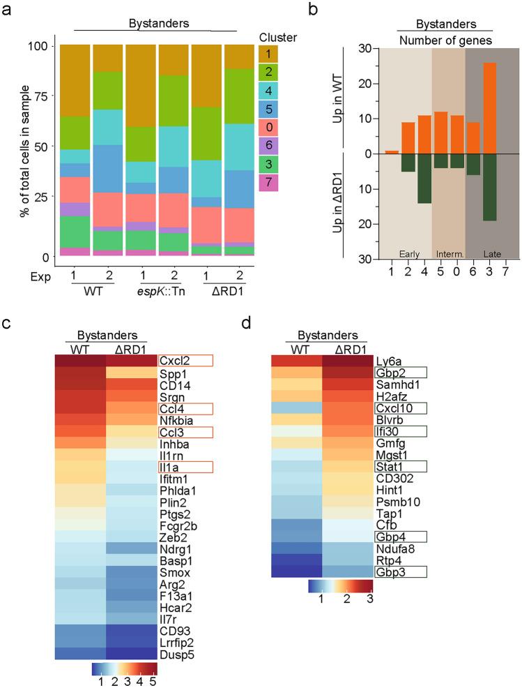
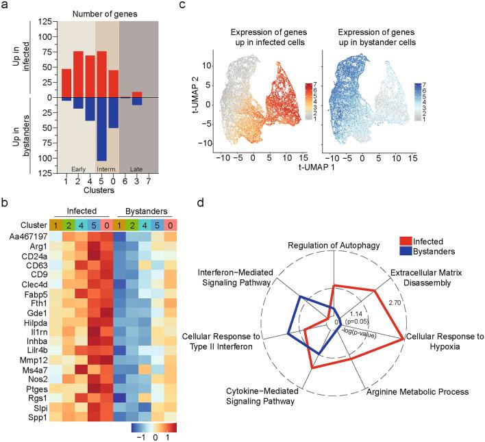
Pathogenic mycobacteria require the conserved ESX-1 type VII secretion system to cause disease. In a murine Mycobacterium marinum infection model we previously demonstrated that infiltrating monocytes and neutrophils represent the major bacteria-harbouring cell populations in infected tissue. In the current study we use this model, in combination with scRNA sequencing, to assess the impact of M. marinum infection on the transcriptional profile of infiltrating Ly6C⁺MHCII⁺ monocytes in vivo. Our findings demonstrate that infection of infiltrating monocytes with M. marinum alters their cytokine expression profile, induces glycolytic metabolism, hypoxia-mediated signaling, nitric oxide synthesis, tissue remodeling, and suppresses responsiveness to IFNγ. We further show that the transcriptional response of bystander monocytes is influenced by ESX-1-dependent mechanisms, including a reduced responsiveness to IFNγ. These findings suggest that mycobacterial infection has pleiotropic effects on monocyte phenotype, with potential implications in bacterial growth restriction and granuloma formation.

摘要

致病性分枝杆菌需要保守的ESX-1 VII型分泌系统来引发疾病。在鼠类海鱼分枝杆菌感染模型中,我们之前证明浸润的单核细胞和中性粒细胞是感染组织中主要的携带细菌的细胞群体。在当前研究中,我们使用该模型结合单细胞RNA测序,来评估海鱼分枝杆菌感染对体内浸润的Ly6C⁺MHCII⁺单核细胞转录谱的影响。我们的研究结果表明,海鱼分枝杆菌感染浸润的单核细胞会改变其细胞因子表达谱,诱导糖酵解代谢、缺氧介导的信号传导、一氧化氮合成、组织重塑,并抑制对IFNγ的反应性。我们进一步表明,旁观者单核细胞的转录反应受ESX-1依赖性机制影响,包括对IFNγ反应性降低。这些发现表明,分枝杆菌感染对单核细胞表型具有多效性影响,对细菌生长限制和肉芽肿形成具有潜在影响。

https://cdn.ncbi.nlm.nih.gov/pmc/blobs/7a3b/11802795/e310f8f42d09/41598_2025_88212_Fig1_HTML.jpg

文献AI研究员

20分钟写一篇综述,助力文献阅读效率提升50倍。

立即体验

用中文搜PubMed

大模型驱动的PubMed中文搜索引擎

马上搜索

文档翻译

学术文献翻译模型,支持多种主流文档格式。

立即体验