Department of Medicine, University of Alabama at Birmingham, Birmingham, Alabama, United States of America.
PLoS Pathog. 2010 May 13;6(5):e1000890. doi: 10.1371/journal.ppat.1000890.
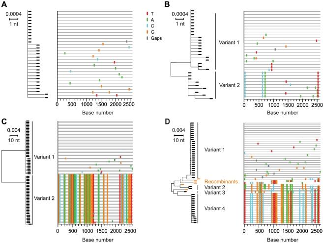
Elucidating virus-host interactions responsible for HIV-1 transmission is important for advancing HIV-1 prevention strategies. To this end, single genome amplification (SGA) and sequencing of HIV-1 within the context of a model of random virus evolution has made possible for the first time an unambiguous identification of transmitted/founder viruses and a precise estimation of their numbers. Here, we applied this approach to HIV-1 env analyses in a cohort of acutely infected men who have sex with men (MSM) and found that a high proportion (10 of 28; 36%) had been productively infected by more than one virus. In subjects with multivariant transmission, the minimum number of transmitted viruses ranged from 2 to 10 with viral recombination leading to rapid and extensive genetic shuffling among virus lineages. A combined analysis of these results, together with recently published findings based on identical SGA methods in largely heterosexual (HSX) cohorts, revealed a significantly higher frequency of multivariant transmission in MSM than in HSX [19 of 50 subjects (38%) versus 34 of 175 subjects (19%); Fisher's exact p = 0.008]. To further evaluate the SGA strategy for identifying transmitted/founder viruses, we analyzed 239 overlapping 5' and 3' half genome or env-only sequences from plasma viral RNA (vRNA) and blood mononuclear cell DNA in an MSM subject who had a particularly well-documented virus exposure history 3-6 days before symptom onset and 14-17 days before peak plasma viremia (47,600,000 vRNA molecules/ml). All 239 sequences coalesced to a single transmitted/founder virus genome in a time frame consistent with the clinical history, and a molecular clone of this genome encoded replication competent virus in accord with model predictions. Higher multiplicity of HIV-1 infection in MSM compared with HSX is consistent with the demonstrably higher epidemiological risk of virus acquisition in MSM and could indicate a greater challenge for HIV-1 vaccines than previously recognized.
阐明导致 HIV-1 传播的病毒-宿主相互作用对于推进 HIV-1 预防策略非常重要。为此,在随机病毒进化模型中对 HIV-1 进行单基因组扩增 (SGA) 和测序,首次明确鉴定了传播/原始病毒,并精确估计了它们的数量。在这里,我们将这种方法应用于一组急性感染男男性行为者 (MSM) 的 HIV-1 env 分析,发现 10/28(36%)的人被多种病毒有效感染。在多变异传播的个体中,传播病毒的最小数量从 2 到 10 不等,病毒重组导致病毒谱系之间快速而广泛的遗传混合。综合分析这些结果,以及最近基于相同 SGA 方法在异性恋 (HSX) 队列中发表的发现,表明 MSM 中的多变异传播频率明显高于 HSX[50 名受试者中有 19 名 (38%),175 名受试者中有 34 名 (19%);Fisher 精确检验,p=0.008]。为了进一步评估 SGA 策略识别传播/原始病毒,我们分析了一名 MSM 个体的血浆病毒 RNA (vRNA) 和血液单核细胞 DNA 中的 239 个重叠 5'和 3'半基因组或仅 env 序列,该个体在症状出现前 3-6 天和血浆 vRNA 峰值前 14-17 天有特别详细的病毒暴露史(47,600,000 vRNA 分子/ml)。所有 239 个序列在与临床病史一致的时间范围内合并为单个传播/原始病毒基因组,并且该基因组的分子克隆编码了符合模型预测的复制能力病毒。与 HSX 相比,MSM 中 HIV-1 感染的多重性更高,这与 MSM 中病毒获得的明显更高的流行病学风险一致,并且可能表明 HIV-1 疫苗面临的挑战比以前认识到的更大。