Suppr超能文献

转录因子 Sox2 是成骨细胞自我更新所必需的。

The transcription factor Sox2 is required for osteoblast self-renewal.

机构信息

Department of Microbiology, NYU School of Medicine, New York, NY, USA.

出版信息

Cell Death Differ. 2010 Aug;17(8):1345-53. doi: 10.1038/cdd.2010.57. Epub 2010 May 21.

Abstract

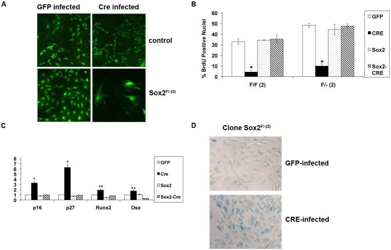
The development and maintenance of most tissues and organs require the presence of multipotent and unipotent stem cells that have the ability of self-renewal as well as of generating committed, further differentiated cell types. The transcription factor Sox2 is essential for embryonic development and maintains pluripotency and self-renewal in embryonic stem cells. It is expressed in immature osteoblasts/osteoprogenitors in vitro and in vivo and is induced by fibroblast growth factor signaling, which stimulates osteoblast proliferation and inhibits differentiation. Sox2 overexpression can by itself inhibit osteoblast differentiation. To elucidate its function in the osteoblastic lineage, we generated mice with an osteoblast-specific, Cre-mediated knockout of Sox2. These mice are small and osteopenic, and mosaic for Sox2 inactivation. However, culturing calvarial osteoblasts from the mutant mice for 2-3 passages failed to yield any Sox2-null cells. Inactivation of the Sox2 gene by Cre-mediated excision in cultured osteoblasts showed that Sox2-null cells could not survive repeated passage in culture, could not form colonies, and arrested their growth with a senescent phenotype. In addition, expression of Sox2-specific shRNAs in independent osteoblastic cell lines suppressed their proliferative ability. Osteoblasts capable of forming 'osteospheres' are greatly enriched in Sox2 expression. These data identify a novel function for Sox2 in the maintenance of self-renewal in the osteoblastic lineage.

摘要

大多数组织和器官的发育和维持都需要多能和单能干细胞的存在,这些细胞具有自我更新以及产生定向、进一步分化的细胞类型的能力。转录因子 Sox2 对于胚胎发育是必不可少的,它维持着胚胎干细胞的多能性和自我更新。它在体外和体内未成熟的成骨细胞/成骨前体细胞中表达,并被成纤维细胞生长因子信号诱导,该信号刺激成骨细胞增殖并抑制分化。Sox2 的过表达本身可以抑制成骨细胞分化。为了阐明其在成骨细胞谱系中的功能,我们生成了成骨细胞特异性 Cre 介导的 Sox2 敲除小鼠。这些小鼠体型较小,骨质疏松,并且 Sox2 失活呈嵌合状态。然而,从小鼠突变体的颅骨成骨细胞中培养 2-3 代未能产生任何 Sox2 缺失细胞。在培养的成骨细胞中通过 Cre 介导的切除使 Sox2 基因失活表明,Sox2 缺失细胞在培养中不能反复传代存活,不能形成集落,并出现衰老表型而停止生长。此外,在独立的成骨细胞系中表达 Sox2 特异性 shRNA 抑制了它们的增殖能力。能够形成“成骨球体”的成骨细胞 Sox2 表达水平大大升高。这些数据确定了 Sox2 在维持成骨细胞谱系自我更新中的一个新功能。

https://cdn.ncbi.nlm.nih.gov/pmc/blobs/1a68/2902624/7841406b9856/nihms196790f1.jpg

文献检索

告别复杂PubMed语法,用中文像聊天一样搜索,搜遍4000万医学文献。AI智能推荐,让科研检索更轻松。

立即免费搜索

文件翻译

保留排版,准确专业,支持PDF/Word/PPT等文件格式,支持 12+语言互译。

免费翻译文档

深度研究

AI帮你快速写综述,25分钟生成高质量综述,智能提取关键信息,辅助科研写作。

立即免费体验