Suppr超能文献

巨噬细胞依赖于 IL-10 反应性的 IL-4Ralpha 独立表达甘露糖受体和 Ym1。

IL-4Ralpha-independent expression of mannose receptor and Ym1 by macrophages depends on their IL-10 responsiveness.

机构信息

International Centre for Genetic Engineering and Biotechnology (ICGEB), University of Cape Town, Cape Town, South Africa.

出版信息

PLoS Negl Trop Dis. 2010 May 18;4(5):e689. doi: 10.1371/journal.pntd.0000689.

Abstract

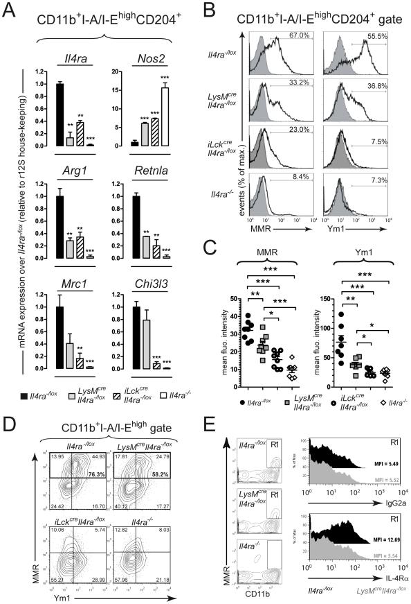
IL-4Ralpha-dependent responses are essential for granuloma formation and host survival during acute schistosomiasis. Previously, we demonstrated that mice deficient for macrophage-specific IL-4Ralpha (LysM(cre)Il4ra(-/lox)) developed increased hepatotoxicity and gut inflammation; whereas inflammation was restricted to the liver of mice lacking T cell-specific IL-4Ralpha expression (iLck(cre)Il4ra(-/lox)). In the study presented here we further investigated their role in liver granulomatous inflammation. Frequencies and numbers of macrophage, lymphocyte or granulocyte populations, as well as Th1/Th2 cytokine responses were similar in Schistosoma mansoni-infected LysM(cre)Il4ra(-/lox) liver granulomas, when compared to Il4ra(-/lox) control mice. In contrast, a shift to Th1 responses with high IFN-gamma and low IL-4, IL-10 and IL-13 was observed in the severely disrupted granulomas of iLck(cre)Il4ra(-/lox) and Il4ra(-/-) mice. As expected, alternative macrophage activation was reduced in both LysM(cre)Il4ra(-/lox) and iLck(cre)Il4ra(-/lox) granulomas with low arginase 1 and heightened nitric oxide synthase RNA expression in granuloma macrophages of both mouse strains. Interestingly, a discrete subpopulation of SSC(high)CD11b+I-A/I-E(high)CD204+ macrophages retained expression of mannose receptor (MMR) and Ym1 in LysM(cre)Il4ra(-/lox) but not in iLck(cre)Il4ra(-/lox) granulomas. While aaMphi were in close proximity to the parasite eggs in Il4ra(-/lox) control mice, MMR+Ym1+ macrophages in LysM(cre)Il4ra(-/lox) mice were restricted to the periphery of the granuloma, indicating that they might have different functions. In vivo IL-10 neutralisation resulted in the disappearance of MMR+Ym1+ macrophages in LysM(cre)Il4ra(-/lox) mice. Together, these results show that IL-4Ralpha-responsive T cells are essential to drive alternative macrophage activation and to control granulomatous inflammation in the liver. The data further suggest that in the absence of macrophage-specific IL-4Ralpha signalling, IL-10 is able to drive mannose receptor- and Ym1-positive macrophages, associated with control of hepatic granulomatous inflammation.

摘要

IL-4Ralpha 依赖性反应对于急性血吸虫病期间肉芽肿的形成和宿主存活至关重要。先前,我们证明巨噬细胞特异性 IL-4Ralpha 缺乏的小鼠(LysM(cre)Il4ra(-/lox))发展出肝毒性和肠道炎症增加;而缺乏 T 细胞特异性 IL-4Ralpha 表达的小鼠(iLck(cre)Il4ra(-/lox))炎症仅限于肝脏。在本研究中,我们进一步研究了它们在肝肉芽肿炎症中的作用。与 Il4ra(-/lox)对照小鼠相比,感染曼氏血吸虫的 LysM(cre)Il4ra(-/lox)肝肉芽肿中的巨噬细胞、淋巴细胞或粒细胞群体的频率和数量以及 Th1/Th2 细胞因子反应相似。相比之下,在严重破坏的 iLck(cre)Il4ra(-/lox)和 Il4ra(-/-)小鼠的肉芽肿中观察到向 Th1 反应的转变,具有高 IFN-γ和低 IL-4、IL-10 和 IL-13。如预期的那样,两种小鼠品系的肉芽肿巨噬细胞中,替代巨噬细胞激活减少,精氨酸酶 1 降低,一氧化氮合酶 RNA 表达升高。有趣的是,在 LysM(cre)Il4ra(-/lox)和 iLck(cre)Il4ra(-/lox)肉芽肿中,一个离散的 SSC(high)CD11b+I-A/I-E(high)CD204+巨噬细胞亚群保留了甘露糖受体(MMR)和 Ym1 的表达。在 LysM(cre)Il4ra(-/lox)中,但不在 iLck(cre)Il4ra(-/lox)肉芽肿中。虽然 aaMphi 与 Il4ra(-/lox)对照小鼠中的寄生虫卵紧密相邻,但 LysM(cre)Il4ra(-/lox)小鼠中的 MMR+Ym1+巨噬细胞局限于肉芽肿的外围,表明它们可能具有不同的功能。体内 IL-10 中和导致 LysM(cre)Il4ra(-/lox)小鼠中 MMR+Ym1+巨噬细胞消失。总之,这些结果表明,IL-4Ralpha 反应性 T 细胞对于驱动替代巨噬细胞激活和控制肝脏肉芽肿炎症至关重要。该数据进一步表明,在缺乏巨噬细胞特异性 IL-4Ralpha 信号的情况下,IL-10 能够驱动甘露糖受体和 Ym1 阳性巨噬细胞,与控制肝肉芽肿炎症有关。

https://cdn.ncbi.nlm.nih.gov/pmc/blobs/cd80/2872644/cd4114094601/pntd.0000689.g001.jpg

文献AI研究员

20分钟写一篇综述,助力文献阅读效率提升50倍。

立即体验

用中文搜PubMed

大模型驱动的PubMed中文搜索引擎

马上搜索

文档翻译

学术文献翻译模型,支持多种主流文档格式。

立即体验