Suppr超能文献

iCLIP 揭示了 hnRNP 颗粒在单个核苷酸分辨率下的剪接功能。

iCLIP reveals the function of hnRNP particles in splicing at individual nucleotide resolution.

机构信息

Medical Research Council Laboratory of Molecular Biology, Cambridge, UK.

出版信息

Nat Struct Mol Biol. 2010 Jul;17(7):909-15. doi: 10.1038/nsmb.1838. Epub 2010 Jul 4.

Abstract

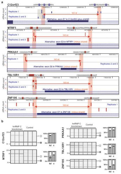
In the nucleus of eukaryotic cells, nascent transcripts are associated with heterogeneous nuclear ribonucleoprotein (hnRNP) particles that are nucleated by hnRNP C. Despite their abundance, however, it remained unclear whether these particles control pre-mRNA processing. Here, we developed individual-nucleotide resolution UV cross-linking and immunoprecipitation (iCLIP) to study the role of hnRNP C in splicing regulation. iCLIP data show that hnRNP C recognizes uridine tracts with a defined long-range spacing consistent with hnRNP particle organization. hnRNP particles assemble on both introns and exons but remain generally excluded from splice sites. Integration of transcriptome-wide iCLIP data and alternative splicing profiles into an 'RNA map' indicates how the positioning of hnRNP particles determines their effect on the inclusion of alternative exons. The ability of high-resolution iCLIP data to provide insights into the mechanism of this regulation holds promise for studies of other higher-order ribonucleoprotein complexes.

摘要

在真核细胞的核内,新生的转录本与异质核核糖核蛋白(hnRNP)颗粒相关联,这些颗粒由 hnRNP C 引发。然而,尽管它们很丰富,但这些颗粒是否控制前体 mRNA 的加工仍不清楚。在这里,我们开发了单核苷酸分辨率的紫外线交联和免疫沉淀(iCLIP)技术,以研究 hnRNP C 在剪接调控中的作用。iCLIP 数据表明,hnRNP C 识别具有特定长程间隔的尿嘧啶序列,这与 hnRNP 颗粒的组织一致。hnRNP 颗粒在内含子和外显子上组装,但通常被排除在剪接位点之外。将全转录组 iCLIP 数据和选择性剪接谱整合到“RNA 图谱”中,可以说明 hnRNP 颗粒的定位如何决定它们对选择性外显子包含的影响。高分辨率 iCLIP 数据提供这种调控机制见解的能力,为其他高等核糖核蛋白复合物的研究提供了希望。

https://cdn.ncbi.nlm.nih.gov/pmc/blobs/47a4/3000544/242251e0a594/ukmss-31547-f0001.jpg

文献检索

告别复杂PubMed语法,用中文像聊天一样搜索,搜遍4000万医学文献。AI智能推荐,让科研检索更轻松。

立即免费搜索

文件翻译

保留排版,准确专业,支持PDF/Word/PPT等文件格式,支持 12+语言互译。

免费翻译文档

深度研究

AI帮你快速写综述,25分钟生成高质量综述,智能提取关键信息,辅助科研写作。

立即免费体验