Suppr超能文献

结核分枝杆菌 PPD 诱导的免疫生物标志物可通过多重微珠阵列和细胞内细胞因子染色在英国青少年接种卡介苗后进行体外测量。

Mycobacterium tuberculosis PPD-induced immune biomarkers measurable in vitro following BCG vaccination of UK adolescents by multiplex bead array and intracellular cytokine staining.

机构信息

Department of Infectious and Tropical Diseases, London School of Hygiene & Tropical Medicine, London, UK.

出版信息

BMC Immunol. 2010 Jul 7;11:35. doi: 10.1186/1471-2172-11-35.

Abstract

BACKGROUND

The vaccine efficacy reported following Mycobacterium bovis Bacillus Calmette Guerin (BCG) administration to UK adolescents is 77% and defining the cellular immune response in this group can inform us as to the nature of effective immunity against tuberculosis. The aim of this study was to identify which cytokines and lymphocyte populations characterise the peripheral blood cellular immune response following BCG vaccination.

RESULTS

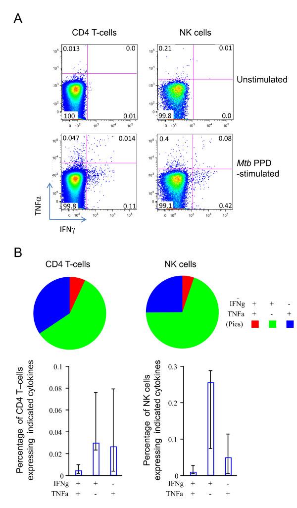
Diluted blood from before and after vaccination was stimulated with Mycobacterium tuberculosis purified protein derivative for 6 days, after which soluble biomarkers in supernatants were assayed by multiplex bead array. Ten out of twenty biomarkers measured were significantly increased (p < 0.0025) 1 month after BCG vaccination when compared to paired samples (n = 12) taken prior to vaccination (IFNgamma, TNFalpha, IL-1alpha, IL-2, IL-6, IL-10, IL-17, GM-CSF, MIP1alpha, IP-10). All of these remained detectable by multiplex bead array in samples taken 12 months after BCG vaccination of a partially overlapping adolescent group (n = 12). Intracellular cytokine staining after 24 hour Mycobacterium tuberculosis purified protein derivative stimulation of PBMC samples from the 12 month group revealed that IFNgamma expression was detectable in CD4 and CD8 T-cells and natural killer cells. Polyfunctional flow cytometry analysis demonstrated that cells expressing IFNgamma alone formed the majority in each subpopulation of cells. Only in CD4 T-cells and NK cells were there a notable proportion of responding cells of a different phenotype and these were single positive, TNFalpha producers. No significant expression of the cytokines IL-2, IL-17 or IL-10 was seen in any population of cells.

CONCLUSIONS

The broad array of biomarker responses detected by multiplex bead array suggests that BCG vaccination is capable, in this setting, of inducing a complex immune phenotype. Although polyfunctional T-cells have been proposed to play a role in protective immunity, they were not present in vaccinated adolescents who, based on earlier epidemiological studies, should have developed protection against pulmonary tuberculosis. This may be due to the later sampling time point available for testing or on the kinetics of the assays used.

摘要

背景

在英国青少年中,牛型分枝杆菌卡介苗(BCG)接种后的疫苗效力为 77%,确定该人群中的细胞免疫反应可以帮助我们了解针对结核病的有效免疫的性质。本研究的目的是确定 BCG 接种后外周血细胞免疫反应的特征细胞因子和淋巴细胞群体。

结果

用结核分枝杆菌纯化蛋白衍生物刺激接种前后稀释的血液 6 天,然后通过多重珠粒阵列测定上清液中的可溶性生物标志物。与接种前(n=12)配对样本相比,10 种(p<0.0025)测量的生物标志物在 BCG 接种后 1 个月时显著增加(IFNγ、TNFα、IL-1α、IL-2、IL-6、IL-10、IL-17、GM-CSF、MIP1α、IP-10)。在部分重叠的青少年组(n=12)中,12 个月后 BCG 接种后采集的样本中,仍然可以通过多重珠粒阵列检测到所有这些标志物。在 12 个月组的 PBMC 样本中,经过 24 小时结核分枝杆菌纯化蛋白衍生物刺激后,进行细胞内细胞因子染色,发现 IFNγ可在 CD4 和 CD8 T 细胞和自然杀伤细胞中表达。多功能流式细胞术分析表明,表达 IFNγ的细胞在每个细胞亚群中占多数。只有在 CD4 T 细胞和 NK 细胞中,才会有相当比例的不同表型的反应细胞,这些细胞是 TNFα 产生细胞的单阳性细胞。在任何细胞群体中都没有观察到细胞因子 IL-2、IL-17 或 IL-10 的显著表达。

结论

多重珠粒阵列检测到的广泛的生物标志物反应表明,在这种情况下,BCG 接种能够诱导复杂的免疫表型。尽管多能 T 细胞被认为在保护性免疫中发挥作用,但在已接受过疫苗接种的青少年中并未发现,根据早期的流行病学研究,他们应该已经对肺结核产生了保护作用。这可能是由于可用于测试的时间点较晚,或者是由于所使用的检测方法的动力学所致。

https://cdn.ncbi.nlm.nih.gov/pmc/blobs/9d36/2910033/620eba03e920/1471-2172-11-35-1.jpg

文献检索

告别复杂PubMed语法,用中文像聊天一样搜索,搜遍4000万医学文献。AI智能推荐,让科研检索更轻松。

立即免费搜索

文件翻译

保留排版,准确专业,支持PDF/Word/PPT等文件格式,支持 12+语言互译。

免费翻译文档

深度研究

AI帮你快速写综述,25分钟生成高质量综述,智能提取关键信息,辅助科研写作。

立即免费体验