Suppr超能文献

丝氨酸激酶 1 的过表达与唾液腺癌的进展相关,并且可能成为辅助治疗的新的预测标志物。

Overexpression of sphingosine kinase 1 is associated with salivary gland carcinoma progression and might be a novel predictive marker for adjuvant therapy.

机构信息

State Key Laboratory of Oncology in Southern China, Department of Experimental Research, Cancer Center, Sun Yat-sen University, Guangzhou, Guangdong, China.

出版信息

BMC Cancer. 2010 Sep 16;10:495. doi: 10.1186/1471-2407-10-495.

Abstract

BACKGROUND

Overexpression of sphingosine kinase-1 (SPHK1) has been demonstrated to be associated with the development and progression in various types of human cancers. The current study was to characterize the expression of SPHK1 in salivary gland carcinomas (SGC) and to investigate the association between SPHK1 expression and progression of SGC.

METHODS

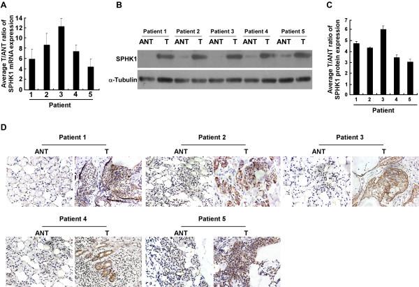
The expression of SPHK1 was examined in 2 normal salivary gland tissues, 8 SGC tissues of various clinical stages, and 5 pairs of primary SGC and adjacent salivary gland tissues from the same patient, using real-time PCR and western blot analysis. Furthermore, the SPHK1 protein expression was analyzed in 159 clinicopathologically characterized SGC cases by immunohistochemistry. Statistical analyses were performed to determine the prognostic and diagnostic associations.

RESULTS

SPHK1 expression was found to be markedly upregulated in SGC tissues than that in the normal salivary gland tissues and paired adjacent salivary gland tissues, at both mRNA and protein levels. Statistical analysis revealed a significant correlation of SPHK1 expression with the clinical stage (P = 0.005), T classification (P = 0.017), N classification (P = 0.009), M classification (P = 0.002), and pathological differentiation (P = 0.013). Patients with higher SPHK1 expression had shorter overall survival time, whereas patients with lower SPHK1 expression had better survival. Importantly, patients in the group without adjuvant therapy who exhibited high SPHK1 expression had significantly lower overall survival rates compared with those with low SPHK1 expression. Moreover, multivariate analysis suggested that SPHK1 expression might be an independent prognostic indicator for the survival of SGC patients.

CONCLUSIONS

Our results suggest that SPHK1 expression is associated with SGC progression, and might represent as a novel and valuable predictor for adjuvant therapy to SGC patients.

摘要

背景

已有研究表明,鞘氨醇激酶-1(SPHK1)的过表达与多种人类癌症的发生和发展有关。本研究旨在研究 SPHK1 在唾液腺癌(SGC)中的表达,并探讨其与 SGC 进展的关系。

方法

采用实时 PCR 和 Western blot 分析检测 2 例正常唾液腺组织、8 例不同临床分期的 SGC 组织和 5 对来自同一患者的原发性 SGC 及相邻唾液腺组织中 SPHK1 的表达。此外,采用免疫组织化学法分析 159 例经临床病理特征证实的 SGC 病例中 SPHK1 蛋白的表达。统计学分析用于确定预后和诊断相关性。

结果

SPHK1 的表达在 SGC 组织中明显高于正常唾液腺组织和配对的相邻唾液腺组织,在 mRNA 和蛋白水平均如此。统计学分析显示 SPHK1 表达与临床分期(P = 0.005)、T 分类(P = 0.017)、N 分类(P = 0.009)、M 分类(P = 0.002)和病理分级(P = 0.013)显著相关。SPHK1 表达较高的患者总生存时间较短,而 SPHK1 表达较低的患者生存时间较长。重要的是,未接受辅助治疗的患者中 SPHK1 表达较高的患者总生存率明显低于 SPHK1 表达较低的患者。此外,多因素分析表明 SPHK1 表达可能是 SGC 患者生存的独立预后指标。

结论

我们的研究结果表明,SPHK1 的表达与 SGC 的进展有关,可能是 SGC 患者辅助治疗的一个新的有价值的预测指标。

https://cdn.ncbi.nlm.nih.gov/pmc/blobs/e183/2949806/bcdd637d6d00/1471-2407-10-495-1.jpg

文献AI研究员

20分钟写一篇综述,助力文献阅读效率提升50倍。

立即体验

用中文搜PubMed

大模型驱动的PubMed中文搜索引擎

马上搜索

文档翻译

学术文献翻译模型,支持多种主流文档格式。

立即体验