• 文献检索
  • 文档翻译
  • 深度研究
  • 学术资讯
  • Suppr Zotero 插件Zotero 插件
  • 邀请有礼
  • 套餐&价格
  • 历史记录
应用&插件
Suppr Zotero 插件Zotero 插件浏览器插件Mac 客户端Windows 客户端微信小程序
定价
高级版会员购买积分包购买API积分包
服务
文献检索文档翻译深度研究API 文档MCP 服务
关于我们
关于 Suppr公司介绍联系我们用户协议隐私条款
关注我们

Suppr 超能文献

核心技术专利:CN118964589B侵权必究
粤ICP备2023148730 号-1Suppr @ 2026

文献检索

告别复杂PubMed语法,用中文像聊天一样搜索,搜遍4000万医学文献。AI智能推荐,让科研检索更轻松。

立即免费搜索

文件翻译

保留排版,准确专业,支持PDF/Word/PPT等文件格式,支持 12+语言互译。

免费翻译文档

深度研究

AI帮你快速写综述,25分钟生成高质量综述,智能提取关键信息,辅助科研写作。

立即免费体验

功能性蛋白质组学分析调控 T 细胞对 HIV-1 感染的巨噬细胞的监测。

Functional proteomic analysis for regulatory T cell surveillance of the HIV-1-infected macrophage.

机构信息

Department of Pharmacology, University of Nebraska Medical Center, Omaha, Nebraska 68198, United States.

出版信息

J Proteome Res. 2010 Dec 3;9(12):6759-73. doi: 10.1021/pr1009178. Epub 2010 Nov 4.

DOI:10.1021/pr1009178
PMID:20954747
原文链接:https://pmc.ncbi.nlm.nih.gov/articles/PMC3108468/
Abstract

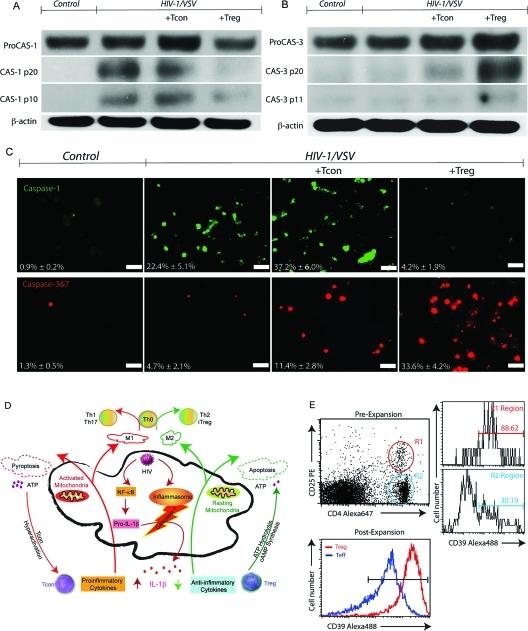
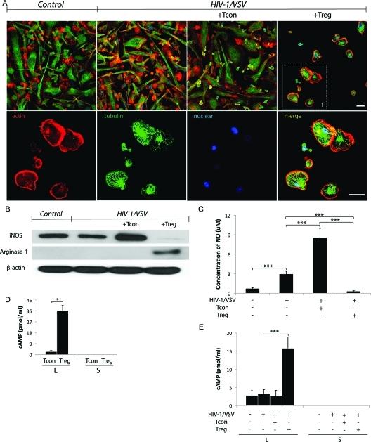
Regulatory T cells (Treg) induce robust neuroprotection in murine models of neuroAIDS, in part, through eliciting anti-inflammatory responses for HIV-1-infected brain mononuclear phagocytes (MP; macrophage and microglia). Herein, using both murine and human primary cell cultures in proteomic and cell biologic tests, we report that Treg promotes such neuroprotection by an even broader range of mechanisms than previously seen including inhibition of virus release, killing infected MP, and inducing phenotypic cell switches. Changes in individual Treg-induced macrophage proteins were quantified by iTRAQ labeling followed by mass spectrometry identifications. Reduction in virus release paralleled the upregulation of interferon-stimulated gene 15, an ubiquitin-like protein involved in interferon-mediated antiviral immunity. Treg killed virus-infected macrophages through caspase-3 and granzyme and perforin pathways. Independently, Treg transformed virus-infected macrophages from an M1 to an M2 phenotype by down- and up- regulation of inducible nitric oxide synthase and arginase 1, respectively. Taken together, Treg affects a range of virus-infected MP functions. The observations made serve to challenge the dogma of solitary Treg immune suppressor functions and provides novel insights into how Treg affects adaptive immunosurveillance for control of end organ diseases, notably neurocognitive disorders associated with advanced viral infection.

摘要

调节性 T 细胞(Treg)在神经艾滋病的鼠模型中诱导强烈的神经保护作用,部分原因是通过引发针对 HIV-1 感染的脑单核吞噬细胞(MP;巨噬细胞和小胶质细胞)的抗炎反应。在此,我们通过蛋白质组学和细胞生物学测试使用鼠和人原代细胞培养物报告 Treg 通过比以前所见更广泛的机制来促进这种神经保护作用,包括抑制病毒释放、杀伤感染的 MP 和诱导表型细胞转换。通过 iTRAQ 标记和随后的质谱鉴定来定量个体 Treg 诱导的巨噬细胞蛋白的变化。病毒释放的减少与干扰素刺激基因 15 的上调平行,干扰素刺激基因 15 是一种参与干扰素介导的抗病毒免疫的泛素样蛋白。Treg 通过半胱天冬酶-3 和颗粒酶和穿孔素途径杀死病毒感染的巨噬细胞。独立地,Treg 通过下调和上调诱导型一氧化氮合酶和精氨酸酶 1 分别将病毒感染的巨噬细胞从 M1 表型转化为 M2 表型。总之,Treg 影响一系列病毒感染的 MP 功能。这些观察结果挑战了 Treg 免疫抑制功能的单一观点,并提供了关于 Treg 如何影响适应性免疫监视以控制终末器官疾病的新见解,特别是与病毒感染晚期相关的神经认知障碍。

https://cdn.ncbi.nlm.nih.gov/pmc/blobs/d518/3108468/cd049bb156ba/pr-2010-009178_0005.jpg
https://cdn.ncbi.nlm.nih.gov/pmc/blobs/d518/3108468/a452243acb4a/pr-2010-009178_0007.jpg
https://cdn.ncbi.nlm.nih.gov/pmc/blobs/d518/3108468/da6a4af941f7/pr-2010-009178_0001.jpg
https://cdn.ncbi.nlm.nih.gov/pmc/blobs/d518/3108468/263aaf27e5dc/pr-2010-009178_0002.jpg
https://cdn.ncbi.nlm.nih.gov/pmc/blobs/d518/3108468/2dafc40012bf/pr-2010-009178_0003.jpg
https://cdn.ncbi.nlm.nih.gov/pmc/blobs/d518/3108468/ce86853efb1d/pr-2010-009178_0004.jpg
https://cdn.ncbi.nlm.nih.gov/pmc/blobs/d518/3108468/cd049bb156ba/pr-2010-009178_0005.jpg
https://cdn.ncbi.nlm.nih.gov/pmc/blobs/d518/3108468/a452243acb4a/pr-2010-009178_0007.jpg
https://cdn.ncbi.nlm.nih.gov/pmc/blobs/d518/3108468/da6a4af941f7/pr-2010-009178_0001.jpg
https://cdn.ncbi.nlm.nih.gov/pmc/blobs/d518/3108468/263aaf27e5dc/pr-2010-009178_0002.jpg
https://cdn.ncbi.nlm.nih.gov/pmc/blobs/d518/3108468/2dafc40012bf/pr-2010-009178_0003.jpg
https://cdn.ncbi.nlm.nih.gov/pmc/blobs/d518/3108468/ce86853efb1d/pr-2010-009178_0004.jpg
https://cdn.ncbi.nlm.nih.gov/pmc/blobs/d518/3108468/cd049bb156ba/pr-2010-009178_0005.jpg

相似文献

1
Functional proteomic analysis for regulatory T cell surveillance of the HIV-1-infected macrophage.功能性蛋白质组学分析调控 T 细胞对 HIV-1 感染的巨噬细胞的监测。
J Proteome Res. 2010 Dec 3;9(12):6759-73. doi: 10.1021/pr1009178. Epub 2010 Nov 4.
2
Neuromodulatory activities of CD4+CD25+ regulatory T cells in a murine model of HIV-1-associated neurodegeneration.HIV-1 相关神经变性小鼠模型中 CD4+CD25+ 调节性 T 细胞的神经调节活性
J Immunol. 2009 Mar 15;182(6):3855-65. doi: 10.4049/jimmunol.0803330.
3
Phenotypic and functional switch of macrophages induced by regulatory CD4+CD25+ T cells in mice.调节性 CD4+CD25+ T 细胞诱导小鼠巨噬细胞表型和功能的转换。
Immunol Cell Biol. 2011 Jan;89(1):130-42. doi: 10.1038/icb.2010.70. Epub 2010 Jun 1.
4
Cyclic AMP is a key regulator of M1 to M2a phenotypic conversion of microglia in the presence of Th2 cytokines.在存在Th2细胞因子的情况下,环磷酸腺苷(Cyclic AMP)是小胶质细胞从M1型向M2a型表型转化的关键调节因子。
J Neuroinflammation. 2016 Jan 13;13:9. doi: 10.1186/s12974-015-0463-9.
5
Lymphocyte-mediated macrophage apoptosis during IL-12 stimulation.白细胞介素 12 刺激期间淋巴细胞介导的巨噬细胞凋亡。
Cytokine. 2013 Oct;64(1):62-70. doi: 10.1016/j.cyto.2013.07.027. Epub 2013 Aug 15.
6
Nitric oxide regulates MIP-1alpha expression in primary macrophages and T lymphocytes: implications for anti-HIV-1 response.一氧化氮调节原代巨噬细胞和T淋巴细胞中MIP-1α的表达:对抗HIV-1反应的影响。
Mol Med. 2000 Jun;6(6):542-9.
7
Acute Penicillium marneffei infection stimulates host M1/M2a macrophages polarization in BALB/C mice.马尔尼菲青霉急性感染刺激BALB/C小鼠体内宿主M1/M2a巨噬细胞极化。
BMC Microbiol. 2017 Aug 18;17(1):177. doi: 10.1186/s12866-017-1086-3.
8
Proteomic analysis of HIV-infected macrophages.HIV 感染巨噬细胞的蛋白质组学分析。
J Neuroimmune Pharmacol. 2011 Mar;6(1):89-106. doi: 10.1007/s11481-010-9253-4. Epub 2010 Dec 14.
9
Generation of cytotoxic T cells against virus-infected human brain macrophages in a murine model of HIV-1 encephalitis.在HIV-1脑炎小鼠模型中产生针对病毒感染的人脑巨噬细胞的细胞毒性T细胞。
J Immunol. 2002 Apr 15;168(8):3941-9. doi: 10.4049/jimmunol.168.8.3941.
10
Cytoskeletal protein transformation in HIV-1-infected macrophage giant cells.HIV-1感染的巨噬细胞巨细胞中的细胞骨架蛋白转化
J Immunol. 2007 May 15;178(10):6404-15. doi: 10.4049/jimmunol.178.10.6404.

引用本文的文献

1
Moving to the Outskirts: Interplay Between Regulatory T Cells and Peripheral Tissues.迁移至外围组织:调节性 T 细胞与外周组织的相互作用。
Front Immunol. 2022 Apr 29;13:864628. doi: 10.3389/fimmu.2022.864628. eCollection 2022.
2
HIV and Proteomics: What We Have Learned from High Throughput Studies.HIV 和蛋白质组学:高通量研究的启示。
Proteomics Clin Appl. 2021 Jan;15(1):e2000040. doi: 10.1002/prca.202000040. Epub 2020 Oct 14.
3
Harnessing regulatory T cell neuroprotective activities for treatment of neurodegenerative disorders.

本文引用的文献

1
Brain ingress of regulatory T cells in a murine model of HIV-1 encephalitis.HIV-1 脑炎小鼠模型中调节性 T 细胞的脑内浸润。
J Neuroimmunol. 2011 Jan;230(1-2):33-41. doi: 10.1016/j.jneuroim.2010.08.014. Epub 2010 Sep 16.
2
Adaptive immune regulation of glial homeostasis as an immunization strategy for neurodegenerative diseases.作为神经退行性疾病免疫策略的胶质细胞内稳态的适应性免疫调控。
J Neurochem. 2010 Sep 1;114(5):1261-76. doi: 10.1111/j.1471-4159.2010.06834.x. Epub 2010 May 26.
3
Human immunodeficiency virus-associated neurocognitive disorders: Mind the gap.
利用调节性T细胞的神经保护活性治疗神经退行性疾病。
Mol Neurodegener. 2020 Jun 5;15(1):32. doi: 10.1186/s13024-020-00375-7.
4
Beneficial and Detrimental Effects of Regulatory T Cells in Neurotropic Virus Infections.调节性 T 细胞在神经嗜性病毒感染中的有益和有害效应。
Int J Mol Sci. 2020 Mar 2;21(5):1705. doi: 10.3390/ijms21051705.
5
Granulocyte-macrophage colony-stimulating factor neuroprotective activities in Alzheimer's disease mice.粒细胞-巨噬细胞集落刺激因子在阿尔茨海默病小鼠中的神经保护作用。
J Neuroimmunol. 2018 Jun 15;319:80-92. doi: 10.1016/j.jneuroim.2018.03.009. Epub 2018 Mar 17.
6
Challenges and Strategies for Proteome Analysis of the Interaction of Human Pathogenic Fungi with Host Immune Cells.人类致病真菌与宿主免疫细胞相互作用的蛋白质组分析面临的挑战与策略
Proteomes. 2015 Dec 14;3(4):467-495. doi: 10.3390/proteomes3040467.
7
CD4 regulatory T cells augment HIV-1 expression of polarized M1 and M2 monocyte derived macrophages.CD4调节性T细胞增强极化的M1和M2单核细胞衍生巨噬细胞的HIV-1表达。
Virology. 2017 Apr;504:79-87. doi: 10.1016/j.virol.2017.01.018. Epub 2017 Jan 31.
8
[Advances of immunological pathogenesis research in HIV related neurocognitive disorder].[人类免疫缺陷病毒相关神经认知障碍的免疫发病机制研究进展]
Zhejiang Da Xue Xue Bao Yi Xue Ban. 2016 May 25;45(3):249-55. doi: 10.3785/j.issn.1008-9292.2016.05.05.
9
Proteomics, biomarkers, and HIV-1: A current perspective.蛋白质组学、生物标志物与 HIV-1:当前视角
Proteomics Clin Appl. 2016 Feb;10(2):110-25. doi: 10.1002/prca.201500002. Epub 2015 Jul 8.
10
Understanding the MIND phenotype: macrophage/microglia inflammation in neurocognitive disorders related to human immunodeficiency virus infection.了解MIND表型:与人类免疫缺陷病毒感染相关的神经认知障碍中的巨噬细胞/小胶质细胞炎症。
Clin Transl Med. 2015 Feb 26;4:7. doi: 10.1186/s40169-015-0049-2. eCollection 2015.
人类免疫缺陷病毒相关性神经认知障碍:关注差距。
Ann Neurol. 2010 Jun;67(6):699-714. doi: 10.1002/ana.22053.
4
HIV+ elite controllers have low HIV-specific T-cell activation yet maintain strong, polyfunctional T-cell responses.HIV+精英控制器的 HIV 特异性 T 细胞活化水平较低,但仍保持强烈的、多功能的 T 细胞应答。
AIDS. 2010 May 15;24(8):1095-105. doi: 10.1097/QAD.0b013e3283377a1e.
5
The macrophage in HIV-1 infection: from activation to deactivation?HIV-1 感染中的巨噬细胞:从激活到失活?
Retrovirology. 2010 Apr 9;7:33. doi: 10.1186/1742-4690-7-33.
6
Involvement of regulatory T cells in HIV immunopathogenesis.调节性T细胞在HIV免疫发病机制中的作用。
Curr HIV Res. 2010 Jun;8(4):340-6. doi: 10.2174/157016210791208613.
7
Regulatory T cell suppression of Gag-specific CD8 T cell polyfunctional response after therapeutic vaccination of HIV-1-infected patients on ART.抗逆转录病毒治疗(ART)下的 HIV-1 感染者经治疗性疫苗接种后,调节性 T 细胞对 Gag 特异性 CD8 T 细胞多功能反应的抑制作用。
PLoS One. 2010 Mar 24;5(3):e9852. doi: 10.1371/journal.pone.0009852.
8
Is it age or HIV that drives the regulatory T-cells expansion that occurs in older HIV-infected persons?是年龄还是艾滋病毒导致了老年艾滋病毒感染者体内调节性T细胞的扩增?
Clin Immunol. 2010 Jul;136(1):157-9; author reply 160. doi: 10.1016/j.clim.2010.02.012. Epub 2010 Mar 16.
9
Increased sensitivity of CD4+ T-effector cells to CD4+CD25+ Treg suppression compensates for reduced Treg number in asymptomatic HIV-1 infection.在无症状 HIV-1 感染中,CD4+T 效应细胞对 CD4+CD25+Treg 抑制的敏感性增加,弥补了 Treg 数量的减少。
PLoS One. 2010 Feb 17;5(2):e9254. doi: 10.1371/journal.pone.0009254.
10
Regulatory T cells attenuate Th17 cell-mediated nigrostriatal dopaminergic neurodegeneration in a model of Parkinson's disease.调节性 T 细胞可减轻帕金森病模型中 Th17 细胞介导的黑质纹状体多巴胺能神经退行性变。
J Immunol. 2010 Mar 1;184(5):2261-71. doi: 10.4049/jimmunol.0901852. Epub 2010 Jan 29.