Suppr超能文献

在无症状 HIV-1 感染中,CD4+T 效应细胞对 CD4+CD25+Treg 抑制的敏感性增加,弥补了 Treg 数量的减少。

Increased sensitivity of CD4+ T-effector cells to CD4+CD25+ Treg suppression compensates for reduced Treg number in asymptomatic HIV-1 infection.

机构信息

Department of Infectious Diseases, King's College London, Guys' Hospital, London, England.

出版信息

PLoS One. 2010 Feb 17;5(2):e9254. doi: 10.1371/journal.pone.0009254.

Abstract

BACKGROUND

In HIV infection, uncontrolled immune activation and disease progression is attributed to declining CD4+CD25+FoxP3+ regulatory T-cell (Treg) numbers. However, qualitative aspects of Treg function in HIV infection, specifically the balance between Treg cell suppressive potency versus suppressibility of effector cells, remain poorly understood. This report addresses this issue.

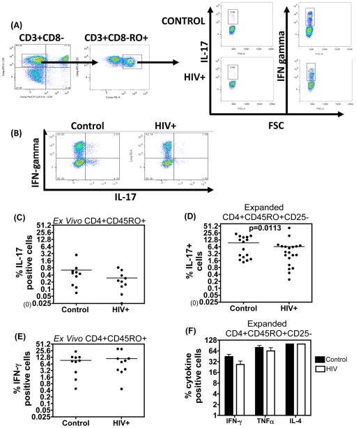
METHODOLOGY/PRINCIPAL FINDINGS: A classic suppression assay to measure CD4+CD45RO+CD25hi Treg cells to suppress the proliferation of CD4+CD45RO+CD25- effectors cells (E) following CD3/CD28 polyclonal stimulation was employed to compare the suppressive ability of healthy volunteers (N = 27) and chronic, asymptomatic, treatment naïve, HIV-infected subjects (N = 14). HIV-infected subjects displayed significantly elevated Treg-mediated suppression compared to healthy volunteers (p = 0.0047). Cross-over studies comparing Treg cell potency from HIV-infected versus control subjects to suppress the proliferation of a given population of allogeneic effector cells demonstrated increased sensitivity of CD4+CD25- effector cells from HIV-infected subjects to be suppressed, associated with reduced production of the Treg counter-regulatory cytokine, IL-17, rather than an increase in the suppressive potential of their CD4+CD25+ Treg cells. However, compared to controls, HIV+ subjects had significantly fewer absolute numbers of circulating CD4+CD25+FoxP3+ Treg cells. In vitro studies highlighted that one mechanism for this loss could be the preferential infection of Treg cells by HIV.

CONCLUSIONS/SIGNIFICANCE: Together, novel data is provided to support the contention that elevated Treg-mediated suppression may be a natural host response to HIV infection.

摘要

背景

在 HIV 感染中,失控的免疫激活和疾病进展归因于 CD4+CD25+FoxP3+调节性 T 细胞(Treg)数量的下降。然而,HIV 感染中 Treg 功能的定性方面,特别是 Treg 细胞抑制效力与效应细胞抑制性之间的平衡,仍知之甚少。本报告探讨了这一问题。

方法/主要发现:采用经典抑制试验来测量 CD4+CD45RO+CD25hi Treg 细胞抑制 CD3/CD28 多克隆刺激后 CD4+CD45RO+CD25-效应细胞(E)增殖的能力,比较健康志愿者(N=27)和慢性、无症状、未经治疗的 HIV 感染者(N=14)的抑制能力。与健康志愿者相比,HIV 感染者显示出显著升高的 Treg 介导的抑制作用(p=0.0047)。比较 HIV 感染者和对照者的 Treg 细胞效力以抑制特定群体同种异体效应细胞增殖的交叉研究表明,HIV 感染者的 CD4+CD25-效应细胞对抑制的敏感性增加,与 Treg 反调节细胞因子 IL-17 的产生减少相关,而不是其 CD4+CD25+Treg 细胞的抑制潜力增加。然而,与对照组相比,HIV+患者循环中 CD4+CD25+FoxP3+Treg 细胞的绝对数量显著减少。体外研究强调,这种损失的一个机制可能是 HIV 对 Treg 细胞的优先感染。

结论/意义:综上所述,提供了新的数据支持这样一种观点,即升高的 Treg 介导的抑制可能是 HIV 感染的天然宿主反应。

https://cdn.ncbi.nlm.nih.gov/pmc/blobs/892a/2822868/f933ba25bf17/pone.0009254.g001.jpg

文献检索

告别复杂PubMed语法,用中文像聊天一样搜索,搜遍4000万医学文献。AI智能推荐,让科研检索更轻松。

立即免费搜索

文件翻译

保留排版,准确专业,支持PDF/Word/PPT等文件格式,支持 12+语言互译。

免费翻译文档

深度研究

AI帮你快速写综述,25分钟生成高质量综述,智能提取关键信息,辅助科研写作。

立即免费体验