Suppr超能文献

一种用于人类多能干细胞的特定糖胺聚糖结合基质。

A defined glycosaminoglycan-binding substratum for human pluripotent stem cells.

机构信息

Cell and Molecular Biology Program, University of Wisconsin-Madison, Madison, Wisconsin, USA.

出版信息

Nat Methods. 2010 Dec;7(12):989-94. doi: 10.1038/nmeth.1532. Epub 2010 Nov 14.

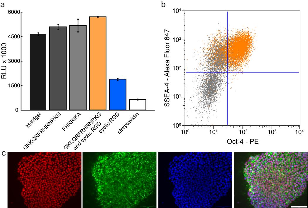
Abstract

To exploit the full potential of human pluripotent stem cells for regenerative medicine, developmental biology and drug discovery, defined culture conditions are needed. Media of known composition that maintain human embryonic stem (hES) cells have been developed, but finding chemically defined, robust substrata has proven difficult. We used an array of self-assembled monolayers to identify peptide surfaces that sustain pluripotent stem cell self-renewal. The effective substrates displayed heparin-binding peptides, which can interact with cell-surface glycosaminoglycans and could be used with a defined medium to culture hES cells for more than 3 months. The resulting cells maintained a normal karyotype and had high levels of pluripotency markers. The peptides supported growth of eight pluripotent cell lines on a variety of scaffolds. Our results indicate that synthetic substrates that recognize cell-surface glycans can facilitate the long-term culture of pluripotent stem cells.

摘要

为了充分发挥人类多能干细胞在再生医学、发育生物学和药物发现方面的潜力,需要明确的培养条件。已经开发出了组成明确的培养基,可维持人类胚胎干细胞(hES)的生长,但寻找化学定义明确、稳健的基质却非常困难。我们使用了一系列自组装单分子层来鉴定能够维持多能干细胞自我更新的肽表面。有效的基质显示出肝素结合肽,它可以与细胞表面糖胺聚糖相互作用,并可与定义明确的培养基一起用于培养 hES 细胞超过 3 个月。所得细胞保持正常核型,具有高水平的多能性标志物。这些肽支持八种多能细胞系在各种支架上的生长。我们的结果表明,识别细胞表面糖的合成基质可以促进多能干细胞的长期培养。

https://cdn.ncbi.nlm.nih.gov/pmc/blobs/860a/2994976/541d17ea484b/nihms247579f1.jpg

文献检索

告别复杂PubMed语法,用中文像聊天一样搜索,搜遍4000万医学文献。AI智能推荐,让科研检索更轻松。

立即免费搜索

文件翻译

保留排版,准确专业,支持PDF/Word/PPT等文件格式,支持 12+语言互译。

免费翻译文档

深度研究

AI帮你快速写综述,25分钟生成高质量综述,智能提取关键信息,辅助科研写作。

立即免费体验