• 文献检索
  • 文档翻译
  • 深度研究
  • 学术资讯
  • Suppr Zotero 插件Zotero 插件
  • 邀请有礼
  • 套餐&价格
  • 历史记录
应用&插件
Suppr Zotero 插件Zotero 插件浏览器插件Mac 客户端Windows 客户端微信小程序
定价
高级版会员购买积分包购买API积分包
服务
文献检索文档翻译深度研究API 文档MCP 服务
关于我们
关于 Suppr公司介绍联系我们用户协议隐私条款
关注我们

Suppr 超能文献

核心技术专利:CN118964589B侵权必究
粤ICP备2023148730 号-1Suppr @ 2026

文献检索

告别复杂PubMed语法,用中文像聊天一样搜索,搜遍4000万医学文献。AI智能推荐,让科研检索更轻松。

立即免费搜索

文件翻译

保留排版,准确专业,支持PDF/Word/PPT等文件格式,支持 12+语言互译。

免费翻译文档

深度研究

AI帮你快速写综述,25分钟生成高质量综述,智能提取关键信息,辅助科研写作。

立即免费体验

间充质干细胞依赖 IL-6 的 PGE2 分泌抑制实验性关节炎中的局部炎症。

IL-6-dependent PGE2 secretion by mesenchymal stem cells inhibits local inflammation in experimental arthritis.

机构信息

Inserm, Unité 844, Montpellier, France.

出版信息

PLoS One. 2010 Dec 7;5(12):e14247. doi: 10.1371/journal.pone.0014247.

DOI:10.1371/journal.pone.0014247
PMID:21151872
原文链接:https://pmc.ncbi.nlm.nih.gov/articles/PMC2998425/
Abstract

BACKGROUND

Based on their capacity to suppress immune responses, multipotent mesenchymal stromal cells (MSC) are intensively studied for various clinical applications. Although it has been shown in vitro that the immunomodulatory effect of MSCs mainly occurs through the secretion of soluble mediators, the mechanism is still not completely understood. The aim of the present study was to better understand the mechanisms underlying the suppressive effect of MSCs in vivo, using cells isolated from mice deficient in the production of inducible nitric oxide synthase (iNOS) or interleukin (IL)-6 in the murine model of collagen-induced arthritis.

PRINCIPAL FINDINGS

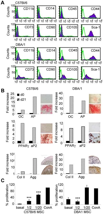
In the present study, we show that primary murine MSCs from various strains of mice or isolated from mice deficient for iNOS or IL-6 exhibit different immunosuppressive potential. The immunomodulatory function of MSCs was mainly attributed to IL-6-dependent secretion of prostaglandin E2 (PGE2) with a minor role for NO. To address the role of these molecules in vivo, we used the collagen-induced arthritis as an experimental model of immune-mediated disorder. MSCs effectively inhibited collagen-induced inflammation during a narrow therapeutic window. In contrast to wild type MSCs, IL-6-deficient MSCs and to a lesser extent iNOS-deficient MSCs were not able to reduce the clinical signs of arthritis. Finally, we show that, independently of NO or IL-6 secretion or Treg cell induction, MSCs modulate the host response by inducing a switch to a Th2 immune response.

SIGNIFICANCE

Our data indicate that mscs mediate their immunosuppressive effect via two modes of action: locally, they reduce inflammation through the secretion of anti-proliferative mediators, such as NO and mainly PGE2, and systemically they switch the host response from a Th1/Th17 towards a Th2 immune profile.

摘要

背景

基于其抑制免疫反应的能力,多能间充质基质细胞(MSC)被广泛研究用于各种临床应用。尽管已经在体外表明 MSC 的免疫调节作用主要通过可溶性介质的分泌来实现,但机制仍不完全清楚。本研究的目的是使用胶原诱导关节炎小鼠模型中产生诱导型一氧化氮合酶(iNOS)或白细胞介素(IL)-6 的细胞,更好地理解 MSC 体内抑制作用的机制。

主要发现

在本研究中,我们表明,来自不同品系小鼠的原代鼠 MSC 或来自 iNOS 或 IL-6 缺陷小鼠的 MSC 具有不同的免疫抑制潜力。MSC 的免疫调节功能主要归因于 IL-6 依赖性前列腺素 E2(PGE2)的分泌,而 NO 的作用较小。为了研究这些分子在体内的作用,我们使用胶原诱导关节炎作为免疫介导的疾病的实验模型。MSC 在狭窄的治疗窗口内有效抑制胶原诱导的炎症。与野生型 MSC 相比,IL-6 缺陷型 MSC 且在较小程度上 iNOS 缺陷型 MSC 不能减轻关节炎的临床症状。最后,我们表明,MSC 通过诱导 Th2 免疫反应的转换,独立于 NO 或 IL-6 分泌或 Treg 细胞诱导,调节宿主反应。

意义

我们的数据表明,MSC 通过两种作用模式发挥其免疫抑制作用:局部地,它们通过分泌抗增殖介质(如 NO 和主要的 PGE2)来减少炎症;系统性地,它们将宿主反应从 Th1/Th17 转向 Th2 免疫特征。

https://cdn.ncbi.nlm.nih.gov/pmc/blobs/acc6/2998425/f19739d3a237/pone.0014247.g005.jpg
https://cdn.ncbi.nlm.nih.gov/pmc/blobs/acc6/2998425/8878d6aa6e75/pone.0014247.g001.jpg
https://cdn.ncbi.nlm.nih.gov/pmc/blobs/acc6/2998425/74d0bca0a446/pone.0014247.g002.jpg
https://cdn.ncbi.nlm.nih.gov/pmc/blobs/acc6/2998425/8d68eb835d0b/pone.0014247.g003.jpg
https://cdn.ncbi.nlm.nih.gov/pmc/blobs/acc6/2998425/75468e396d92/pone.0014247.g004.jpg
https://cdn.ncbi.nlm.nih.gov/pmc/blobs/acc6/2998425/f19739d3a237/pone.0014247.g005.jpg
https://cdn.ncbi.nlm.nih.gov/pmc/blobs/acc6/2998425/8878d6aa6e75/pone.0014247.g001.jpg
https://cdn.ncbi.nlm.nih.gov/pmc/blobs/acc6/2998425/74d0bca0a446/pone.0014247.g002.jpg
https://cdn.ncbi.nlm.nih.gov/pmc/blobs/acc6/2998425/8d68eb835d0b/pone.0014247.g003.jpg
https://cdn.ncbi.nlm.nih.gov/pmc/blobs/acc6/2998425/75468e396d92/pone.0014247.g004.jpg
https://cdn.ncbi.nlm.nih.gov/pmc/blobs/acc6/2998425/f19739d3a237/pone.0014247.g005.jpg

相似文献

1
IL-6-dependent PGE2 secretion by mesenchymal stem cells inhibits local inflammation in experimental arthritis.间充质干细胞依赖 IL-6 的 PGE2 分泌抑制实验性关节炎中的局部炎症。
PLoS One. 2010 Dec 7;5(12):e14247. doi: 10.1371/journal.pone.0014247.
2
Preconditioning of bone marrow-derived mesenchymal stem cells highly strengthens their potential to promote IL-6-dependent M2b polarization.骨髓间充质干细胞的预处理极大地增强了其促进 IL-6 依赖性 M2b 极化的潜力。
Stem Cell Res Ther. 2018 Oct 25;9(1):286. doi: 10.1186/s13287-018-1039-2.
3
IL-17 down-regulates the immunosuppressive capacity of olfactory ecto-mesenchymal stem cells in murine collagen-induced arthritis.白细胞介素-17下调小鼠胶原诱导性关节炎中嗅外间充质干细胞的免疫抑制能力。
Oncotarget. 2016 Jul 12;7(28):42953-42962. doi: 10.18632/oncotarget.10261.
4
Flk-1+ mesenchymal stem cells aggravate collagen-induced arthritis by up-regulating interleukin-6.Flk-1+间充质干细胞通过上调白细胞介素-6加重胶原诱导性关节炎。
Clin Exp Immunol. 2010 Mar;159(3):292-302. doi: 10.1111/j.1365-2249.2009.04069.x. Epub 2009 Dec 4.
5
Therapeutic potential of human umbilical cord mesenchymal stem cells in the treatment of rheumatoid arthritis.人脐带间充质干细胞在类风湿关节炎治疗中的治疗潜力。
Arthritis Res Ther. 2010;12(6):R210. doi: 10.1186/ar3187. Epub 2010 Nov 16.
6
Mesenchymal stem cells overexpressing interleukin-10 attenuate collagen-induced arthritis in mice.过表达白细胞介素-10的间充质干细胞可减轻小鼠胶原诱导的关节炎。
Clin Exp Immunol. 2008 Aug;153(2):269-76. doi: 10.1111/j.1365-2249.2008.03683.x.
7
Discrepancy between the in vitro and in vivo effects of murine mesenchymal stem cells on T-cell proliferation and collagen-induced arthritis.鼠间充质干细胞在体外和体内对 T 细胞增殖和胶原诱导性关节炎的作用差异。
Arthritis Res Ther. 2010;12(1):R31. doi: 10.1186/ar2939. Epub 2010 Feb 22.
8
Treatment of experimental arthritis by inducing immune tolerance with human adipose-derived mesenchymal stem cells.用人脂肪间充质干细胞诱导免疫耐受治疗实验性关节炎
Arthritis Rheum. 2009 Apr;60(4):1006-19. doi: 10.1002/art.24405.
9
Preconditioning with interleukin-1 beta and interferon-gamma enhances the efficacy of human umbilical cord blood-derived mesenchymal stem cells-based therapy via enhancing prostaglandin E2 secretion and indoleamine 2,3-dioxygenase activity in dextran sulfate sodium-induced colitis.白细胞介素-1β和干扰素-γ预处理增强了人脐带来源间充质干细胞治疗的疗效,其机制可能与增强葡聚糖硫酸钠诱导的结肠炎中前列腺素 E2 的分泌和吲哚胺 2,3-双加氧酶活性有关。
J Tissue Eng Regen Med. 2019 Oct;13(10):1792-1804. doi: 10.1002/term.2930. Epub 2019 Jul 25.
10
Differential TLR activation of murine mesenchymal stem cells generates distinct immunomodulatory effects in EAE.小鼠间充质干细胞的差异性Toll样受体激活在实验性自身免疫性脑脊髓炎中产生不同的免疫调节作用。
Stem Cell Res Ther. 2016 Oct 10;7(1):150. doi: 10.1186/s13287-016-0402-4.

引用本文的文献

1
Enhanced rotator cuff tendon-bone interface regeneration with injectable manganese-based mesoporous silica nanoparticle-loaded dual crosslinked hydrogels.可注射的负载锰基介孔二氧化硅纳米颗粒的双交联水凝胶增强肩袖肌腱-骨界面再生
Front Bioeng Biotechnol. 2025 Aug 21;13:1645970. doi: 10.3389/fbioe.2025.1645970. eCollection 2025.
2
Mesenchymal stromal cells conditioned by peripheral blood mononuclear cells exert enhanced immunomodulation capacities and alleviate a model of Myasthenia Gravis.经外周血单个核细胞处理的间充质基质细胞具有增强的免疫调节能力,并可缓解重症肌无力模型。
Stem Cell Res Ther. 2025 Aug 8;16(1):437. doi: 10.1186/s13287-025-04534-9.
3

本文引用的文献

1
Immunosuppression by mesenchymal stem cells: mechanisms and clinical applications.间充质干细胞的免疫抑制作用:机制与临床应用。
Stem Cell Res Ther. 2010 Mar 15;1(1):2. doi: 10.1186/scrt2.
2
A new mesenchymal stem cell (MSC) paradigm: polarization into a pro-inflammatory MSC1 or an Immunosuppressive MSC2 phenotype.一种新的间充质干细胞 (MSC) 范式:极化为促炎 MSC1 或免疫抑制 MSC2 表型。
PLoS One. 2010 Apr 26;5(4):e10088. doi: 10.1371/journal.pone.0010088.
3
Discrepancy between the in vitro and in vivo effects of murine mesenchymal stem cells on T-cell proliferation and collagen-induced arthritis.
Enhanced immunomodulatory effects of canine adipose tissue-derived mesenchymal stem cells in 3D culture.
三维培养中犬脂肪组织来源间充质干细胞的免疫调节作用增强
Front Vet Sci. 2025 Mar 26;12:1500267. doi: 10.3389/fvets.2025.1500267. eCollection 2025.
4
Stem Cell Therapies in Canine Cardiology: Comparative Efficacy, Emerging Trends, and Clinical Integration.犬类心脏病学中的干细胞疗法:比较疗效、新趋势及临床整合
Biomolecules. 2025 Mar 4;15(3):371. doi: 10.3390/biom15030371.
5
Mesenchymal Stem/Stromal Cells (MSCs) from Mouse Pelvic vs. Long Bones Exhibit Disparate Critical Quality Attributes: Implications for Translational Studies.来自小鼠骨盆与长骨的间充质干/基质细胞表现出不同的关键质量属性:对转化研究的启示。
Cells. 2025 Feb 13;14(4):274. doi: 10.3390/cells14040274.
6
Preventive effects of Chinese Xinjiang naturally fermented yogurt separated from AFY02 on acute gouty arthritis in mice.从AFY02分离出的中国新疆天然发酵酸奶对小鼠急性痛风性关节炎的预防作用。
Food Sci Nutr. 2024 Jun 17;12(9):6389-6397. doi: 10.1002/fsn3.4268. eCollection 2024 Sep.
7
The role of mitochondrial transfer in the suppression of CD8 T cell responses by Mesenchymal stem cells.线粒体转移在间充质干细胞抑制 CD8 T 细胞反应中的作用。
Stem Cell Res Ther. 2024 Nov 4;15(1):394. doi: 10.1186/s13287-024-03980-1.
8
Research on preventive effect of AKK PROBIO on acute gouty arthritis in mice.AKK益生菌对小鼠急性痛风性关节炎预防作用的研究。
Food Sci Nutr. 2024 Aug 1;12(10):7644-7656. doi: 10.1002/fsn3.4367. eCollection 2024 Oct.
9
Adipose-derived mesenchymal stem cell therapy for connective tissue diseases and complications.脂肪源性间充质干细胞治疗结缔组织疾病及并发症。
Inflamm Regen. 2024 Jul 19;44(1):35. doi: 10.1186/s41232-024-00348-z.
10
Impact of platelet lysate on immunoregulatory characteristics of equine mesenchymal stromal cells.血小板裂解物对马间充质基质细胞免疫调节特性的影响。
Front Vet Sci. 2024 Apr 24;11:1385395. doi: 10.3389/fvets.2024.1385395. eCollection 2024.
鼠间充质干细胞在体外和体内对 T 细胞增殖和胶原诱导性关节炎的作用差异。
Arthritis Res Ther. 2010;12(1):R31. doi: 10.1186/ar2939. Epub 2010 Feb 22.
4
Flk-1+ mesenchymal stem cells aggravate collagen-induced arthritis by up-regulating interleukin-6.Flk-1+间充质干细胞通过上调白细胞介素-6加重胶原诱导性关节炎。
Clin Exp Immunol. 2010 Mar;159(3):292-302. doi: 10.1111/j.1365-2249.2009.04069.x. Epub 2009 Dec 4.
5
Leptin enhances synthesis of proinflammatory mediators in human osteoarthritic cartilage--mediator role of NO in leptin-induced PGE2, IL-6, and IL-8 production.瘦素增强人骨关节炎软骨中促炎介质的合成——一氧化氮在瘦素诱导前列腺素E2、白细胞介素-6和白细胞介素-8产生中的介质作用
Mediators Inflamm. 2009;2009:345838. doi: 10.1155/2009/345838. Epub 2009 Aug 13.
6
Mesenchymal stem cells: innovative therapeutic tools for rheumatic diseases.间充质干细胞:用于治疗风湿性疾病的创新治疗工具。
Nat Rev Rheumatol. 2009 Jul;5(7):392-9. doi: 10.1038/nrrheum.2009.104.
7
MSCs inhibit monocyte-derived DC maturation and function by selectively interfering with the generation of immature DCs: central role of MSC-derived prostaglandin E2.间充质干细胞通过选择性干扰未成熟树突状细胞的生成来抑制单核细胞来源的树突状细胞成熟和功能:间充质干细胞衍生的前列腺素E2的核心作用。
Blood. 2009 Jun 25;113(26):6576-83. doi: 10.1182/blood-2009-02-203943. Epub 2009 Apr 27.
8
Treatment of experimental arthritis by inducing immune tolerance with human adipose-derived mesenchymal stem cells.用人脂肪间充质干细胞诱导免疫耐受治疗实验性关节炎
Arthritis Rheum. 2009 Apr;60(4):1006-19. doi: 10.1002/art.24405.
9
Cartilage engineering: a crucial combination of cells, biomaterials and biofactors.软骨工程:细胞、生物材料和生物因子的关键组合。
Trends Biotechnol. 2009 May;27(5):307-14. doi: 10.1016/j.tibtech.2009.02.005. Epub 2009 Mar 28.
10
Mesenchymal stem cells in health and disease.健康与疾病中的间充质干细胞。
Nat Rev Immunol. 2008 Sep;8(9):726-36. doi: 10.1038/nri2395.