• 文献检索
  • 文档翻译
  • 深度研究
  • 学术资讯
  • Suppr Zotero 插件Zotero 插件
  • 邀请有礼
  • 套餐&价格
  • 历史记录
应用&插件
Suppr Zotero 插件Zotero 插件浏览器插件Mac 客户端Windows 客户端微信小程序
定价
高级版会员购买积分包购买API积分包
服务
文献检索文档翻译深度研究API 文档MCP 服务
关于我们
关于 Suppr公司介绍联系我们用户协议隐私条款
关注我们

Suppr 超能文献

核心技术专利:CN118964589B侵权必究
粤ICP备2023148730 号-1Suppr @ 2026

文献检索

告别复杂PubMed语法,用中文像聊天一样搜索,搜遍4000万医学文献。AI智能推荐,让科研检索更轻松。

立即免费搜索

文件翻译

保留排版,准确专业,支持PDF/Word/PPT等文件格式,支持 12+语言互译。

免费翻译文档

深度研究

AI帮你快速写综述,25分钟生成高质量综述,智能提取关键信息,辅助科研写作。

立即免费体验

一种针对间变大细胞淋巴瘤的肿瘤细胞选择性和癌症基因特异性的纳米复合物。

A nanocomplex that is both tumor cell-selective and cancer gene-specific for anaplastic large cell lymphoma.

机构信息

Department of Pathology, the Methodist Hospital and the Methodist Hospital Research Institute, Houston, TX 77030, USA.

出版信息

J Nanobiotechnology. 2011 Jan 31;9:2. doi: 10.1186/1477-3155-9-2.

DOI:10.1186/1477-3155-9-2
PMID:21281497
原文链接:https://pmc.ncbi.nlm.nih.gov/articles/PMC3045295/
Abstract

BACKGROUND

Many in vitro studies have demonstrated that silencing of cancerous genes by siRNAs is a potential therapeutic approach for blocking tumor growth. However, siRNAs are not cell type-selective, cannot specifically target tumor cells, and therefore have limited in vivo application for siRNA-mediated gene therapy.

RESULTS

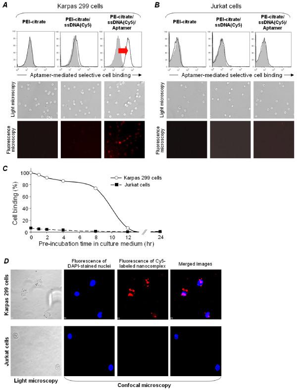
In this study, we tested a functional RNA nanocomplex which exclusively targets and affects human anaplastic large cell lymphoma (ALCL) by taking advantage of the abnormal expression of CD30, a unique surface biomarker, and the anaplastic lymphoma kinase (ALK) gene in lymphoma cells. The nanocomplexes were formulated by incorporating both ALK siRNA and a RNA-based CD30 aptamer probe onto nano-sized polyethyleneimine-citrate carriers. To minimize potential cytotoxicity, the individual components of the nanocomplexes were used at sub-cytotoxic concentrations. Dynamic light scattering showed that formed nanocomplexes were ~140 nm in diameter and remained stable for more than 24 hours in culture medium. Cell binding assays revealed that CD30 aptamer probes selectively targeted nanocomplexes to ALCL cells, and confocal fluorescence microscopy confirmed intracellular delivery of the nanocomplex. Cell transfection analysis showed that nanocomplexes silenced genes in an ALCL cell type-selective fashion. Moreover, exposure of ALCL cells to nanocomplexes carrying both ALK siRNAs and CD30 RNA aptamers specifically silenced ALK gene expression, leading to growth arrest and apoptosis.

CONCLUSIONS

Taken together, our findings indicate that this functional RNA nanocomplex is both tumor cell type-selective and cancer gene-specific for ALCL cells.

摘要

背景

许多体外研究表明,通过 siRNA 沉默致癌基因是阻止肿瘤生长的一种潜在治疗方法。然而,siRNA 不是细胞类型选择性的,不能特异性地靶向肿瘤细胞,因此在体内应用 siRNA 介导的基因治疗中受到限制。

结果

在这项研究中,我们利用 CD30 这一独特的表面生物标志物在淋巴瘤细胞中的异常表达和间变性淋巴瘤激酶(ALK)基因,测试了一种专门针对并影响人类间变性大细胞淋巴瘤(ALCL)的功能性 RNA 纳米复合物。该纳米复合物通过将 ALK siRNA 和基于 RNA 的 CD30 适体探针整合到纳米级聚亚乙基亚胺-柠檬酸载体上而形成。为了最大限度地降低潜在的细胞毒性,纳米复合物的各个组成部分都以亚细胞毒性浓度使用。动态光散射表明形成的纳米复合物的直径约为 140nm,并在培养基中稳定超过 24 小时。细胞结合实验表明,CD30 适体探针选择性地将纳米复合物靶向 ALCL 细胞,共焦荧光显微镜证实了纳米复合物的细胞内递送。细胞转染分析表明,纳米复合物以 ALCL 细胞类型选择性的方式沉默基因。此外,将携带 ALK siRNAs 和 CD30 RNA 适体的纳米复合物暴露于 ALCL 细胞中,特异性地沉默了 ALK 基因表达,导致细胞生长停滞和凋亡。

结论

综上所述,我们的研究结果表明,这种功能性 RNA 纳米复合物对 ALCL 细胞既具有肿瘤细胞类型选择性,又具有癌症基因特异性。

https://cdn.ncbi.nlm.nih.gov/pmc/blobs/5787/3045295/b52cd258d903/1477-3155-9-2-7.jpg
https://cdn.ncbi.nlm.nih.gov/pmc/blobs/5787/3045295/4fae25ccabf1/1477-3155-9-2-1.jpg
https://cdn.ncbi.nlm.nih.gov/pmc/blobs/5787/3045295/92085cae9ca0/1477-3155-9-2-2.jpg
https://cdn.ncbi.nlm.nih.gov/pmc/blobs/5787/3045295/9dff1634edf2/1477-3155-9-2-3.jpg
https://cdn.ncbi.nlm.nih.gov/pmc/blobs/5787/3045295/cbdf2c509c83/1477-3155-9-2-4.jpg
https://cdn.ncbi.nlm.nih.gov/pmc/blobs/5787/3045295/3562eaa6d531/1477-3155-9-2-5.jpg
https://cdn.ncbi.nlm.nih.gov/pmc/blobs/5787/3045295/f7ad4b46863f/1477-3155-9-2-6.jpg
https://cdn.ncbi.nlm.nih.gov/pmc/blobs/5787/3045295/b52cd258d903/1477-3155-9-2-7.jpg
https://cdn.ncbi.nlm.nih.gov/pmc/blobs/5787/3045295/4fae25ccabf1/1477-3155-9-2-1.jpg
https://cdn.ncbi.nlm.nih.gov/pmc/blobs/5787/3045295/92085cae9ca0/1477-3155-9-2-2.jpg
https://cdn.ncbi.nlm.nih.gov/pmc/blobs/5787/3045295/9dff1634edf2/1477-3155-9-2-3.jpg
https://cdn.ncbi.nlm.nih.gov/pmc/blobs/5787/3045295/cbdf2c509c83/1477-3155-9-2-4.jpg
https://cdn.ncbi.nlm.nih.gov/pmc/blobs/5787/3045295/3562eaa6d531/1477-3155-9-2-5.jpg
https://cdn.ncbi.nlm.nih.gov/pmc/blobs/5787/3045295/f7ad4b46863f/1477-3155-9-2-6.jpg
https://cdn.ncbi.nlm.nih.gov/pmc/blobs/5787/3045295/b52cd258d903/1477-3155-9-2-7.jpg

相似文献

1
A nanocomplex that is both tumor cell-selective and cancer gene-specific for anaplastic large cell lymphoma.一种针对间变大细胞淋巴瘤的肿瘤细胞选择性和癌症基因特异性的纳米复合物。
J Nanobiotechnology. 2011 Jan 31;9:2. doi: 10.1186/1477-3155-9-2.
2
Self-Assembled Aptamer-Nanomedicine for Targeted Chemotherapy and Gene Therapy.自组装适体-纳米医学用于靶向化疗法和基因疗法。
Small. 2018 Jan;14(4). doi: 10.1002/smll.201702103. Epub 2017 Dec 4.
3
The expression of CD30 in anaplastic large cell lymphoma is regulated by nucleophosmin-anaplastic lymphoma kinase-mediated JunB level in a cell type-specific manner.间变性大细胞淋巴瘤中CD30的表达由核磷蛋白-间变性淋巴瘤激酶以细胞类型特异性方式介导的JunB水平调控。
Cancer Res. 2006 Sep 15;66(18):9002-8. doi: 10.1158/0008-5472.CAN-05-4101.
4
Synergistic growth inhibition of anaplastic large cell lymphoma cells by combining cellular ALK gene silencing and a low dose of the kinase inhibitor U0126.联合细胞 ALK 基因沉默和低剂量激酶抑制剂 U0126 抑制间变大细胞淋巴瘤细胞的协同生长。
Cancer Gene Ther. 2010 Sep;17(9):633-44. doi: 10.1038/cgt.2010.20. Epub 2010 May 7.
5
pH-responsive DNA nanomicelles for chemo-gene synergetic therapy of anaplastic large cell lymphoma.pH 响应性 DNA 纳米胶束用于治疗间变大细胞淋巴瘤的化疗-基因协同治疗。
Theranostics. 2020 Jul 9;10(18):8250-8263. doi: 10.7150/thno.45803. eCollection 2020.
6
The NADPH oxidase NOX5 protects against apoptosis in ALK-positive anaplastic large-cell lymphoma cell lines.烟酰胺腺嘌呤二核苷酸磷酸氧化酶NOX5可保护ALK阳性间变性大细胞淋巴瘤细胞系免受凋亡。
Free Radic Biol Med. 2015 Jul;84:22-29. doi: 10.1016/j.freeradbiomed.2015.02.027. Epub 2015 Mar 19.
7
Activation of mammalian target of rapamycin signaling pathway contributes to tumor cell survival in anaplastic lymphoma kinase-positive anaplastic large cell lymphoma.雷帕霉素哺乳动物靶点信号通路的激活有助于间变性淋巴瘤激酶阳性间变性大细胞淋巴瘤中的肿瘤细胞存活。
Cancer Res. 2006 Jul 1;66(13):6589-97. doi: 10.1158/0008-5472.CAN-05-3018.
8
Anaplastic Large Cell Lymphoma.间变性大细胞淋巴瘤
Am J Clin Pathol. 2007 May;127(5):707-22. doi: 10.1309/r2q9ccuvtlrycf3h.
9
Among diffuse large B-cell lymphomas, T-cell-rich/histiocyte-rich BCL and CD30+ anaplastic B-cell subtypes exhibit distinct clinical features.在弥漫性大B细胞淋巴瘤中,富含T细胞/组织细胞的大B细胞淋巴瘤和CD30+间变性B细胞亚型表现出不同的临床特征。
Ann Oncol. 2001 Jun;12(6):853-8. doi: 10.1023/a:1011195708834.
10
Design and evaluation of chemically synthesized siRNA targeting the NPM-ALK fusion site in anaplastic large cell lymphoma (ALCL).
Oligonucleotides. 2003;13(5):365-73. doi: 10.1089/154545703322617041.

引用本文的文献

1
The Research Advances of Aptamers in Hematologic Malignancies.适体在血液系统恶性肿瘤中的研究进展
Cancers (Basel). 2023 Jan 1;15(1):300. doi: 10.3390/cancers15010300.
2
Coaxial Synthesis of PEI-Based Nanocarriers of Encapsulated RNA-Therapeutics to Specifically Target Muscle Cells.载 RNA 治疗药物的基于 PEI 的纳米载体的同轴合成以特异性靶向肌肉细胞。
Biomolecules. 2022 Jul 22;12(8):1012. doi: 10.3390/biom12081012.
3
Viral Mimicry as a Design Template for Nucleic Acid Nanocarriers.病毒模拟作为核酸纳米载体的设计模板

本文引用的文献

1
VEGF-targeted short hairpin RNA inhibits intraperitoneal ovarian cancer growth in nude mice.VEGF 靶向短发夹 RNA 抑制裸鼠腹腔内卵巢癌生长。
Oncology. 2009;77(6):385-94. doi: 10.1159/000279385. Epub 2010 Feb 2.
2
Self-assembly synthesis, tumor cell targeting, and photothermal capabilities of antibody-coated indocyanine green nanocapsules.抗体包裹吲哚菁绿纳米胶囊的自组装合成、肿瘤细胞靶向和光热性能。
J Am Chem Soc. 2010 Feb 17;132(6):1929-38. doi: 10.1021/ja908139y.
3
Stability and cellular uptake of polymerized siRNA (poly-siRNA)/polyethylenimine (PEI) complexes for efficient gene silencing.
Front Chem. 2021 Mar 10;9:613209. doi: 10.3389/fchem.2021.613209. eCollection 2021.
4
pH-responsive DNA nanomicelles for chemo-gene synergetic therapy of anaplastic large cell lymphoma.pH 响应性 DNA 纳米胶束用于治疗间变大细胞淋巴瘤的化疗-基因协同治疗。
Theranostics. 2020 Jul 9;10(18):8250-8263. doi: 10.7150/thno.45803. eCollection 2020.
5
Aptamers and Antisense Oligonucleotides for Diagnosis and Treatment of Hematological Diseases.适体与反义寡核苷酸在血液系统疾病诊治中的应用
Int J Mol Sci. 2020 May 4;21(9):3252. doi: 10.3390/ijms21093252.
6
Aptamer-Equipped Protamine Nanomedicine for Precision Lymphoma Therapy.用于精准淋巴瘤治疗的配备适配体的鱼精蛋白纳米药物。
Cancers (Basel). 2020 Mar 25;12(4):780. doi: 10.3390/cancers12040780.
7
Recombinant expression, characterization, and quantification in human cancer cell lines of the Anaplastic Large-Cell Lymphoma-characteristic NPM-ALK fusion protein.重组表达、鉴定和在人类癌细胞系中检测间变性大细胞淋巴瘤特征性 NPM-ALK 融合蛋白的方法。
Sci Rep. 2020 Mar 19;10(1):5078. doi: 10.1038/s41598-020-61936-w.
8
Aptamers as Delivery Agents of siRNA and Chimeric Formulations for the Treatment of Cancer.适配体作为用于癌症治疗的小干扰RNA和嵌合制剂的递送剂
Pharmaceutics. 2019 Dec 16;11(12):684. doi: 10.3390/pharmaceutics11120684.
9
Aptamers Chemistry: Chemical Modifications and Conjugation Strategies.适体化学:化学修饰与偶联策略。
Molecules. 2019 Dec 18;25(1):3. doi: 10.3390/molecules25010003.
10
Cationic Silk Fibroin-Modified Adenovirus-Mediated ING4 and IL-24 Dual Gene Coexpression Vector Suppresses the Growth of Hepatoma Carcinoma Cells.阳离子丝素蛋白修饰的腺病毒介导的ING4 和 IL-24 双基因共表达载体抑制肝癌细胞的生长。
Int J Nanomedicine. 2019 Dec 10;14:9745-9761. doi: 10.2147/IJN.S230693. eCollection 2019.
聚合物化 siRNA(poly-siRNA)/聚乙烯亚胺(PEI)复合物的稳定性和细胞摄取用于高效基因沉默。
J Control Release. 2010 Feb 15;141(3):339-46. doi: 10.1016/j.jconrel.2009.10.007. Epub 2009 Oct 14.
4
Using an RNA aptamer probe for flow cytometry detection of CD30-expressing lymphoma cells.使用RNA适配体探针通过流式细胞术检测表达CD30的淋巴瘤细胞。
Lab Invest. 2009 Dec;89(12):1423-32. doi: 10.1038/labinvest.2009.113. Epub 2009 Oct 12.
5
Non-viral gene delivery of DNA polyplexed with nanoparticles transfected into human mesenchymal stem cells.纳米粒子包裹 DNA 形成的多聚物的非病毒基因传递转染入人间充质干细胞。
Biomaterials. 2010 Jan;31(1):124-32. doi: 10.1016/j.biomaterials.2009.09.023. Epub 2009 Oct 8.
6
RNA interference targeting against S100A4 suppresses cell growth and motility and induces apoptosis in human pancreatic cancer cells.靶向S100A4的RNA干扰抑制人胰腺癌细胞的生长和运动并诱导其凋亡。
Biochem Biophys Res Commun. 2009 Dec 18;390(3):475-80. doi: 10.1016/j.bbrc.2009.09.096. Epub 2009 Sep 30.
7
RNA interference in cancer: targeting the anti-apoptotic protein c-FLIP for drug discovery.癌症中的RNA干扰:靶向抗凋亡蛋白c-FLIP用于药物研发。
Mini Rev Med Chem. 2009 Jun;9(6):741-8. doi: 10.2174/138955709788452748.
8
Effect of homobifunctional crosslinkers on nucleic acids delivery ability of PEI nanoparticles.同双功能交联剂对聚乙烯亚胺纳米颗粒核酸递送能力的影响。
Int J Pharm. 2009 Jun 5;374(1-2):125-38. doi: 10.1016/j.ijpharm.2009.03.009. Epub 2009 Mar 19.
9
N/P ratio significantly influences the transfection efficiency and cytotoxicity of a polyethylenimine/chitosan/DNA complex.N/P 比值对聚乙烯亚胺/壳聚糖/DNA 复合物的转染效率和细胞毒性有显著影响。
Biol Pharm Bull. 2009 Apr;32(4):706-10. doi: 10.1248/bpb.32.706.
10
Nonviral vectors for gene delivery.用于基因递送的非病毒载体。
Chem Rev. 2009 Feb;109(2):259-302. doi: 10.1021/cr800409e.