Suppr超能文献

βI- spectrin 的肌动蛋白结合域调节树突棘的形态和功能动态。

The actin binding domain of βI-spectrin regulates the morphological and functional dynamics of dendritic spines.

机构信息

Department of Physiology, University of Maryland School of Medicine, Baltimore, Maryland, United States of America.

出版信息

PLoS One. 2011 Jan 31;6(1):e16197. doi: 10.1371/journal.pone.0016197.

Abstract

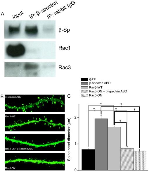
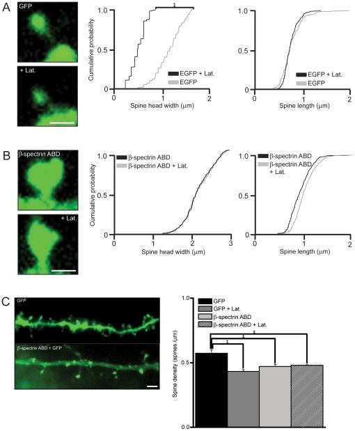
Actin microfilaments regulate the size, shape and mobility of dendritic spines and are in turn regulated by actin binding proteins and small GTPases. The βI isoform of spectrin, a protein that links the actin cytoskeleton to membrane proteins, is present in spines. To understand its function, we expressed its actin-binding domain (ABD) in CA1 pyramidal neurons in hippocampal slice cultures. The ABD of βI-spectrin bundled actin in principal dendrites and was concentrated in dendritic spines, where it significantly increased the size of the spine head. These effects were not observed after expression of homologous ABDs of utrophin, dystrophin, and α-actinin. Treatment of slice cultures with latrunculin-B significantly decreased spine head size and decreased actin-GFP fluorescence in cells expressing the ABD of α-actinin, but not the ABD of βI-spectrin, suggesting that its presence inhibits actin depolymerization. We also observed an increase in the area of GFP-tagged PSD-95 in the spine head and an increase in the amplitude of mEPSCs at spines expressing the ABD of βI-spectrin. The effects of the βI-spectrin ABD on spine size and mEPSC amplitude were mimicked by expressing wild-type Rac3, a small GTPase that co-immunoprecipitates specifically with βI-spectrin in extracts of cultured cortical neurons. Spine size was normal in cells co-expressing a dominant negative Rac3 construct with the βI-spectrin ABD. We suggest that βI-spectrin is a synaptic protein that can modulate both the morphological and functional dynamics of dendritic spines, perhaps via interaction with actin and Rac3.

摘要

肌动蛋白微丝调节树突棘的大小、形状和迁移性,而肌动蛋白结合蛋白和小 GTP 酶又反过来调节肌动蛋白微丝。连接肌动蛋白细胞骨架与膜蛋白的 spectrin 的 βI 异构体存在于棘突中。为了了解其功能,我们在海马脑片培养物中的 CA1 锥体神经元中表达了其肌动蛋白结合结构域(ABD)。βI-spectrin 的 ABD 在主树突中束绕肌动蛋白,并集中在树突棘中,在那里它显著增加了棘突头的大小。在用 latrunculin-B 处理脑片培养物后,观察到同源 utrophin、dystrophin 和 α-actinin ABD 的表达并没有观察到这些效应。ABD 的表达显著降低了 α-actinin ABD 表达细胞中棘突头的大小和肌动蛋白-GFP 荧光,但不影响 βI-spectrin ABD 的表达,表明其存在抑制肌动蛋白解聚。我们还观察到在表达 βI-spectrin ABD 的棘突头中 GFP 标记的 PSD-95 面积增加,并且在表达 βI-spectrin ABD 的棘突中 mEPSC 的振幅增加。表达小 GTPase Rac3 野生型可模拟 βI-spectrin ABD 对棘突大小和 mEPSC 幅度的影响,Rac3 是一种小 GTPase,可与培养的皮质神经元提取物中的βI-spectrin 特异性免疫沉淀。与表达 βI-spectrin ABD 的细胞共表达显性负 Rac3 构建体时,棘突大小正常。我们认为βI-spectrin 是一种突触蛋白,可调节树突棘的形态和功能动态,可能通过与肌动蛋白和 Rac3 相互作用。

https://cdn.ncbi.nlm.nih.gov/pmc/blobs/3a2d/3031527/36540883e819/pone.0016197.g001.jpg

文献检索

告别复杂PubMed语法,用中文像聊天一样搜索,搜遍4000万医学文献。AI智能推荐,让科研检索更轻松。

立即免费搜索

文件翻译

保留排版,准确专业,支持PDF/Word/PPT等文件格式,支持 12+语言互译。

免费翻译文档

深度研究

AI帮你快速写综述,25分钟生成高质量综述,智能提取关键信息,辅助科研写作。

立即免费体验