• 文献检索
  • 文档翻译
  • 深度研究
  • 学术资讯
  • Suppr Zotero 插件Zotero 插件
  • 邀请有礼
  • 套餐&价格
  • 历史记录
应用&插件
Suppr Zotero 插件Zotero 插件浏览器插件Mac 客户端Windows 客户端微信小程序
定价
高级版会员购买积分包购买API积分包
服务
文献检索文档翻译深度研究API 文档MCP 服务
关于我们
关于 Suppr公司介绍联系我们用户协议隐私条款
关注我们

Suppr 超能文献

核心技术专利:CN118964589B侵权必究
粤ICP备2023148730 号-1Suppr @ 2026

文献检索

告别复杂PubMed语法,用中文像聊天一样搜索,搜遍4000万医学文献。AI智能推荐,让科研检索更轻松。

立即免费搜索

文件翻译

保留排版,准确专业,支持PDF/Word/PPT等文件格式,支持 12+语言互译。

免费翻译文档

深度研究

AI帮你快速写综述,25分钟生成高质量综述,智能提取关键信息,辅助科研写作。

立即免费体验

肝细胞核因子 4α 调控的炎症反应表达谱分析。

Expression profile analysis of the inflammatory response regulated by hepatocyte nuclear factor 4α.

机构信息

Department of Surgery, Boston University School of Medicine, Boston, Massachusetts 02118, USA.

出版信息

BMC Genomics. 2011 Feb 25;12:128. doi: 10.1186/1471-2164-12-128.

DOI:10.1186/1471-2164-12-128
PMID:21352552
原文链接:https://pmc.ncbi.nlm.nih.gov/articles/PMC3053261/
Abstract

BACKGROUND

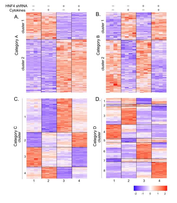
Hepatocyte nuclear factor 4α (HNF4α), a liver-specific transcription factor, plays a significant role in liver-specific functions. However, its functions are poorly understood in the regulation of the inflammatory response. In order to obtain a genomic view of HNF4α in this context, microarray analysis was used to probe the expression profile of an inflammatory response induced by cytokine stimulation in a model of HNF4α knock-down in HepG2 cells.

RESULTS

The expression of over five thousand genes in HepG2 cells is significantly changed with the dramatic reduction of HNF4α concentration compared to the cells with native levels of HNF4α. Over two thirds (71%) of genes that exhibit differential expression in response to cytokine treatment also reveal differential expression in response to HNF4α knock-down. In addition, we found that a number of HNF4α target genes may be indirectly mediated by an ETS-domain transcription factor ELK1, a nuclear target of mitogen-activated protein kinase (MAPK).

CONCLUSION

The results indicate that HNF4α has an extensive impact on the regulation of a large number of the liver-specific genes. HNF4α may play a role in regulating the cytokine-induced inflammatory response. This study presents a novel function for HNF4α, acting not only as a global player in many cellular processes, but also as one of the components of inflammatory response in the liver.

摘要

背景

肝细胞核因子 4α(HNF4α)是一种肝脏特异性转录因子,在肝脏特异性功能中发挥重要作用。然而,其在炎症反应调控中的功能知之甚少。为了从基因组水平上了解 HNF4α在这方面的作用,我们使用微阵列分析方法研究了在 HepG2 细胞中敲低 HNF4α 模型中细胞因子刺激诱导的炎症反应的表达谱。

结果

与具有天然 HNF4α 水平的细胞相比,HepG2 细胞中超过五千个基因的表达在 HNF4α 浓度显著降低的情况下发生了显著变化。超过三分之二(71%)对细胞因子处理有差异表达的基因也对 HNF4α 敲低有差异表达。此外,我们发现许多 HNF4α 靶基因可能是通过细胞外信号调节激酶(MAPK)的核靶标 ETS 结构域转录因子 ELK1 间接介导的。

结论

这些结果表明,HNF4α 对大量肝脏特异性基因的调控有广泛的影响。HNF4α 可能在调节细胞因子诱导的炎症反应中发挥作用。本研究揭示了 HNF4α 的一个新功能,它不仅作为许多细胞过程的全局调控因子,而且作为肝脏炎症反应的组成部分之一。

https://cdn.ncbi.nlm.nih.gov/pmc/blobs/f7b7/3053261/a1f03d9ba816/1471-2164-12-128-9.jpg
https://cdn.ncbi.nlm.nih.gov/pmc/blobs/f7b7/3053261/1a118cdac79d/1471-2164-12-128-1.jpg
https://cdn.ncbi.nlm.nih.gov/pmc/blobs/f7b7/3053261/ff6b199f79bf/1471-2164-12-128-2.jpg
https://cdn.ncbi.nlm.nih.gov/pmc/blobs/f7b7/3053261/9fc318ca1974/1471-2164-12-128-3.jpg
https://cdn.ncbi.nlm.nih.gov/pmc/blobs/f7b7/3053261/c35a2dec98e4/1471-2164-12-128-4.jpg
https://cdn.ncbi.nlm.nih.gov/pmc/blobs/f7b7/3053261/fdd01205bce1/1471-2164-12-128-5.jpg
https://cdn.ncbi.nlm.nih.gov/pmc/blobs/f7b7/3053261/d78198be50a5/1471-2164-12-128-6.jpg
https://cdn.ncbi.nlm.nih.gov/pmc/blobs/f7b7/3053261/b073c43e535e/1471-2164-12-128-7.jpg
https://cdn.ncbi.nlm.nih.gov/pmc/blobs/f7b7/3053261/170df39af11b/1471-2164-12-128-8.jpg
https://cdn.ncbi.nlm.nih.gov/pmc/blobs/f7b7/3053261/a1f03d9ba816/1471-2164-12-128-9.jpg
https://cdn.ncbi.nlm.nih.gov/pmc/blobs/f7b7/3053261/1a118cdac79d/1471-2164-12-128-1.jpg
https://cdn.ncbi.nlm.nih.gov/pmc/blobs/f7b7/3053261/ff6b199f79bf/1471-2164-12-128-2.jpg
https://cdn.ncbi.nlm.nih.gov/pmc/blobs/f7b7/3053261/9fc318ca1974/1471-2164-12-128-3.jpg
https://cdn.ncbi.nlm.nih.gov/pmc/blobs/f7b7/3053261/c35a2dec98e4/1471-2164-12-128-4.jpg
https://cdn.ncbi.nlm.nih.gov/pmc/blobs/f7b7/3053261/fdd01205bce1/1471-2164-12-128-5.jpg
https://cdn.ncbi.nlm.nih.gov/pmc/blobs/f7b7/3053261/d78198be50a5/1471-2164-12-128-6.jpg
https://cdn.ncbi.nlm.nih.gov/pmc/blobs/f7b7/3053261/b073c43e535e/1471-2164-12-128-7.jpg
https://cdn.ncbi.nlm.nih.gov/pmc/blobs/f7b7/3053261/170df39af11b/1471-2164-12-128-8.jpg
https://cdn.ncbi.nlm.nih.gov/pmc/blobs/f7b7/3053261/a1f03d9ba816/1471-2164-12-128-9.jpg

相似文献

1
Expression profile analysis of the inflammatory response regulated by hepatocyte nuclear factor 4α.肝细胞核因子 4α 调控的炎症反应表达谱分析。
BMC Genomics. 2011 Feb 25;12:128. doi: 10.1186/1471-2164-12-128.
2
Hepatocyte nuclear factor 4α regulates the expression of the murine pyruvate carboxylase gene through the HNF4-specific binding motif in its proximal promoter.肝细胞核因子4α通过其近端启动子中的肝细胞核因子4特异性结合基序调节小鼠丙酮酸羧化酶基因的表达。
Biochim Biophys Acta. 2013 Oct;1829(10):987-99. doi: 10.1016/j.bbagrm.2013.05.001. Epub 2013 May 9.
3
Complex interplay between the lipin 1 and the hepatocyte nuclear factor 4 α (HNF4α) pathways to regulate liver lipid metabolism.脂质结合蛋白 1 和肝细胞核因子 4α(HNF4α)通路之间的复杂相互作用调节肝脏脂质代谢。
PLoS One. 2012;7(12):e51320. doi: 10.1371/journal.pone.0051320. Epub 2012 Dec 7.
4
CCAAT-enhancer binding protein-α (C/EBPα) and hepatocyte nuclear factor 4α (HNF4α) regulate expression of the human fructose-1,6-bisphosphatase 1 (FBP1) gene in human hepatocellular carcinoma HepG2 cells.CCAAT 增强子结合蛋白-α(C/EBPα)和肝细胞核因子 4α(HNF4α)调节人肝癌 HepG2 细胞中果糖-1,6-二磷酸酶 1(FBP1)基因的表达。
PLoS One. 2018 Mar 22;13(3):e0194252. doi: 10.1371/journal.pone.0194252. eCollection 2018.
5
Construction of a plasmid vector for liver-specific inhibition of hepatocyte nuclear factor 4 alpha expression.构建一种用于肝细胞核因子 4α表达肝特异性抑制的质粒载体。
Plasmid. 2012 Jan;67(1):60-6. doi: 10.1016/j.plasmid.2011.08.001. Epub 2011 Aug 30.
6
Liver-specific hepatocyte nuclear factor-4alpha deficiency: greater impact on gene expression in male than in female mouse liver.肝脏特异性肝细胞核因子-4α缺乏症:对雄性小鼠肝脏基因表达的影响大于雌性。
Mol Endocrinol. 2008 May;22(5):1274-86. doi: 10.1210/me.2007-0564. Epub 2008 Feb 14.
7
MicroRNAs regulate human hepatocyte nuclear factor 4alpha, modulating the expression of metabolic enzymes and cell cycle.微小 RNA 调节人肝细胞核因子 4α,调节代谢酶和细胞周期的表达。
J Biol Chem. 2010 Feb 12;285(7):4415-22. doi: 10.1074/jbc.M109.085431. Epub 2009 Dec 15.
8
Diurnal regulation of the early growth response 1 (Egr-1) protein expression by hepatocyte nuclear factor 4alpha (HNF4alpha) and small heterodimer partner (SHP) cross-talk in liver fibrosis.昼夜节律对肝纤维化中肝细胞核因子 4α(HNF4α)和小异二聚体伴侣(SHP)相互作用调控早期生长反应 1(Egr-1)蛋白表达的影响。
J Biol Chem. 2011 Aug 26;286(34):29635-43. doi: 10.1074/jbc.M111.253039. Epub 2011 Jul 3.
9
Identification of the Flavonoid Luteolin as a Repressor of the Transcription Factor Hepatocyte Nuclear Factor 4α.黄酮类化合物木犀草素作为转录因子肝细胞核因子4α抑制剂的鉴定。
J Biol Chem. 2015 Sep 25;290(39):24021-35. doi: 10.1074/jbc.M115.645200. Epub 2015 Aug 13.
10
Inhibition of hepatitis B Virus replication by hepatocyte nuclear factor 4-alpha specific short hairpin RNA.通过肝细胞核因子 4-α 特异性短发夹 RNA 抑制乙型肝炎病毒复制。
Liver Int. 2012 May;32(5):742-51. doi: 10.1111/j.1478-3231.2011.02748.x. Epub 2012 Feb 18.

引用本文的文献

1
A Two-Sample Mendelian Randomization Study of Basophil Count and Risk of Gestational Diabetes Mellitus.嗜碱性粒细胞计数与妊娠期糖尿病风险的双样本孟德尔随机化研究
Int J Womens Health. 2025 Feb 26;17:517-527. doi: 10.2147/IJWH.S500632. eCollection 2025.
2
Distinct roles of Constitutive Photomorphogenesis Protein 1 homolog (COP1) in human hepatocyte models.组成型光形态建成蛋白1同源物(COP1)在人肝细胞模型中的不同作用。
Front Mol Biosci. 2025 Feb 7;12:1548582. doi: 10.3389/fmolb.2025.1548582. eCollection 2025.
3
Expression of melatonin receptors and CD4 in the ovine thymus, lymph node, spleen and liver during early pregnancy.

本文引用的文献

1
Integrated approach for the identification of human hepatocyte nuclear factor 4alpha target genes using protein binding microarrays.采用蛋白质结合微阵列鉴定人肝细胞核因子 4alpha 靶基因的综合方法。
Hepatology. 2010 Feb;51(2):642-53. doi: 10.1002/hep.23357.
2
Effects of hepatocyte nuclear factor-4alpha on the regulation of the hepatic acute phase response.肝细胞核因子-4α对肝脏急性期反应调节的影响。
J Mol Biol. 2007 Aug 10;371(2):323-35. doi: 10.1016/j.jmb.2007.05.049. Epub 2007 May 24.
3
Hepatic HNF4alpha deficiency induces periportal expression of glutamine synthetase and other pericentral enzymes.
在绵羊怀孕早期,褪黑素受体和 CD4 在胸腺、淋巴结、脾脏和肝脏中的表达。
Immunology. 2020 May;160(1):52-63. doi: 10.1111/imm.13180. Epub 2020 Mar 17.
4
The concomitant loss of APC and HNF4α in adult hepatocytes does not contribute to hepatocarcinogenesis driven by β-catenin activation.成年肝细胞中 APC 和 HNF4α 的同时缺失并不会促进β-catenin 激活驱动的肝癌发生。
Liver Int. 2019 Apr;39(4):727-739. doi: 10.1111/liv.14068. Epub 2019 Feb 24.
5
Microenvironment and tumor cells: two targets for new molecular therapies of hepatocellular carcinoma.微环境与肿瘤细胞:肝细胞癌新分子疗法的两个靶点
Transl Gastroenterol Hepatol. 2018 May 2;3:24. doi: 10.21037/tgh.2018.04.05. eCollection 2018.
6
Genome-wide prediction of cis-regulatory regions using supervised deep learning methods.基于监督深度学习方法的全基因组顺式调控区预测。
BMC Bioinformatics. 2018 May 31;19(1):202. doi: 10.1186/s12859-018-2187-1.
7
A cross-species approach to identify transcriptional regulators exemplified for Dnajc22 and Hnf4a.跨物种方法鉴定转录调控因子,以 Dnajc22 和 Hnf4a 为例。
Sci Rep. 2017 Jun 22;7(1):4056. doi: 10.1038/s41598-017-04370-9.
8
Apoptosis signal-regulating kinase 1 mediates the inhibitory effect of hepatocyte nuclear factor-4α on hepatocellular carcinoma.凋亡信号调节激酶1介导肝细胞核因子-4α对肝细胞癌的抑制作用。
Oncotarget. 2016 May 10;7(19):27408-21. doi: 10.18632/oncotarget.8478.
9
Bisphenol A Disrupts HNF4α-Regulated Gene Networks Linking to Prostate Preneoplasia and Immune Disruption in Noble Rats.双酚A破坏与高级大鼠前列腺肿瘤前病变和免疫破坏相关的肝细胞核因子4α调控基因网络。
Endocrinology. 2016 Jan;157(1):207-19. doi: 10.1210/en.2015-1363. Epub 2015 Oct 23.
10
MicroRNA-34c is associated with emphysema severity and modulates SERPINE1 expression.miR-34c 与肺气肿严重程度相关,并调节 SERPINE1 的表达。
BMC Genomics. 2014 Jan 30;15:88. doi: 10.1186/1471-2164-15-88.
肝脏中肝细胞核因子4α(HNF4α)缺乏会诱导谷氨酰胺合成酶及其他中央静脉周围酶在门静脉周围表达。
Hepatology. 2007 Feb;45(2):433-44. doi: 10.1002/hep.21456.
4
Mitogen-activated protein kinase-mediated disruption of enhancer-promoter communication inhibits hepatocyte nuclear factor 4alpha expression.丝裂原活化蛋白激酶介导的增强子-启动子通讯破坏抑制肝细胞核因子4α表达。
Mol Cell Biol. 2006 Oct;26(19):7017-29. doi: 10.1128/MCB.00297-06.
5
Apolipoprotein A-IV is regulated by nutritional and metabolic stress: involvement of glucocorticoids, HNF-4 alpha, and PGC-1 alpha.载脂蛋白A-IV受营养和代谢应激调节:糖皮质激素、肝细胞核因子4α和过氧化物酶体增殖物激活受体γ共激活因子1α的作用。
J Lipid Res. 2006 Nov;47(11):2503-14. doi: 10.1194/jlr.M600303-JLR200. Epub 2006 Aug 23.
6
Hepatocyte nuclear factor-4alpha is essential for glucose-stimulated insulin secretion by pancreatic beta-cells.肝细胞核因子-4α对于胰腺β细胞的葡萄糖刺激的胰岛素分泌至关重要。
J Biol Chem. 2006 Feb 24;281(8):5246-57. doi: 10.1074/jbc.M507496200. Epub 2005 Dec 23.
7
Regulation of bile acid biosynthesis by hepatocyte nuclear factor 4alpha.肝细胞核因子4α对胆汁酸生物合成的调控
J Lipid Res. 2006 Jan;47(1):215-27. doi: 10.1194/jlr.M500430-JLR200. Epub 2005 Nov 1.
8
Binding sites for metabolic disease related transcription factors inferred at base pair resolution by chromatin immunoprecipitation and genomic microarrays.通过染色质免疫沉淀和基因组微阵列以碱基对分辨率推断出的代谢疾病相关转录因子的结合位点。
Hum Mol Genet. 2005 Nov 15;14(22):3435-47. doi: 10.1093/hmg/ddi378. Epub 2005 Oct 12.
9
Mining ChIP-chip data for transcription factor and cofactor binding sites.挖掘芯片级免疫沉淀(ChIP-chip)数据以寻找转录因子和辅因子结合位点。
Bioinformatics. 2005 Jun;21 Suppl 1:i403-12. doi: 10.1093/bioinformatics/bti1043.
10
Role of hepatocyte nuclear factors in growth hormone-regulated, sexually dimorphic expression of liver cytochromes P450.肝细胞核因子在生长激素调节的肝脏细胞色素P450性别差异表达中的作用
Growth Factors. 2004 Jun;22(2):79-88. doi: 10.1080/08977190410001715172.