Suppr超能文献

转黄色荧光蛋白基因的小鼠神经元细胞应激的诱导:对神经退行性疾病研究的意义。

Induction of cell stress in neurons from transgenic mice expressing yellow fluorescent protein: implications for neurodegeneration research.

机构信息

Euan MacDonald Centre for Motor Neurone Disease Research, University of Edinburgh, Edinburgh, Lothian, United Kingdom.

出版信息

PLoS One. 2011 Mar 8;6(3):e17639. doi: 10.1371/journal.pone.0017639.

Abstract

BACKGROUND

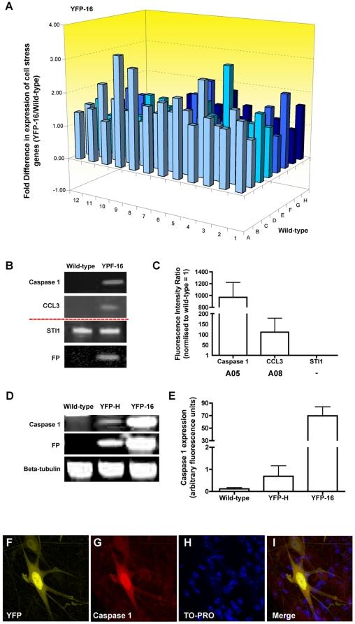
Mice expressing fluorescent proteins in neurons are one of the most powerful tools in modern neuroscience research and are increasingly being used for in vivo studies of neurodegeneration. However, these mice are often used under the assumption that the fluorescent proteins present are biologically inert.

METHODOLOGY/PRINCIPAL FINDINGS: Here, we show that thy1-driven expression of yellow fluorescent protein (YFP) in neurons triggers multiple cell stress responses at both the mRNA and protein levels in vivo. The presence of YFP in neurons also subtly altered neuronal morphology and modified the time-course of dying-back neurodegeneration in experimental axonopathy, but not in Wallerian degeneration triggered by nerve injury.

CONCLUSIONS/SIGNIFICANCE: We conclude that fluorescent protein expressed in thy1-YFP mice is not biologically inert, modifies molecular and cellular characteristics of neurons in vivo, and has diverse and unpredictable effects on neurodegeneration pathways.

摘要

背景

在神经元中表达荧光蛋白的小鼠是现代神经科学研究中最强大的工具之一,越来越多地用于神经退行性变的体内研究。然而,这些小鼠通常被假设为所表达的荧光蛋白是生物惰性的。

方法/主要发现:在这里,我们表明,神经元中由 thy1 驱动的黄色荧光蛋白 (YFP) 的表达会在体内的 mRNA 和蛋白质水平上引发多种细胞应激反应。神经元中 YFP 的存在也微妙地改变了神经元的形态,并改变了实验性轴突变性中退行性变的时间进程,但在神经损伤引发的 Wallerian 变性中没有改变。

结论/意义:我们得出结论,thy1-YFP 小鼠中表达的荧光蛋白并非生物惰性,它改变了体内神经元的分子和细胞特征,并对神经退行性变途径产生了多样化且不可预测的影响。

https://cdn.ncbi.nlm.nih.gov/pmc/blobs/2441/3050905/ed8032bf5a3f/pone.0017639.g001.jpg

文献AI研究员

20分钟写一篇综述,助力文献阅读效率提升50倍。

立即体验

用中文搜PubMed

大模型驱动的PubMed中文搜索引擎

马上搜索

文档翻译

学术文献翻译模型,支持多种主流文档格式。

立即体验